• 文献检索
  • 文档翻译
  • 深度研究
  • 学术资讯
  • Suppr Zotero 插件Zotero 插件
  • 邀请有礼
  • 套餐&价格
  • 历史记录
应用&插件
Suppr Zotero 插件Zotero 插件浏览器插件Mac 客户端Windows 客户端微信小程序
定价
高级版会员购买积分包购买API积分包
服务
文献检索文档翻译深度研究API 文档MCP 服务
关于我们
关于 Suppr公司介绍联系我们用户协议隐私条款
关注我们

Suppr 超能文献

核心技术专利:CN118964589B侵权必究
粤ICP备2023148730 号-1Suppr @ 2026

文献检索

告别复杂PubMed语法,用中文像聊天一样搜索,搜遍4000万医学文献。AI智能推荐,让科研检索更轻松。

立即免费搜索

文件翻译

保留排版,准确专业,支持PDF/Word/PPT等文件格式,支持 12+语言互译。

免费翻译文档

深度研究

AI帮你快速写综述,25分钟生成高质量综述,智能提取关键信息,辅助科研写作。

立即免费体验

NrsZ:一种新型、加工、氮依赖、小非编码 RNA,可调节铜绿假单胞菌 PAO1 的毒力。

NrsZ: a novel, processed, nitrogen-dependent, small non-coding RNA that regulates Pseudomonas aeruginosa PAO1 virulence.

出版信息

Environ Microbiol. 2014 Apr;16(4):1053-68. doi: 10.1111/1462-2920.12272.

DOI:10.1111/1462-2920.12272
PMID:24308329
原文链接:https://pmc.ncbi.nlm.nih.gov/articles/PMC4253122/
Abstract

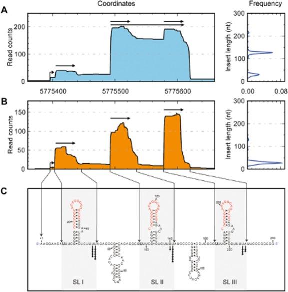
The opportunistic pathogen Pseudomonas aeruginosa PAO1 has a remarkable capacity to adapt to various environments and to survive with limited nutrients. Here, we report the discovery and characterization of a novel small non-coding RNA: NrsZ (nitrogen-regulated sRNA). We show that under nitrogen limitation, NrsZ is induced by the NtrB/C two component system, an important regulator of nitrogen assimilation and P. aeruginosa's swarming motility, in concert with the alternative sigma factor RpoN. Furthermore, we demonstrate that NrsZ modulates P. aeruginosa motility by controlling the production of rhamnolipid surfactants, virulence factors notably needed for swarming motility. This regulation takes place through the post-transcriptional control of rhlA, a gene essential for rhamnolipids synthesis. Interestingly, we also observed that NrsZ is processed in three similar short modules, and that the first short module encompassing the first 60 nucleotides is sufficient for NrsZ regulatory functions.

摘要

机会性病原体铜绿假单胞菌 PAO1 具有出色的适应各种环境和在有限营养物质中生存的能力。在这里,我们报告了一种新型小非编码 RNA 的发现和特征:NrsZ(氮调节 sRNA)。我们表明,在氮限制下,NrsZ 由氮同化和铜绿假单胞菌群集运动的重要调节剂 NtrB/C 双组分系统与替代 sigma 因子 RpoN 共同诱导。此外,我们证明 NrsZ 通过控制鼠李糖脂表面活性剂的产生来调节铜绿假单胞菌的运动,而这些表面活性剂是群集运动所必需的毒力因子。这种调节是通过 rhlA 的转录后控制发生的,rhlA 是合成鼠李糖脂所必需的基因。有趣的是,我们还观察到 NrsZ 被加工成三个类似的短模块,并且包含前 60 个核苷酸的第一个短模块足以发挥 NrsZ 的调节功能。

https://cdn.ncbi.nlm.nih.gov/pmc/blobs/7560/4253122/f79cd88195f5/emi0016-1053-f5.jpg
https://cdn.ncbi.nlm.nih.gov/pmc/blobs/7560/4253122/f5184b0b0369/emi0016-1053-f1.jpg
https://cdn.ncbi.nlm.nih.gov/pmc/blobs/7560/4253122/3b1b6588a204/emi0016-1053-f2.jpg
https://cdn.ncbi.nlm.nih.gov/pmc/blobs/7560/4253122/a8b8fa80692a/emi0016-1053-f3.jpg
https://cdn.ncbi.nlm.nih.gov/pmc/blobs/7560/4253122/cc49e9a2e77c/emi0016-1053-f4.jpg
https://cdn.ncbi.nlm.nih.gov/pmc/blobs/7560/4253122/f79cd88195f5/emi0016-1053-f5.jpg
https://cdn.ncbi.nlm.nih.gov/pmc/blobs/7560/4253122/f5184b0b0369/emi0016-1053-f1.jpg
https://cdn.ncbi.nlm.nih.gov/pmc/blobs/7560/4253122/3b1b6588a204/emi0016-1053-f2.jpg
https://cdn.ncbi.nlm.nih.gov/pmc/blobs/7560/4253122/a8b8fa80692a/emi0016-1053-f3.jpg
https://cdn.ncbi.nlm.nih.gov/pmc/blobs/7560/4253122/cc49e9a2e77c/emi0016-1053-f4.jpg
https://cdn.ncbi.nlm.nih.gov/pmc/blobs/7560/4253122/f79cd88195f5/emi0016-1053-f5.jpg

相似文献

1
NrsZ: a novel, processed, nitrogen-dependent, small non-coding RNA that regulates Pseudomonas aeruginosa PAO1 virulence.NrsZ:一种新型、加工、氮依赖、小非编码 RNA,可调节铜绿假单胞菌 PAO1 的毒力。
Environ Microbiol. 2014 Apr;16(4):1053-68. doi: 10.1111/1462-2920.12272.
2
Pseudomonas aeruginosa AlgR phosphorylation modulates rhamnolipid production and motility.铜绿假单胞菌 AlgR 磷酸化调节鼠李糖脂的产生和运动性。
J Bacteriol. 2013 Dec;195(24):5499-515. doi: 10.1128/JB.00726-13. Epub 2013 Oct 4.
3
Unveiling the role of PA0730.1 sRNA in Pseudomonas aeruginosa virulence and biofilm formation: Exploring rpoS and mucA regulation.揭示 PA0730.1 sRNA 在铜绿假单胞菌毒力和生物膜形成中的作用:探索 rpoS 和 mucA 的调控。
Int J Biol Macromol. 2024 Nov;279(Pt 1):135130. doi: 10.1016/j.ijbiomac.2024.135130. Epub 2024 Aug 28.
4
The Small RNAs PA2952.1 and PrrH as Regulators of Virulence, Motility, and Iron Metabolism in Pseudomonas aeruginosa.小 RNA PA2952.1 和 PrrH 作为铜绿假单胞菌毒力、运动性和铁代谢的调节剂。
Appl Environ Microbiol. 2021 Jan 15;87(3). doi: 10.1128/AEM.02182-20.
5
The Pseudomonas aeruginosa PAO1 Two-Component Regulator CarSR Regulates Calcium Homeostasis and Calcium-Induced Virulence Factor Production through Its Regulatory Targets CarO and CarP.铜绿假单胞菌PAO1双组分调节因子CarSR通过其调节靶点CarO和CarP调节钙稳态及钙诱导的毒力因子产生。
J Bacteriol. 2016 Jan 11;198(6):951-63. doi: 10.1128/JB.00963-15.
6
PtxR modulates the expression of QS-controlled virulence factors in the Pseudomonas aeruginosa strain PAO1.PtxR调节铜绿假单胞菌PAO1菌株中群体感应控制的毒力因子的表达。
Mol Microbiol. 2006 Aug;61(3):782-94. doi: 10.1111/j.1365-2958.2006.05269.x. Epub 2006 Jun 27.
7
RpoN-Dependent Direct Regulation of Quorum Sensing and the Type VI Secretion System in Pseudomonas aeruginosa PAO1.RpoN 依赖性群体感应和铜绿假单胞菌 PAO1 中 VI 型分泌系统的直接调控。
J Bacteriol. 2018 Jul 25;200(16). doi: 10.1128/JB.00205-18. Print 2018 Aug 15.
8
Small regulatory RNAs in Pseudomonas aeruginosa.铜绿假单胞菌中的小调控 RNA。
RNA Biol. 2012 Apr;9(4):364-71. doi: 10.4161/rna.19231. Epub 2012 Feb 16.
9
RpoN Regulates Virulence Factors of Pseudomonas aeruginosa via Modulating the PqsR Quorum Sensing Regulator.RpoN通过调节群体感应调节因子PqsR调控铜绿假单胞菌的毒力因子。
Int J Mol Sci. 2015 Nov 30;16(12):28311-9. doi: 10.3390/ijms161226103.
10
Inactivation of the quorum-sensing transcriptional regulators LasR or RhlR does not suppress the expression of virulence factors and the virulence of Pseudomonas aeruginosa PAO1.LasR 或 RhlR 群体感应转录调控因子的失活并不能抑制铜绿假单胞菌 PAO1 毒力因子的表达和毒力。
Microbiology (Reading). 2019 Apr;165(4):425-432. doi: 10.1099/mic.0.000778. Epub 2019 Feb 1.

引用本文的文献

1
Synergism of Fusobacterium periodonticum and N-nitrosamines promote the formation of EMT subtypes in ESCC by modulating Wnt3a palmitoylation.具核梭杆菌和 N-亚硝胺通过调节 Wnt3a 的棕榈酰化促进 ESCC 中 EMT 亚型的形成。
Gut Microbes. 2024 Jan-Dec;16(1):2391521. doi: 10.1080/19490976.2024.2391521. Epub 2024 Aug 28.
2
Polyphosphate affects cytoplasmic and chromosomal dynamics in nitrogen-starved .多聚磷酸盐影响氮饥饿条件下细胞质和染色体的动态变化。
Proc Natl Acad Sci U S A. 2024 Apr 9;121(15):e2313004121. doi: 10.1073/pnas.2313004121. Epub 2024 Apr 2.
3
Biosynthesis and Gene Regulation of Rhamnolipid Congeners.

本文引用的文献

1
Comparative profiling of Pseudomonas aeruginosa strains reveals differential expression of novel unique and conserved small RNAs.比较铜绿假单胞菌菌株的分析揭示了新型独特和保守的小 RNA 的差异表达。
PLoS One. 2012;7(5):e36553. doi: 10.1371/journal.pone.0036553. Epub 2012 May 10.
2
Genome-wide identification of novel small RNAs in Pseudomonas aeruginosa.在铜绿假单胞菌中全基因组鉴定新型小 RNA。
Environ Microbiol. 2012 Aug;14(8):2006-16. doi: 10.1111/j.1462-2920.2012.02759.x. Epub 2012 Apr 26.
3
Transcriptional regulation of nitrate assimilation in Pseudomonas aeruginosa occurs via transcriptional antitermination within the nirBD-PA1779-cobA operon.
鼠李糖脂同系物的生物合成与基因调控。
Curr Microbiol. 2023 Jul 26;80(9):302. doi: 10.1007/s00284-023-03405-x.
4
Glutamine synthetase mRNA releases sRNA from its 3'UTR to regulate carbon/nitrogen metabolic balance in .谷氨酰胺合成酶 mRNA 从其 3'UTR 释放 sRNA,以调节. 中的碳/氮代谢平衡。
Elife. 2022 Nov 28;11:e82411. doi: 10.7554/eLife.82411.
5
Role of Two-Component System Networks in Pseudomonas aeruginosa Pathogenesis.双组分系统网络在铜绿假单胞菌发病机制中的作用。
Adv Exp Med Biol. 2022;1386:371-395. doi: 10.1007/978-3-031-08491-1_14.
6
The function of small RNA in .小 RNA 的功能。
PeerJ. 2022 Jul 21;10:e13738. doi: 10.7717/peerj.13738. eCollection 2022.
7
Genome-wide analysis reveals a rhamnolipid-dependent modulation of flagellar genes in Pseudomonas aeruginosa PAO1.全基因组分析揭示了铜绿假单胞菌 PAO1 中鼠李糖脂依赖性的鞭毛基因调控。
Curr Genet. 2022 Apr;68(2):289-304. doi: 10.1007/s00294-021-01225-9. Epub 2022 Jan 30.
8
Specific and Global RNA Regulators in .特定和全局 RNA 调控因子在.
Int J Mol Sci. 2021 Aug 11;22(16):8632. doi: 10.3390/ijms22168632.
9
A Novel Small RNA Promotes Motility and Virulence of Enterohemorrhagic O157:H7 in Response to Ammonium.一种新型小 RNA 可促进肠出血性 O157:H7 的运动性和毒力对铵的响应。
mBio. 2021 Mar 9;12(2):e03605-20. doi: 10.1128/mBio.03605-20.
10
YbeY controls the type III and type VI secretion systems and biofilm formation through RetS in .YbeY通过RetS控制III型和VI型分泌系统以及生物膜形成。
Appl Environ Microbiol. 2021 Mar 1;87(5). doi: 10.1128/AEM.02171-20. Epub 2020 Dec 11.
铜绿假单胞菌中硝酸盐同化的转录调控是通过nirBD-PA1779-cobA 操纵子内的转录反终止作用实现的。
Microbiology (Reading). 2012 Jun;158(Pt 6):1543-1552. doi: 10.1099/mic.0.053850-0. Epub 2012 Apr 5.
4
Small regulatory RNAs in Pseudomonas aeruginosa.铜绿假单胞菌中的小调控 RNA。
RNA Biol. 2012 Apr;9(4):364-71. doi: 10.4161/rna.19231. Epub 2012 Feb 16.
5
The Pseudomonas aeruginosa transcriptome in planktonic cultures and static biofilms using RNA sequencing.使用 RNA 测序研究浮游培养物和静态生物膜中铜绿假单胞菌的转录组。
PLoS One. 2012;7(2):e31092. doi: 10.1371/journal.pone.0031092. Epub 2012 Feb 3.
6
Regulation by small RNAs in bacteria: expanding frontiers.细菌中小 RNA 的调控:拓展前沿。
Mol Cell. 2011 Sep 16;43(6):880-91. doi: 10.1016/j.molcel.2011.08.022.
7
Pseudomonas aeruginosa: all roads lead to resistance.铜绿假单胞菌:条条大路通耐药。
Trends Microbiol. 2011 Aug;19(8):419-26. doi: 10.1016/j.tim.2011.04.005. Epub 2011 Jun 12.
8
Small RNAs as regulators of primary and secondary metabolism in Pseudomonas species.小 RNA 作为假单胞菌中初级和次级代谢的调节剂。
Appl Microbiol Biotechnol. 2011 Jul;91(1):63-79. doi: 10.1007/s00253-011-3332-1. Epub 2011 May 24.
9
The sensor kinase CbrA is a global regulator that modulates metabolism, virulence, and antibiotic resistance in Pseudomonas aeruginosa.传感器激酶 CbrA 是一种全局调节剂,可调节铜绿假单胞菌的代谢、毒力和抗生素耐药性。
J Bacteriol. 2011 Feb;193(4):918-31. doi: 10.1128/JB.00911-10. Epub 2010 Dec 17.
10
Small RNA as global regulator of carbon catabolite repression in Pseudomonas aeruginosa.小 RNA 作为铜绿假单胞菌碳分解代谢物阻遏作用的全局调控因子。
Proc Natl Acad Sci U S A. 2009 Dec 22;106(51):21866-71. doi: 10.1073/pnas.0910308106.