Suppr超能文献

衰老和年轻供体卫星细胞中半胱天冬酶酶的双重作用。

Dual role of the caspase enzymes in satellite cells from aged and young subjects.

机构信息

1] Department of Neurosciences and Imaging, 'G. d'Annunzio' University, Chieti-Pescara, Italy [2] Stem Tech Group, Centre for Research into Ageing (CeSI), 'G. d'Annunzio' University, Chieti-Pescara, Italy [3] IIM-Interuniversity Institute of Myology, 'G. d'Annunzio' University, Chieti-Pescara, Italy.

1] Stem Tech Group, Centre for Research into Ageing (CeSI), 'G. d'Annunzio' University, Chieti-Pescara, Italy [2] Department of Pharmacy, 'G. d'Annunzio' University, Chieti-Pescara, Italy.

出版信息

Cell Death Dis. 2013 Dec 12;4(12):e955. doi: 10.1038/cddis.2013.472.

Abstract

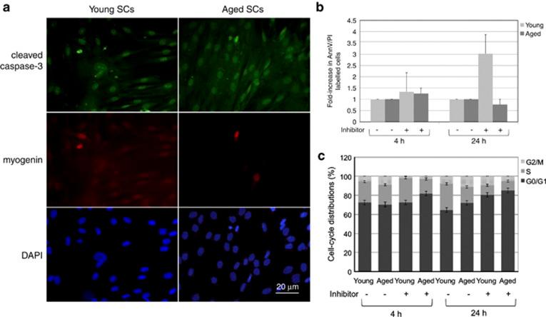
Satellite cell (SC) proliferation and differentiation have critical roles in skeletal muscle recovery after injury and adaptation in response to hypertrophic stimuli. Normal ageing hinders SC proliferation and differentiation, and is associated with increased expression of a number of pro-apoptotic factors in skeletal muscle. In light of previous studies that have demonstrated age-related altered expression of genes involved in SC antioxidant and repair activity, this investigation was aimed at evaluating the incidence of apoptotic features in human SCs. Primary cells were obtained from vastus lateralis of nine young (27.3±2.0 years old) and nine old (71.1±1.8 years old) subjects, and cultured in complete medium for analyses at 4, 24, 48, and 72 h. Apoptosis was assessed using AnnexinV/propidium iodide staining, the terminal deoxynucleotidyl transferase dUTP nick-end labelling technique, RT-PCR, DNA microarrays, flow cytometry, and immunofluorescence analysis. There was an increased rate of apoptotic cells in aged subjects at all of the experimental time points, with no direct correlation between AnnexinV-positive cells and caspase-8 activity. On the other hand, CASP2, CASP6, CASP7, and CASP9 and a number of cell death genes were upregulated in the aged SCs. Altogether, our data show age-related enhanced susceptibility of human SCs to apoptosis, which might be responsible for their reduced response to muscle damage.

摘要

卫星细胞 (SC) 的增殖和分化在损伤后的骨骼肌恢复以及对肥大刺激的适应中起着关键作用。正常衰老会阻碍 SC 的增殖和分化,并与骨骼肌中许多促凋亡因子的表达增加有关。鉴于先前的研究表明,与 SC 抗氧化和修复活性相关的基因表达会随年龄而改变,因此本研究旨在评估人 SC 中凋亡特征的发生率。从 9 名年轻(27.3±2.0 岁)和 9 名老年(71.1±1.8 岁)受试者的股外侧肌中获得原代细胞,并在完全培养基中培养,分别在 4、24、48 和 72 h 进行分析。使用 AnnexinV/碘化丙啶染色、末端脱氧核苷酸转移酶 dUTP 缺口末端标记技术、RT-PCR、DNA 微阵列、流式细胞术和免疫荧光分析评估凋亡。在所有实验时间点,老年受试者的凋亡细胞率均增加, AnnexinV 阳性细胞与 caspase-8 活性之间没有直接相关性。另一方面,CASP2、CASP6、CASP7 和 CASP9 以及许多细胞死亡基因在老年 SC 中上调。总的来说,我们的数据表明,人 SC 对凋亡的敏感性随年龄增长而增强,这可能是其对肌肉损伤反应减弱的原因。

https://cdn.ncbi.nlm.nih.gov/pmc/blobs/ce02/3877545/f4df0324fafc/cddis2013472f1.jpg

文献AI研究员

20分钟写一篇综述,助力文献阅读效率提升50倍。

立即体验

用中文搜PubMed

大模型驱动的PubMed中文搜索引擎

马上搜索

文档翻译

学术文献翻译模型,支持多种主流文档格式。

立即体验