Suppr超能文献

缺乏Sfrp1的小鼠表现出肥胖增加、葡萄糖代谢失调以及巨噬细胞浸润增强。

Mice deficient in Sfrp1 exhibit increased adiposity, dysregulated glucose metabolism, and enhanced macrophage infiltration.

作者信息

Gauger Kelly J, Bassa Lotfi M, Henchey Elizabeth M, Wyman Josephine, Bentley Brooke, Brown Melissa, Shimono Akihiko, Schneider Sallie S

机构信息

Pioneer Valley Life Sciences Institute, Baystate Medical Center, Springfield, Massachusetts, United States of America ; Biology Department, University of Massachusetts, Amherst, Massachusetts, United States of America.

出版信息

PLoS One. 2013 Dec 5;8(12):e78320. doi: 10.1371/journal.pone.0078320. eCollection 2013.

Abstract

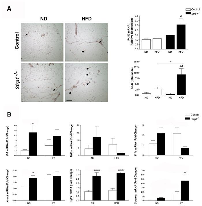
The molecular mechanisms involved in the development of obesity and related complications remain unclear. Wnt signaling plays an important role in preadipocyte differentiation and adipogenesis. The expression of a Wnt antagonist, secreted frizzled related protein 1 (SFRP1), is increased in response to initial weight gain, then levels are reduced under conditions of extreme obesity in both humans and animals. Here we report that loss of Sfrp1 exacerbates weight gain, glucose homeostasis and inflammation in mice in response to diet induced obesity (DIO). Sfrp1(-/-) mice fed a high fat diet (HFD) exhibited an increase in body mass accompanied by increases in body fat percentage, visceral white adipose tissue (WAT) mass, and adipocyte size. Moreover, Sfrp1 deficiency increases the mRNA levels of key de novo lipid synthesis genes (Fasn, Acaca, Acly, Elovl, Scd1) and the transcription factors that regulate their expression (Lxr-α, Srebp1, Chreb, and Nr1h3) in WAT. Fasting glucose levels are elevated, glucose clearance is impaired, hepatic gluconeogenesis regulators are aberrantly upregulated (G6pc and Pck1), and glucose transporters are repressed (Slc2a2 and Slc2a4) in Sfrp1(-/-) mice fed a HFD. Additionally, we observed increased steatosis in the livers of Sfrp1(-/-) mice. When there is an expansion of adipose tissue there is a sustained inflammatory response accompanied by adipokine dysregulation, which leads to chronic subclinical inflammation. Thus, we assessed the inflammatory state of different tissues and revealed that Sfrp1(-/-) mice fed a HFD exhibited increased macrophage infiltration and expression of pro-inflammatory markers including IL-6, Nmnat, Tgf-β2, and SerpinE1. Our findings demonstrate that the expression of Sfrp1 is a critical factor required for maintaining appropriate cellular signaling in response to the onset of obesity.

摘要

肥胖及其相关并发症发生发展所涉及的分子机制仍不清楚。Wnt信号通路在脂肪前体细胞分化和脂肪生成过程中发挥重要作用。Wnt拮抗剂分泌型卷曲相关蛋白1(SFRP1)的表达在体重刚开始增加时会升高,然后在人类和动物的极度肥胖状态下水平会降低。在此我们报告,Sfrp1缺失会加剧小鼠因饮食诱导肥胖(DIO)而导致的体重增加、葡萄糖稳态失衡和炎症反应。喂食高脂饮食(HFD)的Sfrp1(-/-)小鼠体重增加,同时体脂百分比、内脏白色脂肪组织(WAT)质量和脂肪细胞大小也增加。此外,Sfrp1缺乏会增加WAT中从头合成脂质关键基因(Fasn、Acaca、Acly、Elovl、Scd1)及其调控表达的转录因子(Lxr-α、Srebp1、Chreb和Nr1h3)的mRNA水平。喂食HFD的Sfrp1(-/-)小鼠空腹血糖水平升高,葡萄糖清除受损,肝脏糖异生调节因子异常上调(G6pc和Pck1),葡萄糖转运蛋白受到抑制(Slc2a2和Slc2a4)。此外,我们观察到Sfrp1(-/-)小鼠肝脏脂肪变性增加。当脂肪组织扩张时,会伴随脂肪因子失调出现持续的炎症反应,进而导致慢性亚临床炎症。因此,我们评估了不同组织的炎症状态,发现喂食HFD的Sfrp1(-/-)小鼠巨噬细胞浸润增加,促炎标志物包括IL-6、Nmnat、Tgf-β2和SerpinE1的表达增加。我们的研究结果表明,Sfrp1的表达是肥胖发生时维持适当细胞信号传导所需的关键因素。

https://cdn.ncbi.nlm.nih.gov/pmc/blobs/7ca9/3855156/bfbe2a67543b/pone.0078320.g001.jpg

文献检索

告别复杂PubMed语法,用中文像聊天一样搜索,搜遍4000万医学文献。AI智能推荐,让科研检索更轻松。

立即免费搜索

文件翻译

保留排版,准确专业,支持PDF/Word/PPT等文件格式,支持 12+语言互译。

免费翻译文档

深度研究

AI帮你快速写综述,25分钟生成高质量综述,智能提取关键信息,辅助科研写作。

立即免费体验