Suppr超能文献

钙调蛋白-KCNQ 通道复合物构象的改变是钙依赖调节 KCNQ 通道活性的基础。

A change in configuration of the calmodulin-KCNQ channel complex underlies Ca2+-dependent modulation of KCNQ channel activity.

机构信息

Department of Pharmacology, University of California Irvine, Irvine, California, United States of America.

出版信息

PLoS One. 2013 Dec 9;8(12):e82290. doi: 10.1371/journal.pone.0082290. eCollection 2013.

Abstract

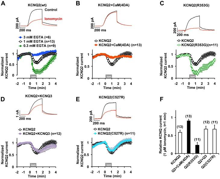
All subtypes of KCNQ channel subunits (KCNQ1-5) require calmodulin as a co-factor for functional channels. It has been demonstrated that calmodulin plays a critical role in KCNQ channel trafficking as well as calcium-mediated current modulation. However, how calcium-bound calmodulin suppresses the M-current is not well understood. In this study, we investigated the molecular mechanism of KCNQ2 current suppression mediated by calcium-bound calmodulin. We show that calcium induced slow calmodulin dissociation from the KCNQ2 channel subunit. In contrast, in homomeric KCNQ3 channels, calcium facilitated calmodulin binding. We demonstrate that this difference in calmodulin binding was due to the unique cysteine residue in the KCNQ2 subunit at aa 527 in Helix B, which corresponds to an arginine residue in other KCNQ subunits including KCNQ3. In addition, a KCNQ2 channel associated protein AKAP79/150 (79 for human, 150 for rodent orthologs) also preferentially bound calcium-bound calmodulin. Therefore, the KCNQ2 channel complex was able to retain calcium-bound calmodulin either through the AKPA79/150 or KCNQ3 subunit. Functionally, increasing intracellular calcium by ionomycin suppressed currents generated by KCNQ2, KCNQ2(C527R) or heteromeric KCNQ2/KCNQ3 channels to an equivalent extent. This suggests that a change in the binding configuration, rather than dissociation of calmodulin, is responsible for KCNQ current suppression. Furthermore, we demonstrate that KCNQ current suppression was accompanied by reduced KCNQ affinity toward phosphatidylinositol 4,5-bisphosphate (PIP2) when assessed by a voltage-sensitive phosphatase, Ci-VSP. These results suggest that a rise in intracellular calcium induces a change in the configuration of CaM-KCNQ binding, which leads to the reduction of KCNQ affinity for PIP2 and subsequent current suppression.

摘要

所有 KCNQ 通道亚基(KCNQ1-5)亚型都需要钙调蛋白作为功能性通道的辅助因子。已经证明,钙调蛋白在 KCNQ 通道运输以及钙介导的电流调节中起着关键作用。然而,钙结合钙调蛋白如何抑制 M 电流尚不清楚。在这项研究中,我们研究了钙结合钙调蛋白介导的 KCNQ2 电流抑制的分子机制。我们表明,钙诱导钙调蛋白从 KCNQ2 通道亚基上缓慢解离。相比之下,在同型 KCNQ3 通道中,钙促进钙调蛋白结合。我们证明,钙调蛋白结合的这种差异是由于 KCNQ2 亚基在螺旋 B 中的第 527 位氨基酸的独特半胱氨酸残基引起的,该残基对应于其他 KCNQ 亚基(包括 KCNQ3)中的精氨酸残基。此外,KCNQ2 通道相关蛋白 AKAP79/150(79 为人类,150 为啮齿动物同源物)也优先结合钙结合钙调蛋白。因此,通过 AKAP79/150 或 KCNQ3 亚基,KCNQ2 通道复合物能够保留钙结合钙调蛋白。功能上,通过离子霉素增加细胞内钙会同等程度地抑制由 KCNQ2、KCNQ2(C527R)或异源 KCNQ2/KCNQ3 通道产生的电流。这表明,钙调蛋白结合构型的改变而不是钙调蛋白的解离是导致 KCNQ 电流抑制的原因。此外,我们通过电压敏感磷酸酶 Ci-VSP 证明,当评估 KCNQ 电流抑制时,KCNQ 电流抑制伴随着 KCNQ 对磷脂酰肌醇 4,5-二磷酸(PIP2)亲和力的降低。这些结果表明,细胞内钙的增加诱导钙调蛋白-KCNQ 结合构型的改变,导致 KCNQ 对 PIP2 的亲和力降低,随后电流抑制。

https://cdn.ncbi.nlm.nih.gov/pmc/blobs/d443/3857245/790dc9371c1c/pone.0082290.g001.jpg

文献AI研究员

20分钟写一篇综述,助力文献阅读效率提升50倍。

立即体验

用中文搜PubMed

大模型驱动的PubMed中文搜索引擎

马上搜索

文档翻译

学术文献翻译模型,支持多种主流文档格式。

立即体验