Institute of Molecular Systems Biology, ETH Zürich, Zürich, Switzerland.
Mol Syst Biol. 2013 Dec 22;9:713. doi: 10.1002/msb.201304750. Print 2013.
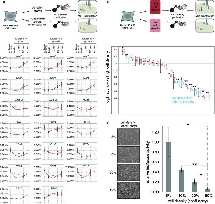
Tissue homeostasis is controlled by signaling systems that coordinate cell proliferation, cell growth and cell shape upon changes in the cellular environment. Deregulation of these processes is associated with human cancer and can occur at multiple levels of the underlying signaling systems. To gain an integrated view on signaling modules controlling tissue growth, we analyzed the interaction proteome of the human Hippo pathway, an established growth regulatory signaling system. The resulting high-resolution network model of 480 protein-protein interactions among 270 network components suggests participation of Hippo pathway components in three distinct modules that all converge on the transcriptional co-activator YAP1. One of the modules corresponds to the canonical Hippo kinase cassette whereas the other two both contain Hippo components in complexes with cell polarity proteins. Quantitative proteomic data suggests that complex formation with cell polarity proteins is dynamic and depends on the integrity of cell-cell contacts. Collectively, our systematic analysis greatly enhances our insights into the biochemical landscape underlying human Hippo signaling and emphasizes multifaceted roles of cell polarity complexes in Hippo-mediated tissue growth control.
组织稳态由信号系统控制,这些信号系统在细胞环境发生变化时协调细胞增殖、细胞生长和细胞形状。这些过程的失调与人类癌症有关,并且可能发生在潜在信号系统的多个层次上。为了全面了解控制组织生长的信号模块,我们分析了人类 Hippo 通路的相互作用蛋白质组,这是一种已建立的生长调节信号系统。由此产生的 270 个网络组件中的 480 个蛋白质-蛋白质相互作用的高分辨率网络模型表明,Hippo 通路组件参与了三个不同的模块,这些模块都集中在转录共激活因子 YAP1 上。其中一个模块对应于经典的 Hippo 激酶盒,而另外两个模块都包含 Hippo 组件与细胞极性蛋白形成复合物。定量蛋白质组学数据表明,与细胞极性蛋白的复合物形成是动态的,并取决于细胞-细胞接触的完整性。总的来说,我们的系统分析极大地提高了我们对人类 Hippo 信号下游生化景观的理解,并强调了细胞极性复合物在 Hippo 介导的组织生长控制中的多方面作用。