• 文献检索
  • 文档翻译
  • 深度研究
  • 学术资讯
  • Suppr Zotero 插件Zotero 插件
  • 邀请有礼
  • 套餐&价格
  • 历史记录
应用&插件
Suppr Zotero 插件Zotero 插件浏览器插件Mac 客户端Windows 客户端微信小程序
定价
高级版会员购买积分包购买API积分包
服务
文献检索文档翻译深度研究API 文档MCP 服务
关于我们
关于 Suppr公司介绍联系我们用户协议隐私条款
关注我们

Suppr 超能文献

核心技术专利:CN118964589B侵权必究
粤ICP备2023148730 号-1Suppr @ 2026

文献检索

告别复杂PubMed语法,用中文像聊天一样搜索,搜遍4000万医学文献。AI智能推荐,让科研检索更轻松。

立即免费搜索

文件翻译

保留排版,准确专业,支持PDF/Word/PPT等文件格式,支持 12+语言互译。

免费翻译文档

深度研究

AI帮你快速写综述,25分钟生成高质量综述,智能提取关键信息,辅助科研写作。

立即免费体验

CHES1/FOXN3通过抑制PIM2和蛋白质生物合成来调节细胞增殖。

CHES1/FOXN3 regulates cell proliferation by repressing PIM2 and protein biosynthesis.

作者信息

Huot Geneviève, Vernier Mathieu, Bourdeau Véronique, Doucet Laurent, Saint-Germain Emmanuelle, Gaumont-Leclerc Marie-France, Moro Alejandro, Ferbeyre Gerardo

机构信息

Département de Biochimie et Médecine Moléculaire, Université de Montréal, Montréal, QC H3C 3J7, Canada.

出版信息

Mol Biol Cell. 2014 Mar;25(5):554-65. doi: 10.1091/mbc.E13-02-0110. Epub 2014 Jan 8.

DOI:10.1091/mbc.E13-02-0110
PMID:24403608
原文链接:https://pmc.ncbi.nlm.nih.gov/articles/PMC3937083/
Abstract

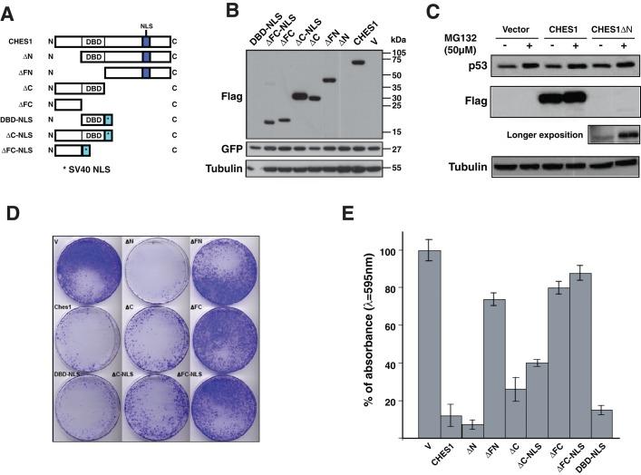
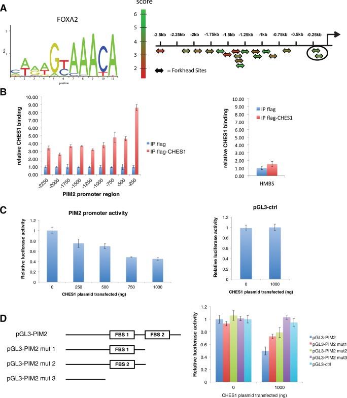
The expression of the forkhead transcription factor checkpoint suppressor 1 (CHES1), also known as FOXN3, is reduced in many types of cancers. We show here that CHES1 decreases protein synthesis and cell proliferation in tumor cell lines but not in normal fibroblasts. Conversely, short hairpin RNA-mediated depletion of CHES1 increases tumor cell proliferation. Growth suppression depends on the CHES1 forkhead DNA-binding domain and correlates with the nuclear localization of CHES1. CHES1 represses the expression of multiple genes, including the kinases PIM2 and DYRK3, which regulate protein biosynthesis, and a number of genes in cilium biogenesis. CHES1 binds directly to the promoter of PIM2, and in cells expressing CHES1 the levels of PIM2 are reduced, as well as the phosphorylation of the PIM2 target 4EBP1. Overexpression of PIM2 or eIF4E partially reverses the antiproliferative effect of CHES1, indicating that PIM2 and protein biosynthesis are important targets of the antiproliferative effect of CHES1. In several human hematopoietic cancers, CHES1 and PIM2 expressions are inversely correlated, suggesting that repression of PIM2 by CHES1 is clinically relevant.

摘要

叉头转录因子检查点抑制因子1(CHES1,也称为FOXN3)的表达在多种癌症中降低。我们在此表明,CHES1可降低肿瘤细胞系中的蛋白质合成和细胞增殖,但对正常成纤维细胞无此作用。相反,短发夹RNA介导的CHES1缺失会增加肿瘤细胞增殖。生长抑制取决于CHES1叉头DNA结合域,并与CHES1的核定位相关。CHES1可抑制多个基因的表达,包括调节蛋白质生物合成的激酶PIM2和DYRK3,以及一些参与纤毛生物发生的基因。CHES1直接结合PIM2的启动子,在表达CHES1的细胞中,PIM2的水平降低,PIM2靶标4EBP1的磷酸化水平也降低。PIM2或eIF4E的过表达部分逆转了CHES1的抗增殖作用,表明PIM2和蛋白质生物合成是CHES1抗增殖作用的重要靶点。在几种人类造血癌症中,CHES1和PIM2的表达呈负相关,提示CHES1对PIM2的抑制在临床上具有相关性。

https://cdn.ncbi.nlm.nih.gov/pmc/blobs/839d/3937083/3e71dbcd8fce/554fig7.jpg
https://cdn.ncbi.nlm.nih.gov/pmc/blobs/839d/3937083/e5f79cae0c06/554fig1.jpg
https://cdn.ncbi.nlm.nih.gov/pmc/blobs/839d/3937083/09bfc0591da5/554fig2.jpg
https://cdn.ncbi.nlm.nih.gov/pmc/blobs/839d/3937083/2c7ceac7687e/554fig3.jpg
https://cdn.ncbi.nlm.nih.gov/pmc/blobs/839d/3937083/89852940df9b/554fig4.jpg
https://cdn.ncbi.nlm.nih.gov/pmc/blobs/839d/3937083/d5204ee229ec/554fig5.jpg
https://cdn.ncbi.nlm.nih.gov/pmc/blobs/839d/3937083/6e56a6ac485d/554fig6.jpg
https://cdn.ncbi.nlm.nih.gov/pmc/blobs/839d/3937083/3e71dbcd8fce/554fig7.jpg
https://cdn.ncbi.nlm.nih.gov/pmc/blobs/839d/3937083/e5f79cae0c06/554fig1.jpg
https://cdn.ncbi.nlm.nih.gov/pmc/blobs/839d/3937083/09bfc0591da5/554fig2.jpg
https://cdn.ncbi.nlm.nih.gov/pmc/blobs/839d/3937083/2c7ceac7687e/554fig3.jpg
https://cdn.ncbi.nlm.nih.gov/pmc/blobs/839d/3937083/89852940df9b/554fig4.jpg
https://cdn.ncbi.nlm.nih.gov/pmc/blobs/839d/3937083/d5204ee229ec/554fig5.jpg
https://cdn.ncbi.nlm.nih.gov/pmc/blobs/839d/3937083/6e56a6ac485d/554fig6.jpg
https://cdn.ncbi.nlm.nih.gov/pmc/blobs/839d/3937083/3e71dbcd8fce/554fig7.jpg

相似文献

1
CHES1/FOXN3 regulates cell proliferation by repressing PIM2 and protein biosynthesis.CHES1/FOXN3通过抑制PIM2和蛋白质生物合成来调节细胞增殖。
Mol Biol Cell. 2014 Mar;25(5):554-65. doi: 10.1091/mbc.E13-02-0110. Epub 2014 Jan 8.
2
CHES1/FOXN3 interacts with Ski-interacting protein and acts as a transcriptional repressor.CHES1/FOXN3与Ski相互作用蛋白相互作用,并作为转录抑制因子发挥作用。
Gene. 2005 Oct 10;359:119-26. doi: 10.1016/j.gene.2005.06.014.
3
Multiple endocrine neoplasia type 1 interacts with forkhead transcription factor CHES1 in DNA damage response.1型多发性内分泌肿瘤在DNA损伤反应中与叉头转录因子CHES1相互作用。
Cancer Res. 2006 Sep 1;66(17):8397-403. doi: 10.1158/0008-5472.CAN-06-0061.
4
Checkpoint suppressor 1 suppresses transcriptional activity of ERα and breast cancer cell proliferation via deacetylase SIRT1.抑制检查点 1 通过去乙酰化酶 SIRT1 抑制 ERα 的转录活性和乳腺癌细胞增殖。
Cell Death Dis. 2018 May 1;9(5):559. doi: 10.1038/s41419-018-0629-3.
5
Loss of Sin3/Rpd3 histone deacetylase restores the DNA damage response in checkpoint-deficient strains of Saccharomyces cerevisiae.Sin3/Rpd3组蛋白去乙酰化酶的缺失可恢复酿酒酵母检查点缺陷菌株中的DNA损伤反应。
Mol Cell Biol. 2003 Jul;23(13):4522-31. doi: 10.1128/MCB.23.13.4522-4531.2003.
6
Reconstitution of a MEC1-independent checkpoint in yeast by expression of a novel human fork head cDNA.通过表达一种新型人类叉头cDNA在酵母中重建不依赖MEC1的检查点。
Mol Cell Biol. 1997 Jun;17(6):3037-46. doi: 10.1128/MCB.17.6.3037.
7
The transcription factor FOXN3 inhibits cell proliferation by downregulating E2F5 expression in hepatocellular carcinoma cells.转录因子FOXN3通过下调肝癌细胞中E2F5的表达来抑制细胞增殖。
Oncotarget. 2016 Jul 12;7(28):43534-43545. doi: 10.18632/oncotarget.9780.
8
Inhibition of PIM2 in liver cancer decreases tumor cell proliferation in vitro and in vivo primarily through the modulation of cell cycle progression.在肝癌中抑制 PIM2 主要通过调节细胞周期进程,在体外和体内均可降低肿瘤细胞增殖。
Int J Oncol. 2020 Feb;56(2):448-459. doi: 10.3892/ijo.2019.4936. Epub 2019 Dec 10.
9
PIM2 kinase is induced by cisplatin in ovarian cancer cells and limits drug efficacy.PIM2激酶在卵巢癌细胞中由顺铂诱导产生,并限制药物疗效。
J Proteome Res. 2014 Nov 7;13(11):4970-82. doi: 10.1021/pr500651n. Epub 2014 Aug 15.
10
A regulatory feedback loop between HIF-1α and PIM2 in HepG2 cells.HepG2细胞中HIF-1α与PIM2之间的调节反馈回路。
PLoS One. 2014 Feb 5;9(2):e88301. doi: 10.1371/journal.pone.0088301. eCollection 2014.

引用本文的文献

1
Missense variants in human forkhead transcription factors reveal determinants of forkhead DNA bispecificity.人类叉头转录因子中的错义变异揭示了叉头DNA双特异性的决定因素。
bioRxiv. 2025 May 30:2025.05.27.656303. doi: 10.1101/2025.05.27.656303.
2
Characterizing the tumor suppressor activity of FLCN in Birt-Hogg-Dubé syndrome cell models through transcriptomic and proteomic analysis.通过转录组学和蛋白质组学分析在Birt-Hogg-Dubé综合征细胞模型中表征卵泡抑素(FLCN)的肿瘤抑制活性。
Oncogene. 2025 Mar 25. doi: 10.1038/s41388-025-03325-z.
3
The nuclear GYF protein CD2BP2/U5-52K is required for T cell homeostasis.

本文引用的文献

1
Loss of tumor suppressor RPL5/RPL11 does not induce cell cycle arrest but impedes proliferation due to reduced ribosome content and translation capacity.抑癌基因 RPL5/RPL11 的缺失不会引起细胞周期停滞,而是由于核糖体含量和翻译能力降低而阻碍增殖。
Mol Cell Biol. 2013 Dec;33(23):4660-71. doi: 10.1128/MCB.01174-13. Epub 2013 Sep 23.
2
Dual specificity kinase DYRK3 couples stress granule condensation/dissolution to mTORC1 signaling.双重特异性激酶 DYRK3 将应激颗粒的凝聚/解聚与 mTORC1 信号联系起来。
Cell. 2013 Feb 14;152(4):791-805. doi: 10.1016/j.cell.2013.01.033.
3
Translational homeostasis via the mRNA cap-binding protein, eIF4E.
核 GYF 蛋白 CD2BP2/U5-52K 是 T 细胞稳态所必需的。
Front Immunol. 2024 Sep 6;15:1415839. doi: 10.3389/fimmu.2024.1415839. eCollection 2024.
4
Characterizing the tumor suppressor activity of FLCN in Birt-Hogg-Dubé syndrome through transcriptiomic and proteomic analysis.通过转录组学和蛋白质组学分析表征Birt-Hogg-Dubé综合征中FLCN的肿瘤抑制活性。
Res Sq. 2024 Jun 26:rs.3.rs-4510670. doi: 10.21203/rs.3.rs-4510670/v1.
5
FOXN3 inhibits the progression of ovarian cancer through negatively regulating the expression of RPS15A.FOXN3 通过负向调控 RPS15A 的表达抑制卵巢癌的进展。
Hum Cell. 2023 May;36(3):1120-1134. doi: 10.1007/s13577-023-00876-9. Epub 2023 Apr 4.
6
p38-mediated FOXN3 phosphorylation modulates lung inflammation and injury through the NF-κB signaling pathway.p38 介导的 FOXN3 磷酸化通过 NF-κB 信号通路调节肺炎症和损伤。
Nucleic Acids Res. 2023 Mar 21;51(5):2195-2214. doi: 10.1093/nar/gkad057.
7
Cytotoxicity of Isoxazole Curcumin Analogs on Chronic Myeloid Leukemia-Derived K562 Cell Lines Sensitive and Resistant to Imatinib.异恶唑姜黄素类似物对伊马替尼敏感和耐药慢性髓系白血病源性 K562 细胞系的细胞毒性。
Int J Mol Sci. 2023 Jan 25;24(3):2356. doi: 10.3390/ijms24032356.
8
A comprehensive study of arthropod and onychophoran Fox gene expression patterns.节肢动物和有爪动物 Fox 基因表达模式的综合研究。
PLoS One. 2022 Jul 8;17(7):e0270790. doi: 10.1371/journal.pone.0270790. eCollection 2022.
9
Distinct clinical phenotypes in a family with a novel truncating MEN1 frameshift mutation.一个具有新型 MEN1 移码突变的家族中的不同临床表型。
BMC Endocr Disord. 2022 Mar 14;22(1):64. doi: 10.1186/s12902-022-00978-9.
10
Regulation of retinal amacrine cell generation by miR-216b and Foxn3.miR-216b 和 Foxn3 对视网膜无长突细胞生成的调控。
Development. 2022 Jan 15;149(2). doi: 10.1242/dev.199484. Epub 2022 Jan 17.
通过 mRNA 帽结合蛋白 eIF4E 实现翻译平衡。
Mol Cell. 2012 Jun 29;46(6):847-58. doi: 10.1016/j.molcel.2012.04.004. Epub 2012 May 10.
4
Ubiquitin and proteasomes in transcription.泛素与蛋白酶体在转录中的作用
Annu Rev Biochem. 2012;81:177-201. doi: 10.1146/annurev-biochem-052110-120012. Epub 2012 Mar 8.
5
Target-of-rapamycin complex 1 (Torc1) signaling modulates cilia size and function through protein synthesis regulation.雷帕霉素靶蛋白复合物 1(Torc1)信号通过调节蛋白质合成来调节纤毛大小和功能。
Proc Natl Acad Sci U S A. 2012 Feb 7;109(6):2021-6. doi: 10.1073/pnas.1112834109. Epub 2012 Jan 23.
6
Pim kinase inhibitors sensitize prostate cancer cells to apoptosis triggered by Bcl-2 family inhibitor ABT-737.Pim 激酶抑制剂使前列腺癌细胞对 Bcl-2 家族抑制剂 ABT-737 触发的细胞凋亡敏感。
Cancer Res. 2012 Jan 1;72(1):294-303. doi: 10.1158/0008-5472.CAN-11-3240. Epub 2011 Nov 11.
7
Targeting cap-dependent translation blocks converging survival signals by AKT and PIM kinases in lymphoma.靶向 AKT 和 PIM 激酶依赖性翻译阻断物以阻断淋巴瘤中的存活信号。
J Exp Med. 2011 Aug 29;208(9):1799-807. doi: 10.1084/jem.20110846. Epub 2011 Aug 22.
8
Regulation of E2Fs and senescence by PML nuclear bodies.PML 核体对 E2Fs 和衰老的调控。
Genes Dev. 2011 Jan 1;25(1):41-50. doi: 10.1101/gad.1975111.
9
Foxn3 is essential for craniofacial development in mice and a putative candidate involved in human congenital craniofacial defects.Foxn3 对于小鼠颅面发育至关重要,也是一个可能涉及人类先天性颅面缺陷的候选基因。
Biochem Biophys Res Commun. 2010 Sep 10;400(1):60-5. doi: 10.1016/j.bbrc.2010.07.142. Epub 2010 Aug 5.
10
SOCS1 links cytokine signaling to p53 and senescence.SOCS1 将细胞因子信号传递与 p53 和衰老联系起来。
Mol Cell. 2009 Dec 11;36(5):754-67. doi: 10.1016/j.molcel.2009.09.044.