Suppr超能文献

幼稚 CD4 T 细胞活化可识别出快速向进展性 MS 转变的 MS 患者。

Naive CD4 T-cell activation identifies MS patients having rapid transition to progressive MS.

机构信息

From Neuroscience (E.Z., L.F.-G.), Department of Pathology (D.G.H.), and McGill Centre for Bioinformatics (M.H.), McGill University, Montreal; Neurology (J.A., A.B.-O., Y.L.), Montreal Neurological Hospital, Montreal, Canada; and Neurology (S.B.), UCSF, San Francisco, CA.

出版信息

Neurology. 2014 Feb 25;82(8):681-90. doi: 10.1212/WNL.0000000000000146. Epub 2014 Jan 22.

Abstract

OBJECTIVE

Our objective was to determine whether altered naive CD4 T-cell biology contributes to development of disease progression in secondary progressive multiple sclerosis (SPMS).

METHODS

We compared the naive CD4 T-cell gene expression profiles of 19 patients with SPMS and 14 healthy controls (HCs) using a whole-genome microarray approach. We analyzed surface protein expression of critical genes by flow cytometry after T-cell receptor (TCR) stimulation of naive CD4 T cells isolated from HCs and patients with SPMS.

RESULTS

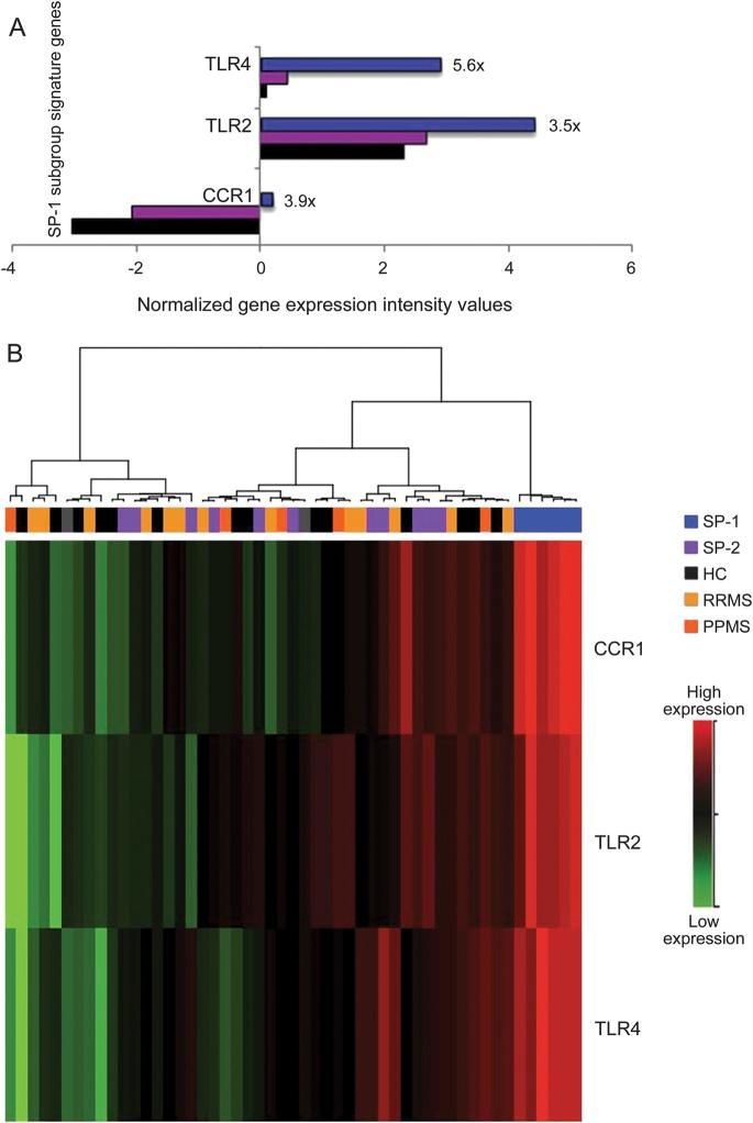
Hierarchical clustering segregated patients with SPMS into 2 subgroups: SP-1, which had a short duration of relapsing-remitting multiple sclerosis (MS), and SP-2, which had a long duration of relapsing-remitting MS. SP-1 patients upregulated numerous immune genes, including genes within TCR and toll-like receptor (TLR) signaling pathways. SP-2 patients showed immune gene downregulation in comparison with HCs. We identified an SP-1-specific transcriptional signature of 3 genes (TLR4, TLR2, and chemokine receptor 1), and these genes had higher surface protein expression in SP-1 than in SP-2. After TCR stimulation for 48 hours, only SP-1 showed a progressive linear increase in TLR2 and TLR4 protein expression.

CONCLUSIONS

Differences in naive CD4 T-cell biology, notably of TCR and TLR signaling pathways, identified patients with MS with more rapid conversion to secondary progression, a critical determinant of long-term disability in MS.

摘要

目的

我们旨在确定幼稚 CD4 T 细胞生物学的改变是否导致继发进展型多发性硬化症 (SPMS) 疾病进展。

方法

我们采用全基因组微阵列方法比较了 19 例 SPMS 患者和 14 例健康对照者(HCs)的幼稚 CD4 T 细胞基因表达谱。我们通过分析 T 细胞受体(TCR)刺激后从 HCs 和 SPMS 患者中分离的幼稚 CD4 T 细胞的关键基因的表面蛋白表达来进行研究。

结果

层次聚类将 SPMS 患者分为 2 个亚组:SP-1 组,其缓解复发型多发性硬化症(RRMS)的病程较短;SP-2 组,其 RRMS 的病程较长。SP-1 患者上调了许多免疫基因,包括 TCR 和 Toll 样受体(TLR)信号通路内的基因。与 HCs 相比,SP-2 患者表现出免疫基因下调。我们确定了 3 个基因(TLR4、TLR2 和趋化因子受体 1)的 SP-1 特异性转录特征,这些基因在 SP-1 中的表面蛋白表达高于 SP-2。在 TCR 刺激 48 小时后,仅 SP-1 显示 TLR2 和 TLR4 蛋白表达呈渐进线性增加。

结论

幼稚 CD4 T 细胞生物学的差异,尤其是 TCR 和 TLR 信号通路的差异,可识别出更快速转化为继发进展的 MS 患者,这是 MS 患者长期残疾的关键决定因素。

https://cdn.ncbi.nlm.nih.gov/pmc/blobs/604f/3945666/d74a9ce7b412/NEUROLOGY2013528901FF1.jpg

文献检索

告别复杂PubMed语法,用中文像聊天一样搜索,搜遍4000万医学文献。AI智能推荐,让科研检索更轻松。

立即免费搜索

文件翻译

保留排版,准确专业,支持PDF/Word/PPT等文件格式,支持 12+语言互译。

免费翻译文档

深度研究

AI帮你快速写综述,25分钟生成高质量综述,智能提取关键信息,辅助科研写作。

立即免费体验