Suppr超能文献

ADAMTS-12金属蛋白酶与纤连蛋白-2之间的相互作用在乳腺癌细胞中诱导肿瘤抑制作用。

Interaction between the ADAMTS-12 metalloprotease and fibulin-2 induces tumor-suppressive effects in breast cancer cells.

作者信息

Fontanil Tania, Rúa Susana, Llamazares María, Moncada-Pazos Angela, Quirós Pedro M, García-Suárez Olivia, Vega Jose A, Sasaki Takako, Mohamedi Yamina, Esteban Manuel M, Obaya Alvaro J, Cal Santiago

机构信息

Departamento de Bioquímica y Biología Molecular, Facultad de Medicina, Universidad de Oviedo, Asturias, Spain.

出版信息

Oncotarget. 2014 Mar 15;5(5):1253-64. doi: 10.18632/oncotarget.1690.

Abstract

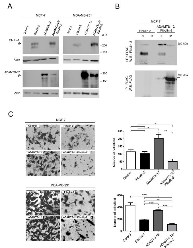
Balance between pro-tumor and anti-tumor effects may be affected by molecular interactions within tumor microenvironment. On this basis we searched for molecular partners of ADAMTS-12, a secreted metalloprotease that shows both oncogenic and tumor-suppressive effects. Using its spacer region as a bait in a yeast two-hybrid screen, we identified fibulin-2 as a potential ADAMTS-12-interacting protein. Fibulins are components of basement membranes and elastic matrix fibers in connective tissue. Besides this structural function, fibulins also play crucial roles in different biological events, including tumorigenesis. To examine the functional consequences of the ADAMTS-12/fibulin-2 interaction, we performed different in vitro assays using two breast cancer cell lines: the poorly invasive MCF-7 and the highly invasive MDA-MB-231. Overall our data indicate that this interaction promotes anti-tumor effects in breast cancer cells. To assess the in vivo relevance of this interaction, we induced tumors in nude mice using MCF-7 cells expressing both ADAMTS-12 and fibulin-2 that showed a remarkable growth deficiency. Additionally, we also found that ADAMTS-12 may elicit pro-tumor effects in the absence of fibulin-2. Immunohistochemical staining of breast cancer samples allowed the detection of both ADAMTS-12 and fibulin-2 in the connective tissue surrounding tumor area in less aggressive carcinomas. However, both proteins are hardly detected in more aggressive tumors. These data and survival analysis plots of breast cancer patients suggest that concomitant detection of ADAMTS-12 and fibulin-2 could be a good prognosis marker in breast cancer diagnosis.

摘要

肿瘤微环境中的分子相互作用可能会影响促肿瘤和抗肿瘤作用之间的平衡。在此基础上,我们寻找了ADAMTS-12的分子伴侣,ADAMTS-12是一种分泌型金属蛋白酶,具有致癌和抑癌双重作用。我们利用其间隔区作为酵母双杂交筛选中的诱饵,鉴定出纤连蛋白-2是一种潜在的与ADAMTS-12相互作用的蛋白。纤连蛋白是基底膜和结缔组织中弹性基质纤维的组成成分。除了这种结构功能外,纤连蛋白在包括肿瘤发生在内的不同生物学事件中也发挥着关键作用。为了研究ADAMTS-12/纤连蛋白-2相互作用的功能后果,我们使用两种乳腺癌细胞系进行了不同的体外实验:侵袭性较弱的MCF-7和侵袭性较强的MDA-MB-231。总体而言,我们的数据表明这种相互作用在乳腺癌细胞中促进了抗肿瘤作用。为了评估这种相互作用在体内的相关性,我们使用同时表达ADAMTS-12和纤连蛋白-2的MCF-7细胞在裸鼠中诱导肿瘤,结果显示肿瘤生长明显受限。此外,我们还发现,在没有纤连蛋白-2的情况下,ADAMTS-12可能会引发促肿瘤作用。对乳腺癌样本进行免疫组织化学染色,发现在侵袭性较小的癌组织中,肿瘤周围结缔组织中可检测到ADAMTS-12和纤连蛋白-2。然而,在侵袭性较强的肿瘤中几乎检测不到这两种蛋白。这些数据以及乳腺癌患者的生存分析图表明,同时检测ADAMTS-12和纤连蛋白-2可能是乳腺癌诊断中一个良好的预后标志物。

https://cdn.ncbi.nlm.nih.gov/pmc/blobs/9110/4012729/0a0be15dfac5/oncotarget-05-1253-g001.jpg

文献检索

告别复杂PubMed语法,用中文像聊天一样搜索,搜遍4000万医学文献。AI智能推荐,让科研检索更轻松。

立即免费搜索

文件翻译

保留排版,准确专业,支持PDF/Word/PPT等文件格式,支持 12+语言互译。

免费翻译文档

深度研究

AI帮你快速写综述,25分钟生成高质量综述,智能提取关键信息,辅助科研写作。

立即免费体验