Zou Ruanmin, Gu Ruihong, Tu Xinyu, Chen Jiani, Liu Songjun, Xue Xiangyang, Li Wensu, Zhang Yuyang
Department of Obstetrics and Gynecology, The First Affiliated Hospital, Wenzhou Medical University, Wenzhou, People's Republic of China.
Department of Microbiology and Immunology, Institute of Molecular Virology and Immunology, Institute of Tropical Medicine, College of Basic Medicine, Wenzhou Medical University, Wenzhou, People's Republic of China.
Discov Oncol. 2023 Aug 29;14(1):162. doi: 10.1007/s12672-023-00776-2.
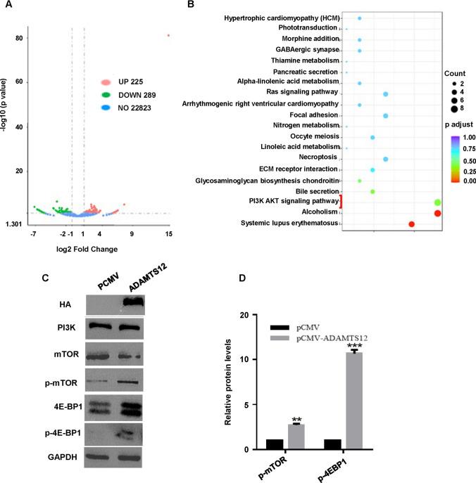
ADAMTS12 is a gene widely expressed in human tissues. We studied the expression level of ADAMTS12 in cervical cancer tissue and its relationship with clinicopathological features. We also explored the function of ADAMTS12 in cervical cancer cells and its underlying mechanisms. We found the higher expression level of ADAMTS12 in cancer tissues, which was associated with the worse overall survival rate. The immunofluorescence assay showed that the cytoplasm of cervical cancer cells is the main expression site of ADAMTS12. Overexpression of ADAMTS12 in HeLa and CaSki cells prominently promoted the cell proliferation, migration and invasion. We found that 2032 genes were correlated with ADAMTS12, which was mainly related to extracellular matrix, TGF-β signaling pathway. The phosphorylation levels of mTOR and 4E-BP1 were upregulated in ADAMTS12-overexpressing cells. Co-Immunoprecipitation combined with protein mass spectrometry showed that TGF-β signaling pathway-related proteins interacting with ADAMTS12 were screened from HeLa cells with ADAMTS12 overexpression. Therefore, we concluded that ADAMTS12 may affect the mTOR signaling pathway through the interacting with TGF-β1, and then affect the biological function of cervical cancer cells.
ADAMTS12是一种在人体组织中广泛表达的基因。我们研究了ADAMTS12在宫颈癌组织中的表达水平及其与临床病理特征的关系。我们还探讨了ADAMTS12在宫颈癌细胞中的功能及其潜在机制。我们发现ADAMTS12在癌组织中表达水平较高,这与总体生存率较差有关。免疫荧光分析表明,宫颈癌细胞的细胞质是ADAMTS12的主要表达部位。在HeLa和CaSki细胞中过表达ADAMTS12显著促进了细胞增殖、迁移和侵袭。我们发现有2032个基因与ADAMTS12相关,主要与细胞外基质、TGF-β信号通路有关。在过表达ADAMTS12的细胞中,mTOR和4E-BP1的磷酸化水平上调。免疫共沉淀结合蛋白质质谱分析表明,从过表达ADAMTS12的HeLa细胞中筛选出了与ADAMTS12相互作用的TGF-β信号通路相关蛋白。因此,我们得出结论,ADAMTS12可能通过与TGF-β1相互作用影响mTOR信号通路,进而影响宫颈癌细胞的生物学功能。