Department of Neurology, Laboratory of Molecular Neuro-oncology, University Hospital Zurich, Zurich, Switzerland.
Center for Microscopy and Image Analysis, University of Zurich, Zurich, Switzerland.
Cell Death Dis. 2014 Jan 23;5(1):e1012. doi: 10.1038/cddis.2013.543.
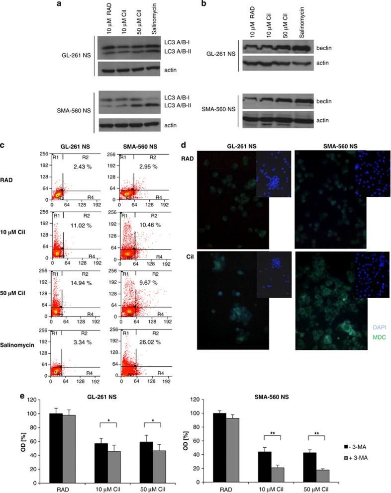
Integrins regulate cellular adhesion and transmit signals important for cell survival, proliferation and motility. They are expressed by glioma cells and may contribute to their malignant phenotype. Integrin inhibition may therefore represent a promising therapeutic strategy. GL-261 and SMA-560 glioma cells grown under standard conditions uniformly detached and formed large cell clusters after integrin gene silencing or pharmacological inhibition using EMD-121974, a synthetic Arg-Gly-Asp-motif peptide, or GLPG0187, a nonpeptidic integrin inhibitor. After 120 h, the clusters induced by integrin inhibition decayed and cells died. In contrast, when cells were cultured under stem cell (sphere) conditions, no disaggregation became apparent upon integrin inhibition, and cell death was not observed. As poly-HEMA-mediated detachment had similar effects on cell viability as integrin inhibition, we postulated that cell death may result from detachment alone, which was confirmed using various permissive and nonpermissive substrates. No surrogate markers of apoptosis were detected and electron microscopy confirmed that necrosis represents the dominant morphology of detachment-induced cell death. In addition, integrin inhibition resulted in the induction of autophagy that represents a survival signal. When integrins were inhibited in nonsphere glioma cells, the TGF-β pathway was strongly impaired, whereas no such effect was observed in glioma cells cultured under sphere conditions. Cell death induced by integrin inhibition was rescued by the addition of recombinant transforming growth factor-β (TGF-β) and accelerated by exposure to the TGF-β receptor inhibitor, SD-208. In summary, cell death following integrin inhibition is detachment mediated, represents an atypical form of anoikis involving necrosis as well as autophagy, and is modulated by TGF-β pathway activity.
整合素调节细胞黏附,并传递对细胞存活、增殖和迁移至关重要的信号。它们在神经胶质瘤细胞中表达,可能有助于其恶性表型。因此,整合素抑制可能代表一种有前途的治疗策略。在标准条件下生长的 GL-261 和 SMA-560 神经胶质瘤细胞在整合素基因沉默或使用 EMD-121974(一种合成的 Arg-Gly-Asp 基序肽)或 GLPG0187(一种非肽整合素抑制剂)进行药理学抑制后,均匀地脱落并形成大的细胞簇。120 小时后,整合素抑制诱导的细胞簇分解,细胞死亡。相比之下,当细胞在干细胞(球体)条件下培养时,整合素抑制后不会明显解聚,也不会观察到细胞死亡。由于聚-HEMA 介导的细胞脱离对细胞活力有类似的影响,我们假设细胞死亡可能是由脱离本身引起的,这一点通过使用各种允许和不允许的基质得到了证实。未检测到凋亡的替代标志物,电子显微镜证实坏死是脱离诱导的细胞死亡的主要形态。此外,整合素抑制导致自噬的诱导,自噬代表一种生存信号。当非球体神经胶质瘤细胞中的整合素被抑制时,TGF-β 途径受到强烈抑制,而在球体条件下培养的神经胶质瘤细胞中则没有观察到这种作用。在整合素被抑制的非球体神经胶质瘤细胞中,添加重组转化生长因子-β(TGF-β)可挽救细胞死亡,并通过暴露于 TGF-β 受体抑制剂 SD-208 加速细胞死亡。总之,整合素抑制后细胞死亡是由脱离介导的,代表一种涉及坏死和自噬的非典型的 anoikis 形式,并且受 TGF-β 途径活性的调节。