Suppr超能文献

伏隔核壳中的保护基因影响青春期大鼠同基因品系对尼古丁自我给药的易感性。

Protection genes in nucleus accumbens shell affect vulnerability to nicotine self-administration across isogenic strains of adolescent rat.

作者信息

Chen Hao, Luo Rui, Gong Suzhen, Matta Shannon G, Sharp Burt M

机构信息

Department of Pharmacology, University of Tennessee Health Science Center, Memphis, Tennessee, United States of America.

Department of Human Genetics, David Geffen School of Medicine, University of California Los Angeles, Los Angeles, California, United States of America.

出版信息

PLoS One. 2014 Jan 22;9(1):e86214. doi: 10.1371/journal.pone.0086214. eCollection 2014.

Abstract

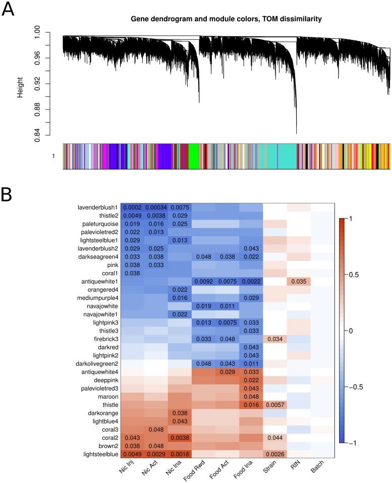
Classical genetic studies show the heritability of cigarette smoking is 0.4-0.6, and that multiple genes confer susceptibility and resistance to smoking. Despite recent advances in identifying genes associated with smoking behaviors, the major source of this heritability and its impact on susceptibility and resistance are largely unknown. Operant self-administration (SA) of intravenous nicotine is an established model for smoking behavior. We recently confirmed that genetic factors exert strong control over nicotine intake in isogenic rat strains. Because the processing of afferent dopaminergic signals by nucleus accumbens shell (AcbS) is critical for acquisition and maintenance of motivated behaviors reinforced by nicotine, we hypothesized that differential basal gene expression in AcbS accounts for much of the strain-to-strain variation in nicotine SA. We therefore sequenced the transcriptome of AcbS samples obtained by laser capture microdissection from 10 isogenic adolescent rat strains and compared all RNA transcript levels with behavior. Weighted gene co-expression network analysis, a systems biology method, found 12 modules (i.e., unique sets of genes that covary across all samples) that correlated (p<0.05) with amount of self-administered nicotine; 9 of 12 correlated negatively, implying a protective role. PCR confirmed selected genes from these modules. Chilibot, a literature mining tool, identified 15 genes within 1 module that were nominally associated with cigarette smoking, thereby providing strong support for the analytical approach. This is the first report demonstrating that nicotine intake by adolescent rodents is associated with the expression of specific genes in AcbS of the mesolimbic system, which controls motivated behaviors. These findings provide new insights into genetic mechanisms that predispose or protect against tobacco addiction.

摘要

经典遗传学研究表明,吸烟的遗传度为0.4 - 0.6,且多个基因赋予了对吸烟的易感性和抗性。尽管在识别与吸烟行为相关的基因方面取得了最新进展,但这种遗传度的主要来源及其对易感性和抗性的影响在很大程度上仍不清楚。静脉注射尼古丁的操作性自我给药(SA)是一种既定的吸烟行为模型。我们最近证实,遗传因素对同基因大鼠品系中的尼古丁摄入量有很强的控制作用。由于伏隔核壳(AcbS)对传入多巴胺能信号的处理对于由尼古丁强化的动机行为的获得和维持至关重要,我们假设AcbS中不同的基础基因表达在很大程度上解释了尼古丁SA品系间的差异。因此,我们对从10个同基因青春期大鼠品系中通过激光捕获显微切割获得的AcbS样本的转录组进行了测序,并将所有RNA转录水平与行为进行了比较。加权基因共表达网络分析是一种系统生物学方法,发现了12个与自我给药尼古丁量相关(p<0.05)的模块(即所有样本中共同变化的独特基因集);12个中的9个呈负相关,意味着具有保护作用。PCR证实了这些模块中的选定基因。文献挖掘工具Chilibot在1个模块中鉴定出15个与吸烟名义上相关的基因,从而为分析方法提供了有力支持。这是第一份表明青春期啮齿动物的尼古丁摄入量与控制动机行为的中脑边缘系统AcbS中特定基因的表达相关的报告。这些发现为易患或预防烟草成瘾的遗传机制提供了新的见解。

https://cdn.ncbi.nlm.nih.gov/pmc/blobs/0b89/3899218/450d525febc0/pone.0086214.g001.jpg

相似文献

2
Genetic factors control nicotine self-administration in isogenic adolescent rat strains.
PLoS One. 2012;7(8):e44234. doi: 10.1371/journal.pone.0044234. Epub 2012 Aug 28.
3
Gene expression in accumbens GABA neurons from inbred rats with different drug-taking behavior.
Genes Brain Behav. 2011 Oct;10(7):778-88. doi: 10.1111/j.1601-183X.2011.00716.x. Epub 2011 Aug 1.
5
Rewarding and aversive effects of nicotine are segregated within the nucleus accumbens.
Eur J Neurosci. 2008 Jul;28(2):342-52. doi: 10.1111/j.1460-9568.2008.06341.x.
7
Dopamine D1 and D2 receptor mRNA up-regulation in the caudate-putamen and nucleus accumbens of rat brains by smoking.
Prog Neuropsychopharmacol Biol Psychiatry. 2002 Oct;26(6):1095-104. doi: 10.1016/s0278-5846(02)00243-9.
9
Sex-specific nicotine sensitization and imprinting of self-administration in rats inform GWAS findings on human addiction phenotypes.
Neuropsychopharmacology. 2021 Sep;46(10):1746-1756. doi: 10.1038/s41386-021-01027-0. Epub 2021 May 18.

引用本文的文献

1
Genetic influences impacting nicotine use and abuse during adolescence: Insights from human and rodent studies.
Brain Res Bull. 2022 Sep;187:24-38. doi: 10.1016/j.brainresbull.2022.06.007. Epub 2022 Jun 20.
2
Sex and heredity are determinants of drug intake in a novel model of rat oral oxycodone self-administration.
Genes Brain Behav. 2021 Nov;20(8):e12770. doi: 10.1111/gbb.12770. Epub 2021 Sep 16.
3
Multidimensional Intersection of Nicotine, Gene Expression, and Behavior.
Front Behav Neurosci. 2021 Mar 22;15:649129. doi: 10.3389/fnbeh.2021.649129. eCollection 2021.
6
Modulation of anxiety and fear via distinct intrahippocampal circuits.
Elife. 2016 Mar 14;5:e14120. doi: 10.7554/eLife.14120.

本文引用的文献

1
Selection for drinking in the dark alters brain gene coexpression networks.
Alcohol Clin Exp Res. 2013 Aug;37(8):1295-303. doi: 10.1111/acer.12100. Epub 2013 Mar 29.
4
Genetic factors control nicotine self-administration in isogenic adolescent rat strains.
PLoS One. 2012;7(8):e44234. doi: 10.1371/journal.pone.0044234. Epub 2012 Aug 28.
7
Pharmacogenetic association of the galanin receptor (GALR1) SNP rs2717162 with smoking cessation.
Neuropsychopharmacology. 2012 Jun;37(7):1683-8. doi: 10.1038/npp.2012.13. Epub 2012 Feb 29.
8
Association study of 45 candidate genes in nicotine dependence in Han Chinese.
Addict Behav. 2012 May;37(5):622-6. doi: 10.1016/j.addbeh.2012.01.009. Epub 2012 Jan 18.
10
Increased FGFR1 copy number in lung squamous cell carcinomas.
Mol Med Rep. 2012 Mar;5(3):725-8. doi: 10.3892/mmr.2011.715. Epub 2011 Dec 15.

文献AI研究员

20分钟写一篇综述,助力文献阅读效率提升50倍。

立即体验

用中文搜PubMed

大模型驱动的PubMed中文搜索引擎

马上搜索

文档翻译

学术文献翻译模型,支持多种主流文档格式。

立即体验