Center for Psychiatric Genetics, NorthShore University HealthSystem, Evanston, IL, USA.
Department of Psychiatry and Behavioral Neurosciences, University of Chicago, Chicago, IL, USA.
Neuropsychopharmacology. 2021 Sep;46(10):1746-1756. doi: 10.1038/s41386-021-01027-0. Epub 2021 May 18.
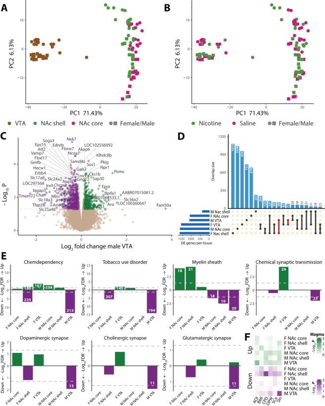
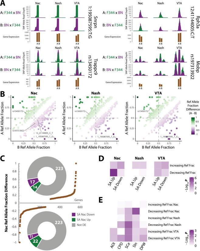
Repeated nicotine exposure leads to sensitization (SST) and enhances self-administration (SA) in rodents. However, the molecular basis of nicotine SST and SA and their biological relevance to the mounting genome-wide association study (GWAS) loci of human addictive behaviors are poorly understood. Considering a gateway drug role of nicotine, we modeled nicotine SST and SA in F1 progeny of inbred rats (F344/BN) and conducted integrative genomics analyses. We unexpectedly observed male-specific nicotine SST and a parental effect of SA only present in paternal F344 crosses. Transcriptional profiling in the ventral tegmental area (VTA) and nucleus accumbens (NAc) core and shell further revealed sex- and brain region-specific transcriptomic signatures of SST and SA. We found that genes associated with SST and SA were enriched for those related to synaptic processes, myelin sheath, and tobacco use disorder or chemdependency. Interestingly, SST-associated genes were often downregulated in male VTA but upregulated in female VTA, and strongly enriched for smoking GWAS risk variants, possibly explaining the male-specific SST. For SA, we found widespread region-specific allelic imbalance of expression (AIE), of which genes showing AIE bias toward paternal F344 alleles in NAc core were strongly enriched for SA-associated genes and for GWAS risk variants of smoking initiation, likely contributing to the parental effect of SA. Our study suggests a mechanistic link between transcriptional changes underlying the NIC SST and SA and human nicotine addiction, providing a resource for understanding the neurobiology basis of the GWAS findings on human smoking and other addictive phenotypes.
重复接触尼古丁会导致敏化(SST),并增强啮齿动物的自我给药(SA)。然而,尼古丁 SST 和 SA 的分子基础及其与人类成瘾行为全基因组关联研究(GWAS)位点的生物学相关性尚未得到充分理解。鉴于尼古丁作为一种门户药物的作用,我们在近交系大鼠(F344/BN)的 F1 后代中模拟了尼古丁 SST 和 SA,并进行了综合基因组分析。我们出人意料地观察到,仅在父系 F344 杂交中存在雄性特异性尼古丁 SST 和 SA 的亲本效应。腹侧被盖区(VTA)和伏隔核(NAc)核心和壳中的转录谱进一步揭示了 SST 和 SA 的性别和大脑区域特异性转录组特征。我们发现,与 SST 和 SA 相关的基因富集了与突触过程、髓鞘和烟草使用障碍或化学依赖相关的基因。有趣的是,SST 相关基因在雄性 VTA 中常下调,而在雌性 VTA 中上调,并强烈富集与吸烟 GWAS 风险变异相关的基因,这可能解释了雄性特异性 SST。对于 SA,我们发现表达的广泛区域特异性等位基因失衡(AIE),其中在 NAc 核心中表现出偏向父系 F344 等位基因的 AIE 偏倚的基因强烈富集与 SA 相关的基因和吸烟起始的 GWAS 风险变异,可能有助于 SA 的亲本效应。我们的研究表明,NIC SST 和 SA 背后的转录变化与人类尼古丁成瘾之间存在机制联系,为理解人类吸烟和其他成瘾表型的 GWAS 发现的神经生物学基础提供了资源。