Oh Inez Y, Albea Danielle M, Goodwin Zane A, Quiggle Ashley M, Baker Breeana P, Guggisberg Ann M, Geahlen Jessica H, Kroner Grace M, de Guzman Strong Cristina
Division of Dermatology, Department of Internal Medicine, Center for Pharmacogenomics, Center for the Study of Itch, Washington University School of Medicine, St Louis, Missouri, USA.
Division of Dermatology, Department of Internal Medicine, Center for Pharmacogenomics, Center for the Study of Itch, Washington University School of Medicine, St Louis, Missouri, USA.
J Invest Dermatol. 2014 Sep;134(9):2371-2380. doi: 10.1038/jid.2014.44. Epub 2014 Jan 27.
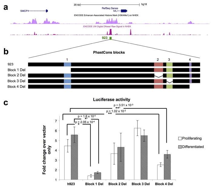
The epidermal differentiation complex (EDC) locus comprises a syntenic and linear cluster of genes whose concomitant expression is a hallmark feature of differentiation in the developing skin epidermis. Many of the EDC proteins are cross-linked together to form the cornified envelope, an essential and discrete unit of the mammalian skin barrier. The mechanism underlying coordinate transcriptional activation of the EDC is unknown. Within the human EDC, we identified an epidermal-specific regulatory enhancer, 923, which responded to the developmental and spatiotemporal cues at the onset of epidermal differentiation in the mouse embryo. Comparative chromosomal conformation capture assays in proliferating and differentiated primary mouse keratinocytes revealed multiple physiologically sensitive chromatin interactions between the 923 enhancer and EDC gene promoters, thus depicting the dynamic chromatin topology of the EDC. We elucidate a mechanistic link between c-Jun/AP-1 and 923, whereby AP-1- and 923-mediated EDC chromatin remodeling are required for functional EDC gene activation. Thus, we identify a critical enhancer/transcription factor axis governing the dynamic regulation of the EDC chromatin architecture and gene expression and provide a framework for future studies toward understanding gene regulation in cutaneous diseases.
表皮分化复合体(EDC)基因座由一系列同线且线性排列的基因组成,这些基因的协同表达是发育中的皮肤表皮分化的一个标志性特征。许多EDC蛋白相互交联形成角质包膜,这是哺乳动物皮肤屏障的一个重要且独立的单元。EDC协同转录激活的潜在机制尚不清楚。在人类EDC基因座内,我们鉴定出一个表皮特异性调控增强子923,它在小鼠胚胎表皮分化开始时对发育和时空线索做出反应。在增殖和分化的原代小鼠角质形成细胞中进行的比较染色体构象捕获分析揭示了923增强子与EDC基因启动子之间存在多种生理敏感的染色质相互作用,从而描绘了EDC动态的染色质拓扑结构。我们阐明了c-Jun/AP-1与923之间的机制联系,即功能性EDC基因激活需要AP-1和923介导的EDC染色质重塑。因此,我们确定了一个关键的增强子/转录因子轴,它控制着EDC染色质结构和基因表达的动态调节,并为未来理解皮肤疾病中的基因调控研究提供了一个框架。