Suppr超能文献

使用小型化活体显微镜对自由活动的清醒小动物体内的循环肿瘤细胞进行成像。

Imaging circulating tumor cells in freely moving awake small animals using a miniaturized intravital microscope.

作者信息

Sasportas Laura Sarah, Gambhir Sanjiv Sam

机构信息

Department of Radiology, Molecular Imaging Program, Stanford University, Stanford, California, United States of America ; Department of Bioengineering, Stanford University, Stanford, California, United States of America.

出版信息

PLoS One. 2014 Jan 31;9(1):e86759. doi: 10.1371/journal.pone.0086759. eCollection 2014.

Abstract

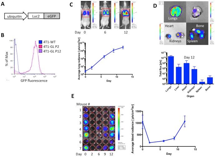
Metastasis, the cause for 90% of cancer mortality, is a complex and poorly understood process involving the invasion of circulating tumor cells (CTCs) into blood vessels. These cells have potential prognostic value as biomarkers for early metastatic risk. But their rarity and the lack of specificity and sensitivity in measuring them render their interrogation by current techniques very challenging. How and when these cells are circulating in the blood, on their way to potentially give rise to metastasis, is a question that remains largely unanswered. In order to provide an insight into this "black box" using non-invasive imaging, we developed a novel miniature intravital microscopy (mIVM) strategy capable of real-time long-term monitoring of CTCs in awake small animals. We established an experimental 4T1-GL mouse model of metastatic breast cancer, in which tumor cells express both fluorescent and bioluminescent reporter genes to enable both single cell and whole body tumor imaging. Using mIVM, we monitored blood vessels of different diameters in awake mice in an experimental model of metastasis. Using an in-house software algorithm we developed, we demonstrated in vivo CTC enumeration and computation of CTC trajectory and speed. These data represent the first reported use we know of for a miniature mountable intravital microscopy setup for in vivo imaging of CTCs in awake animals.

摘要

转移是90%癌症死亡的原因,是一个复杂且了解甚少的过程,涉及循环肿瘤细胞(CTC)侵入血管。这些细胞作为早期转移风险的生物标志物具有潜在的预后价值。但它们的稀缺性以及在测量时缺乏特异性和敏感性,使得用当前技术对其进行检测极具挑战性。这些细胞在血液中循环以及何时循环,在其可能引发转移的过程中,这一问题在很大程度上仍未得到解答。为了使用非侵入性成像深入了解这个“黑匣子”,我们开发了一种新型微型活体显微镜(mIVM)策略,能够对清醒的小动物体内的CTC进行实时长期监测。我们建立了转移性乳腺癌的实验性4T1-GL小鼠模型,其中肿瘤细胞同时表达荧光和生物发光报告基因,以便进行单细胞和全身肿瘤成像。使用mIVM,我们在转移实验模型中监测了清醒小鼠不同直径的血管。通过我们开发的内部软件算法,我们展示了体内CTC计数以及CTC轨迹和速度的计算。这些数据代表了我们所知的首次报道使用微型可安装活体显微镜装置对清醒动物体内的CTC进行成像。

https://cdn.ncbi.nlm.nih.gov/pmc/blobs/7f48/3908955/13ebf0bdb715/pone.0086759.g001.jpg

文献AI研究员

20分钟写一篇综述,助力文献阅读效率提升50倍。

立即体验

用中文搜PubMed

大模型驱动的PubMed中文搜索引擎

马上搜索

文档翻译

学术文献翻译模型,支持多种主流文档格式。

立即体验