Suppr超能文献

问号钩端螺旋体通过依赖于诱导型一氧化氮合酶(Inos)、不依赖Toll样受体(TLR)和核苷酸结合寡聚化结构域样受体(NLR)的信号通路诱导小鼠肾脏纤维化。

Leptospira Interrogans induces fibrosis in the mouse kidney through Inos-dependent, TLR- and NLR-independent signaling pathways.

作者信息

Fanton d'Andon Martine, Quellard Nathalie, Fernandez Béatrice, Ratet Gwenn, Lacroix-Lamandé Sonia, Vandewalle Alain, Boneca Ivo G, Goujon Jean-Michel, Werts Catherine

机构信息

Institut Pasteur, Biology and Genetics of the Bacterial Cell Wall Unit, Paris, France ; INSERM, équipe Avenir, Paris, France.

Service d'Anatomie et Cytologie Pathologiques, CHU Poitiers; Université de Poitiers, Poitiers, France.

出版信息

PLoS Negl Trop Dis. 2014 Jan 30;8(1):e2664. doi: 10.1371/journal.pntd.0002664. eCollection 2014.

Abstract

BACKGROUND

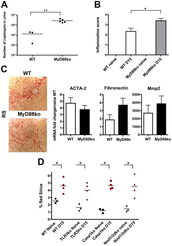
Leptospira (L.) interrogans are bacteria responsible for a worldwide reemerging zoonosis. Rodents carry L. interrogans asymptomatically in their kidneys and excrete bacteria in the urine, contaminating the environment. Humans get infected through skin contact and develop a mild or severe leptospirosis that may lead to renal failure and fibrosis. L. interrogans provoke an interstitial nephritis, but the induction of fibrosis caused by L. interrogans has not been studied in murine models. Innate immune receptors from the TLR and NLR families have recently been shown to play a role in the development and progression of tissue fibrosis in the lung, liver and kidneys under different pathophysiological situations. We recently showed that TLR2, TLR4, and NLRP3 receptors were crucial in the defense against leptospirosis. Moreover, infection of a human cell line with L. interrogans was shown to induce TLR2-dependent production of fibronectin, a component of the extracellular matrix. Therefore, we thought to assess the presence of renal fibrosis in L. interrogans infected mice and to analyze the contribution of some innate immune pathways in this process.

METHODOLOGY/PRINCIPAL FINDINGS: Here, we characterized by immunohistochemical studies and quantitative real-time PCR, a model of Leptospira-infected C57BL/6J mice, with chronic carriage of L. interrogans inducing mild renal fibrosis. Using various strains of transgenic mice, we determined that the renal infiltrates of T cells and, unexpectedly, TLR and NLR receptors, are not required to generate Leptospira-induced renal fibrosis. We also show that the iNOS enzyme, known to play a role in Leptospira-induced interstitial nephritis, also plays a role in the induction of renal fibrosis.

CONCLUSION/SIGNIFICANCE: To our knowledge, this work provides the first experimental murine model of sustained renal fibrosis induced by a chronic bacterial infection that may be peculiar, since it does not rely on TLR or NLR receptors. This model may prove useful to test future therapeutic strategies to combat Leptospira-induced renal lesions.

摘要

背景

问号钩端螺旋体是一种导致全球范围内再度出现的人畜共患病的细菌。啮齿动物在其肾脏中无症状携带问号钩端螺旋体,并通过尿液排出细菌,污染环境。人类通过皮肤接触感染,会发展为轻度或重度钩端螺旋体病,可能导致肾衰竭和纤维化。问号钩端螺旋体引发间质性肾炎,但在小鼠模型中尚未研究问号钩端螺旋体引起纤维化的诱导机制。最近发现,Toll样受体(TLR)家族和NOD样受体(NLR)家族中的天然免疫受体在不同病理生理情况下的肺、肝和肾组织纤维化的发生和发展中发挥作用。我们最近表明,TLR2、TLR4和NLRP3受体在抵抗钩端螺旋体病中起关键作用。此外,用问号钩端螺旋体感染人细胞系可诱导依赖TLR2的纤连蛋白产生,纤连蛋白是细胞外基质的一种成分。因此,我们想评估问号钩端螺旋体感染小鼠中肾纤维化的存在,并分析在此过程中一些天然免疫途径的作用。

方法/主要发现:在此,我们通过免疫组织化学研究和定量实时PCR对感染钩端螺旋体的C57BL/6J小鼠模型进行了表征,问号钩端螺旋体的慢性携带诱导了轻度肾纤维化。使用各种转基因小鼠品系,我们确定T细胞的肾浸润以及出乎意料的TLR和NLR受体并非产生钩端螺旋体诱导性肾纤维化所必需。我们还表明,已知在钩端螺旋体诱导的间质性肾炎中起作用的诱导型一氧化氮合酶(iNOS)酶在肾纤维化的诱导中也起作用。

结论/意义:据我们所知,这项工作提供了首个由慢性细菌感染诱导持续性肾纤维化的实验性小鼠模型,这可能很特殊,因为它不依赖TLR或NLR受体。该模型可能被证明有助于测试未来对抗钩端螺旋体诱导性肾损伤的治疗策略。

https://cdn.ncbi.nlm.nih.gov/pmc/blobs/3178/3907306/094e853cb502/pntd.0002664.g001.jpg

文献AI研究员

20分钟写一篇综述,助力文献阅读效率提升50倍。

立即体验

用中文搜PubMed

大模型驱动的PubMed中文搜索引擎

马上搜索

文档翻译

学术文献翻译模型,支持多种主流文档格式。

立即体验