Diabetes Research Program, Division of Endocrinology, Department of Medicine, New York University School of Medicine, New York, NY.
Naomi Berrie Diabetes Center, Columbia University College of Physicians and Surgeons, New York, NY.
Diabetes. 2014 Jun;63(6):1948-65. doi: 10.2337/db13-1636. Epub 2014 Feb 11.
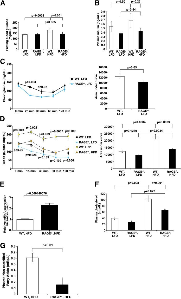
In mammals, changes in the metabolic state, including obesity, fasting, cold challenge, and high-fat diets (HFDs), activate complex immune responses. In many strains of rodents, HFDs induce a rapid systemic inflammatory response and lead to obesity. Little is known about the molecular signals required for HFD-induced phenotypes. We studied the function of the receptor for advanced glycation end products (RAGE) in the development of phenotypes associated with high-fat feeding in mice. RAGE is highly expressed on immune cells, including macrophages. We found that high-fat feeding induced expression of RAGE ligand HMGB1 and carboxymethyllysine-advanced glycation end product epitopes in liver and adipose tissue. Genetic deficiency of RAGE prevented the effects of HFD on energy expenditure, weight gain, adipose tissue inflammation, and insulin resistance. RAGE deficiency had no effect on genetic forms of obesity caused by impaired melanocortin signaling. Hematopoietic deficiency of RAGE or treatment with soluble RAGE partially protected against peripheral HFD-induced inflammation and weight gain. These findings demonstrate that high-fat feeding induces peripheral inflammation and weight gain in a RAGE-dependent manner, providing a foothold in the pathways that regulate diet-induced obesity and offering the potential for therapeutic intervention.
在哺乳动物中,代谢状态的变化,包括肥胖、禁食、冷应激和高脂肪饮食(HFD),会激活复杂的免疫反应。在许多啮齿动物品系中,HFD 会引发快速的全身炎症反应,并导致肥胖。关于 HFD 诱导表型所需的分子信号知之甚少。我们研究了晚期糖基化终产物(RAGE)受体在与高脂肪喂养相关的表型发展中的功能。RAGE 在包括巨噬细胞在内的免疫细胞上高度表达。我们发现,高脂肪喂养诱导了 RAGE 配体 HMGB1 和羧甲基赖氨酸-晚期糖基化终产物表位在肝脏和脂肪组织中的表达。RAGE 的基因缺失可防止 HFD 对能量消耗、体重增加、脂肪组织炎症和胰岛素抵抗的影响。RAGE 缺失对因黑皮质素信号受损引起的肥胖的遗传形式没有影响。RAGE 造血缺陷或可溶性 RAGE 治疗部分可预防外周 HFD 诱导的炎症和体重增加。这些发现表明,高脂肪喂养以 RAGE 依赖的方式诱导外周炎症和体重增加,为调节饮食诱导肥胖的途径提供了立足点,并为治疗干预提供了潜力。