Suppr超能文献

miR-372 下调致癌基因 ATAD2 影响肝癌增殖和转移。

miR-372 down-regulates the oncogene ATAD2 to influence hepatocellular carcinoma proliferation and metastasis.

机构信息

Department of General Surgery, the First Affiliated Hospital of China Medical University, Shenyang, Liaoning 110001, China.

出版信息

BMC Cancer. 2014 Feb 19;14:107. doi: 10.1186/1471-2407-14-107.

Abstract

BACKGROUND

ATAD2 is associated with many cellular processes, such as cell growth, migration and invasion. However, no studies have been conducted on the molecular biological function of the ATAD2 gene in hepatocellular carcinoma (HCC).

METHODS

The protein and mRNA level expression of ATAD2 was examined in tissues and cell lines. Prognostic significance was analyzed by the Kaplan-Meier survival method and Cox regression. ATAD2 knockdown was used to analyze cell proliferation and invasion. The upstream and downstream of ATAD2 was analyzed by RT2 Profiler™ PCR array and luciferasex fluorescence system.

RESULTS

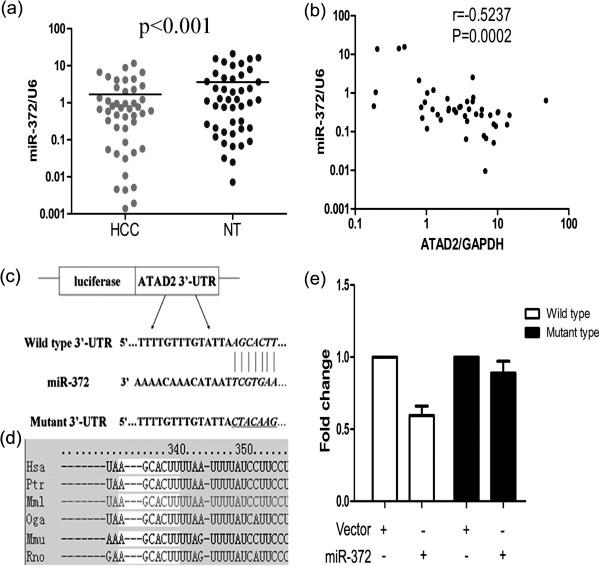
ATAD2 was highly expressed in liver cancer samples and correlated with poor survival. High ATAD2 expression was positively correlated with metastasis (P = 0.005) and was an independent prognostic factor in HCC (P = 0.001). ATAD2 depletion by RNA interference reduced their capacity for invasion and proliferation and led to a G1 phase arrest in vitro. Further study revealed that miR-372 was an upstream target of ATAD2 as miR-372 was bound directly to its 3' untranslated region (3' UTR). In addition, ATAD2 knockdown was found to extremely up-regulate APC expression and down-regulate CTNNA1 at the mRNA level.

CONCLUSIONS

The findings demonstrated that miR-372 suppressed the expression of ATAD2, which was highly expressed in HCC and exerted a proto-oncogene effect in hepatic carcinogenesis. In conclusion, ATAD2 may promote HCC progression.

摘要

背景

ATAD2 与许多细胞过程有关,如细胞生长、迁移和侵袭。然而,目前尚未有研究探讨 ATAD2 基因在肝细胞癌(HCC)中的分子生物学功能。

方法

检测了组织和细胞系中 ATAD2 的蛋白和 mRNA 水平表达。采用 Kaplan-Meier 生存法和 Cox 回归分析预后意义。利用 ATAD2 敲低分析细胞增殖和侵袭。利用 RT2 Profiler™ PCR 阵列和荧光素酶荧光系统分析 ATAD2 的上下游。

结果

ATAD2 在肝癌样本中高表达,与生存不良相关。高 ATAD2 表达与转移呈正相关(P = 0.005),是 HCC 的独立预后因素(P = 0.001)。RNA 干扰使 ATAD2 耗竭,降低了它们的侵袭和增殖能力,并导致体外 G1 期停滞。进一步研究表明,miR-372 是 ATAD2 的上游靶标,因为 miR-372 直接与其 3'非翻译区(3'UTR)结合。此外,发现 ATAD2 敲低可在 mRNA 水平极显著地上调 APC 表达并下调 CTNNA1。

结论

研究结果表明,miR-372 抑制了 HCC 中高表达的 ATAD2 的表达,发挥了原癌基因作用。综上所述,ATAD2 可能促进 HCC 的进展。

https://cdn.ncbi.nlm.nih.gov/pmc/blobs/12f8/4016509/3c5b95adee6c/1471-2407-14-107-1.jpg

文献AI研究员

20分钟写一篇综述,助力文献阅读效率提升50倍。

立即体验

用中文搜PubMed

大模型驱动的PubMed中文搜索引擎

马上搜索

文档翻译

学术文献翻译模型,支持多种主流文档格式。

立即体验