Suppr超能文献

低氧条件下依赖 HIF-1 的 Jumonji 结构域蛋白(JMJD)3 的诱导。

HIF-1-dependent induction of Jumonji domain-containing protein (JMJD) 3 under hypoxic conditions.

机构信息

Department of Life Science, University of Seoul, Seoul 130-743, Korea.

出版信息

Mol Cells. 2014 Jan;37(1):43-50. doi: 10.14348/molcells.2014.2250. Epub 2014 Jan 27.

Abstract

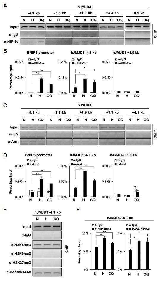
Jumonji domain-containing proteins (JMJD) catalyze the oxidative demethylation of a methylated lysine residue of histones by using O2, α-ketoglutarate, vitamin C, and Fe(II). Several JMJDs are induced by hypoxic stress to compensate their presumed reduction in catalytic activity under hypoxia. In this study, we showed that an H3K27me3 specific histone demethylase, JMJD3 was induced by hypoxia-inducible factor (HIF)-1α/β under hypoxia and that treatment with Clioquinol, a HIF-1α activator, increased JMJD3 expression even under normoxia. Chromatin immunoprecipitation (ChIP) analyses showed that both HIF-1α and its dimerization partner HIF-1β/Arnt occupied the first intron region of the mouse JMJD3 gene, whereas the HIF-1α/β heterodimer bound to the upstream region of the human JMJD3, indicating that human and mouse JMJD3 have hypoxia-responsive regulatory regions in different locations. This study shows that both mouse and human JMJD3 are induced by HIF-1.

摘要

Jumonji 结构域蛋白(JMJD)通过使用 O2、α-酮戊二酸、维生素 C 和 Fe(II) 催化组蛋白赖氨酸残基的氧化去甲基化。几种 JMJD 在缺氧应激下被诱导,以补偿它们在缺氧下推测的催化活性降低。在这项研究中,我们表明,HIF-1α/β 在缺氧下诱导 H3K27me3 特异性组蛋白去甲基酶 JMJD3,并且 HIF-1α 激活剂 Clioquinol 的处理甚至在常氧条件下也增加 JMJD3 的表达。染色质免疫沉淀 (ChIP) 分析表明,HIF-1α 及其二聚体伴侣 HIF-1β/Arnt 占据了小鼠 JMJD3 基因的第一内含子区域,而 HIF-1α/β 异二聚体结合到人类 JMJD3 的上游区域,表明人类和小鼠 JMJD3 在不同位置具有缺氧反应性调节区域。这项研究表明,HIF-1 诱导了小鼠和人类 JMJD3 的表达。

https://cdn.ncbi.nlm.nih.gov/pmc/blobs/fef6/3907005/fc91a4b3672d/molcell-37-1-7-f1.jpg

文献AI研究员

20分钟写一篇综述,助力文献阅读效率提升50倍。

立即体验

用中文搜PubMed

大模型驱动的PubMed中文搜索引擎

马上搜索

文档翻译

学术文献翻译模型,支持多种主流文档格式。

立即体验