College of Pharmacy and §BIO5 Institute, University of Arizona , Tucson, Arizona 85721, United States.
J Am Chem Soc. 2014 Mar 19;136(11):4172-85. doi: 10.1021/ja4109352. Epub 2014 Mar 7.
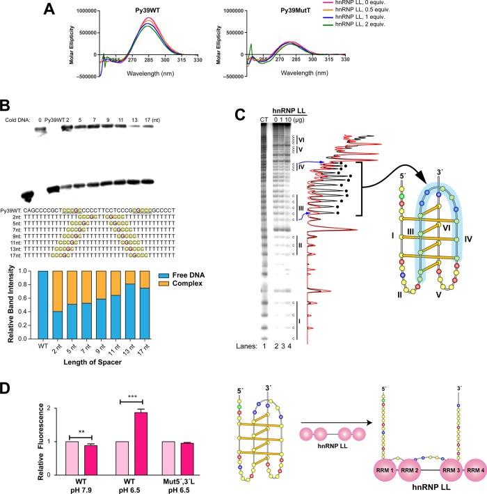
In a companion paper (DOI: 10.021/ja410934b) we demonstrate that the C-rich strand of the cis-regulatory element in the BCL2 promoter element is highly dynamic in nature and can form either an i-motif or a flexible hairpin. Under physiological conditions these two secondary DNA structures are found in an equilibrium mixture, which can be shifted by the addition of small molecules that trap out either the i-motif (IMC-48) or the flexible hairpin (IMC-76). In cellular experiments we demonstrate that the addition of these molecules has opposite effects on BCL2 gene expression and furthermore that these effects are antagonistic. In this contribution we have identified a transcriptional factor that recognizes and binds to the BCL2 i-motif to activate transcription. The molecular basis for the recognition of the i-motif by hnRNP LL is determined, and we demonstrate that the protein unfolds the i-motif structure to form a stable single-stranded complex. In subsequent experiments we show that IMC-48 and IMC-76 have opposite, antagonistic effects on the formation of the hnRNP LL-i-motif complex as well as on the transcription factor occupancy at the BCL2 promoter. For the first time we propose that the i-motif acts as a molecular switch that controls gene expression and that small molecules that target the dynamic equilibrium of the i-motif and the flexible hairpin can differentially modulate gene expression.
在一篇相关论文中(DOI: 10.021/ja410934b),我们证明了 BCL2 启动子元件中的顺式调控元件的富含 C 链在本质上是高度动态的,并且可以形成 i- 基序或灵活发夹。在生理条件下,这两种二级 DNA 结构处于平衡混合物中,可以通过添加捕获 i- 基序(IMC-48)或灵活发夹(IMC-76)的小分子来改变这种平衡。在细胞实验中,我们证明了添加这些分子对 BCL2 基因表达有相反的影响,并且这些影响是拮抗的。在本研究中,我们鉴定了一种转录因子,该转录因子可以识别和结合 BCL2 i- 基序以激活转录。确定了 hnRNP LL 识别和结合 BCL2 i- 基序的分子基础,并证明该蛋白展开 i- 基序结构以形成稳定的单链复合物。在随后的实验中,我们表明 IMC-48 和 IMC-76 对 hnRNP LL-i- 基序复合物的形成以及转录因子在 BCL2 启动子上的占据有相反的、拮抗的影响。我们首次提出,i- 基序作为一种分子开关,控制基因表达,并且靶向 i- 基序和灵活发夹的动态平衡的小分子可以差异调节基因表达。