Suppr超能文献

2,3,7,8-四氯二苯并-对-二噁英(TCDD)通过依赖活性氧的机制诱导人和啮齿动物神经细胞过早衰老。

2, 3, 7, 8-Tetrachlorodibenzo-P-dioxin (TCDD) induces premature senescence in human and rodent neuronal cells via ROS-dependent mechanisms.

作者信息

Wan Chunhua, Liu Jiao, Nie Xiaoke, Zhao Jianya, Zhou Songlin, Duan Zhiqing, Tang Cuiying, Liang Lingwei, Xu Guangfei

机构信息

Department of Nutrition and Food Hygiene, School of Public Health, Nantong University, Nantong, Jiangsu, People's Republic of China.

出版信息

PLoS One. 2014 Feb 24;9(2):e89811. doi: 10.1371/journal.pone.0089811. eCollection 2014.

Abstract

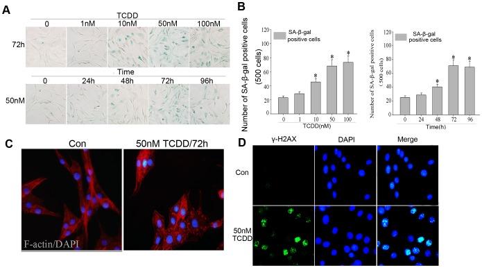
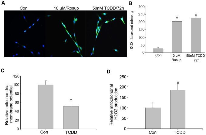
The widespread environmental pollutant 2,3,7,8-tetrachlorodibenzo-p-dioxin (TCDD) is a potent toxicant that causes significant neurotoxicity. However, the biological events that participate in this process remain largely elusive. In the present study, we demonstrated that TCDD exposure triggered apparent premature senescence in rat pheochromocytoma (PC12) and human neuroblastoma SH-SY5Y cells. Senescence-associated β-galactosidase (SA-β-Gal) assay revealed that TCDD induced senescence in PC12 neuronal cells at doses as low as 10 nM. TCDD led to F-actin reorganization and the appearance of an alternative senescence marker, γ-H2AX foci, both of which are important features of cellular senescence. In addition, TCDD exposure altered the expression of senescence marker proteins, such as p16, p21 and p-Rb, in both dose- and time-dependent manners. Furthermore, we demonstrated that TCDD promotes mitochondrial dysfunction and the accumulation of cellular reactive oxygen species (ROS) in PC12 cells, leading to the activation of signaling pathways that are involved in ROS metabolism and senescence. TCDD-induced ROS generation promoted significant oxidative DNA damage and lipid peroxidation. Notably, treatment with the ROS scavenger N-acetylcysteine (NAC) markedly attenuated TCDD-induced ROS production, cellular oxidative damage and neuronal senescence. Moreover, we found that TCDD induced a similar ROS-mediated senescence response in human neuroblastoma SH-SY5Y cells. In sum, these results demonstrate for the first time that TCDD induces premature senescence in neuronal cells by promoting intracellular ROS production, supporting the idea that accelerating the onset of neuronal senescence may be an important mechanism underlying TCDD-induced neurotoxic effects.

摘要

广泛存在的环境污染物2,3,7,8-四氯二苯并对二恶英(TCDD)是一种强效毒物,可导致严重的神经毒性。然而,参与这一过程的生物学事件在很大程度上仍不清楚。在本研究中,我们证明TCDD暴露会引发大鼠嗜铬细胞瘤(PC12)和人神经母细胞瘤SH-SY5Y细胞明显的早衰。衰老相关β-半乳糖苷酶(SA-β-Gal)检测显示,TCDD在低至10 nM的剂量下就能诱导PC12神经元细胞衰老。TCDD导致F-肌动蛋白重组,并出现另一种衰老标志物γ-H2AX焦点,这两者都是细胞衰老的重要特征。此外,TCDD暴露以剂量和时间依赖性方式改变衰老标志物蛋白如p16、p21和p-Rb的表达。此外,我们证明TCDD会促进PC12细胞的线粒体功能障碍和细胞活性氧(ROS)积累,导致参与ROS代谢和衰老的信号通路激活。TCDD诱导的ROS生成促进了显著的氧化性DNA损伤和脂质过氧化。值得注意的是,用ROS清除剂N-乙酰半胱氨酸(NAC)处理可显著减弱TCDD诱导的ROS产生、细胞氧化损伤和神经元衰老。此外,我们发现TCDD在人神经母细胞瘤SH-SY5Y细胞中诱导了类似的ROS介导的衰老反应。总之,这些结果首次证明TCDD通过促进细胞内ROS产生诱导神经元细胞早衰,支持了加速神经元衰老的发生可能是TCDD诱导神经毒性作用的重要机制这一观点。

https://cdn.ncbi.nlm.nih.gov/pmc/blobs/f2e7/3933666/14d7e06038a1/pone.0089811.g001.jpg

文献AI研究员

20分钟写一篇综述,助力文献阅读效率提升50倍。

立即体验

用中文搜PubMed

大模型驱动的PubMed中文搜索引擎

马上搜索

文档翻译

学术文献翻译模型,支持多种主流文档格式。

立即体验