Genito Urinary Cancer Research Group, Institute of Cancer Sciences, Paterson Building, The University of Manchester, Manchester Academic Health Science Centre, Wilmslow Road, Manchester M20 4BX, UK.
1] Genito Urinary Cancer Research Group, Institute of Cancer Sciences, Paterson Building, The University of Manchester, Manchester Academic Health Science Centre, Wilmslow Road, Manchester M20 4BX, UK [2] Department of Urology, Salford Royal Hospital NHS Foundation Trust, Stott Lane, Salford M6 8HD, UK.
Br J Cancer. 2014 Apr 15;110(8):2099-108. doi: 10.1038/bjc.2014.99. Epub 2014 Mar 4.
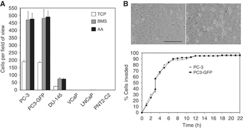
Bone metastases in prostate cancer (CaP) result in CaP-related morbidity/mortality. The omega-6 polyunsaturated fatty acid (PUFA) arachidonic acid (AA) and lipophilic statins affect metastasis-like behaviour in CaP cells, regulating the critical metastatic step of CaP migration to the bone marrow stroma.
Microscopic analysis and measurement of adhesion and invasion of CaP cells through bone marrow endothelial cells (BMEC) was undertaken with AA stimulation and/or simvastatin (SIM) treatment. Amoeboid characteristics of PC-3, PC3-GFP and DU-145 were analysed by western blotting and Rho assays.
The CaP cell lines PC-3, PC3-GFP and DU-145 share the ability to migrate across a BMEC layer. Specific amoeboid inhibition decreased transendothelial migration (TEM). AA stimulates amoeboid characteristics, driven by Rho signalling. Selective knock-down of components of the Rho pathway (RhoA, RhoC, Rho-associated protein kinase 1 (ROCK1) and ROCK2) showed that Rho signalling is crucial to TEM. Functions of these components were analysed, regarding adhesion to BMEC, migration in 2D and the induction of the amoeboid phenotype by AA. TEM was reduced by SIM treatment of PC3-GFP and DU-145, which inhibited Rho pathway signalling.
AA-induced TEM is mediated by the induction of a Rho-driven amoeboid phenotype. Inhibition of this cell migratory process may be an important therapeutic target in high-risk CaP.
前列腺癌(CaP)中的骨转移导致 CaP 相关的发病率/死亡率。ω-6 多不饱和脂肪酸(PUFA)花生四烯酸(AA)和脂溶性他汀类药物影响 CaP 细胞的转移样行为,调节 CaP 迁移到骨髓基质的关键转移步骤。
通过 AA 刺激和/或辛伐他汀(SIM)处理,进行 CaP 细胞通过骨髓内皮细胞(BMEC)的粘附和侵袭的显微镜分析和测量。PC-3、PC3-GFP 和 DU-145 的变形虫特征通过 Western blot 和 Rho 测定进行分析。
CaP 细胞系 PC-3、PC3-GFP 和 DU-145 具有穿过 BMEC 层迁移的能力。特定的变形虫抑制减少了跨内皮迁移(TEM)。AA 通过 Rho 信号驱动刺激变形虫特征。Rho 途径(RhoA、RhoC、Rho 相关蛋白激酶 1(ROCK1)和 ROCK2)的组分的选择性敲低表明 Rho 信号对于 TEM 至关重要。分析了这些成分的功能,包括与 BMEC 的粘附、在 2D 中的迁移以及 AA 诱导的变形虫表型。SIM 处理 PC3-GFP 和 DU-145 可减少 TEM,这抑制了 Rho 途径信号。
AA 诱导的 TEM 是由诱导 Rho 驱动的变形虫表型介导的。抑制这种细胞迁移过程可能是高危 CaP 的重要治疗靶点。