Suppr超能文献

微小RNA-499通过对程序性细胞死亡蛋白4和多囊蛋白分选蛋白2的作用,保护心肌细胞免受过氧化氢诱导的凋亡。

miR-499 protects cardiomyocytes from H 2O 2-induced apoptosis via its effects on Pdcd4 and Pacs2.

作者信息

Wang Jiaji, Jia Zhuqing, Zhang Chenguang, Sun Min, Wang Weiping, Chen Ping, Ma Kangtao, Zhang Youyi, Li Xianhui, Zhou Chunyan

机构信息

Department of Biochemistry and Molecular Biology; School of Basic Medical Sciences; Key Laboratory of Molecular Cardiovascular Sciences; Ministry of Education of China; Peking University, Beijing, P.R. China.

Department of Cardiology; Peking University Third Hospital; Beijing, P.R. China.

出版信息

RNA Biol. 2014;11(4):339-50. doi: 10.4161/rna.28300. Epub 2014 Feb 27.

Abstract

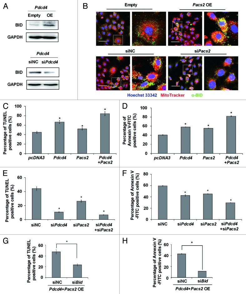
Background microRNAs (miRNAs) are a class of small, non-coding endogenous RNAs that post-transcriptionally regulate some protein-coding genes. miRNAs play an important role in many cardiac pathophysiological processes, including myocardial infarction, cardiac hypertrophy, and heart failure. miR-499, specifically expressed in skeletal muscle and cardiac cells, is differentially regulated and functions in heart development. However, the function of miR-499 in mature heart is poorly understood. Results We report that cardiac-abundant miR-499 could protect neonatal rat cardiomyocytes against H 2O 2-induced apoptosis. Increased miR-499 level favored survival, while decreased miR-499 level favored apoptosis. We identified three proapoptotic protein-coding genes-Pdcd4, Pacs2, and Dyrk2-as targets of miR-499. miR-499 inhibited cardiomyocyte apoptosis through its suppressive effect on Pdcd4 and Pacs2 expression, thereby blocking Bid expression and BID mitochondrial translocation. We also found that H 2O 2-induced phosphorylation of c-Jun transcriptionally upregulated miR-499 expression via binding of phosphorylated c-Jun to the Myh7b promoter. Conclusions Our results revealed that miR-499 played an inhibiting role in the mitochondrial apoptosis pathway, and had protective effects against H 2O 2-induced injury in cardiomyocytes.

摘要

背景

微小RNA(miRNA)是一类小的非编码内源性RNA,可在转录后调节一些蛋白质编码基因。miRNA在许多心脏病理生理过程中发挥重要作用,包括心肌梗死、心脏肥大和心力衰竭。miR-499在骨骼肌和心脏细胞中特异性表达,在心脏发育过程中受到不同的调节并发挥作用。然而,miR-499在成熟心脏中的功能尚不清楚。结果:我们报道心脏中丰富的miR-499可保护新生大鼠心肌细胞免受H2O2诱导的凋亡。miR-499水平升高有利于存活,而miR-499水平降低则有利于凋亡。我们鉴定出三个促凋亡蛋白质编码基因——Pdcd4、Pacs2和Dyrk2——作为miR-499的靶标。miR-499通过抑制Pdcd4和Pacs2的表达来抑制心肌细胞凋亡,从而阻断Bid的表达和BID的线粒体易位。我们还发现,H2O2诱导的c-Jun磷酸化通过磷酸化的c-Jun与Myh7b启动子结合,转录上调miR-499的表达。结论:我们的结果表明,miR-499在线粒体凋亡途径中起抑制作用,对H2O2诱导的心肌细胞损伤具有保护作用。

https://cdn.ncbi.nlm.nih.gov/pmc/blobs/0e4a/4075519/60aec11f7e2c/rna-11-339-g1.jpg

文献AI研究员

20分钟写一篇综述,助力文献阅读效率提升50倍。

立即体验

用中文搜PubMed

大模型驱动的PubMed中文搜索引擎

马上搜索

文档翻译

学术文献翻译模型,支持多种主流文档格式。

立即体验