Suppr超能文献

α-微管蛋白K40乙酰化是细胞增殖接触抑制和细胞-底物黏附所必需的。

Α-tubulin K40 acetylation is required for contact inhibition of proliferation and cell-substrate adhesion.

作者信息

Aguilar Andrea, Becker Lars, Tedeschi Thomas, Heller Stefan, Iomini Carlo, Nachury Maxence V

机构信息

Department of Molecular and Cellular Physiology, Stanford University School of Medicine, Stanford, CA 94305.

Department of Otolaryngology-Head and Neck Surgery, Stanford University School of Medicine, Stanford, CA 94305.

出版信息

Mol Biol Cell. 2014 Jun 15;25(12):1854-66. doi: 10.1091/mbc.E13-10-0609. Epub 2014 Apr 17.

Abstract

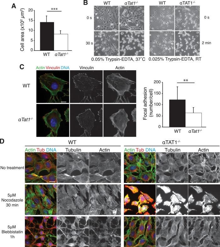
Acetylation of α-tubulin on lysine 40 marks long-lived microtubules in structures such as axons and cilia, and yet the physiological role of α-tubulin K40 acetylation is elusive. Although genetic ablation of the α-tubulin K40 acetyltransferase αTat1 in mice did not lead to detectable phenotypes in the developing animals, contact inhibition of proliferation and cell-substrate adhesion were significantly compromised in cultured αTat1(-/-) fibroblasts. First, αTat1(-/-) fibroblasts kept proliferating beyond the confluent monolayer stage. Congruently, αTat1(-/-) cells failed to activate Hippo signaling in response to increased cell density, and the microtubule association of the Hippo regulator Merlin was disrupted. Second, αTat1(-/-) cells contained very few focal adhesions, and their ability to adhere to growth surfaces was greatly impaired. Whereas the catalytic activity of αTAT1 was dispensable for monolayer formation, it was necessary for cell adhesion and restrained cell proliferation and activation of the Hippo pathway at elevated cell density. Because α-tubulin K40 acetylation is largely eliminated by deletion of αTAT1, we propose that acetylated microtubules regulate contact inhibition of proliferation through the Hippo pathway.

摘要

α-微管蛋白赖氨酸40位点的乙酰化标记了轴突和纤毛等结构中寿命较长的微管,然而α-微管蛋白K40乙酰化的生理作用仍不清楚。尽管在小鼠中对α-微管蛋白K40乙酰转移酶αTat1进行基因敲除在发育中的动物中未导致可检测到的表型,但在培养的αTat1(-/-)成纤维细胞中,增殖的接触抑制和细胞与底物的黏附受到显著损害。首先,αTat1(-/-)成纤维细胞在汇合的单层阶段后仍继续增殖。同样,αTat1(-/-)细胞在细胞密度增加时未能激活Hippo信号通路,并且Hippo调节因子Merlin与微管的结合被破坏。其次,αTat1(-/-)细胞含有极少的粘着斑,它们黏附于生长表面的能力大大受损。虽然αTAT1的催化活性对于单层形成并非必需,但对于细胞黏附以及在细胞密度升高时抑制细胞增殖和激活Hippo通路是必需的。由于通过缺失αTAT1可基本消除α-微管蛋白K40乙酰化,我们提出乙酰化微管通过Hippo通路调节增殖的接触抑制。

https://cdn.ncbi.nlm.nih.gov/pmc/blobs/1c49/4055265/f226765ce717/1854fig1.jpg

文献检索

告别复杂PubMed语法,用中文像聊天一样搜索,搜遍4000万医学文献。AI智能推荐,让科研检索更轻松。

立即免费搜索

文件翻译

保留排版,准确专业,支持PDF/Word/PPT等文件格式,支持 12+语言互译。

免费翻译文档

深度研究

AI帮你快速写综述,25分钟生成高质量综述,智能提取关键信息,辅助科研写作。

立即免费体验