Suppr超能文献

水螅 myc2 是 myc 基因家族中独特的原后生动物成员,在细胞增殖和配子发生中被激活。

Hydra myc2, a unique pre-bilaterian member of the myc gene family, is activated in cell proliferation and gametogenesis.

机构信息

Institute of Biochemistry, University of Innsbruck, A-6020 Innsbruck, Austria Center for Molecular Biosciences Innsbruck (CMBI), University of Innsbruck, A-6020 Innsbruck, Austria

Center for Molecular Biosciences Innsbruck (CMBI), University of Innsbruck, A-6020 Innsbruck, Austria Institute of Zoology, University of Innsbruck, A-6020 Innsbruck, Austria Present address: Institute of Molecular Life Sciences, University of Zurich, CH-8057 Zurich, Switzerland.

出版信息

Biol Open. 2014 Apr 25;3(5):397-407. doi: 10.1242/bio.20147005.

Abstract

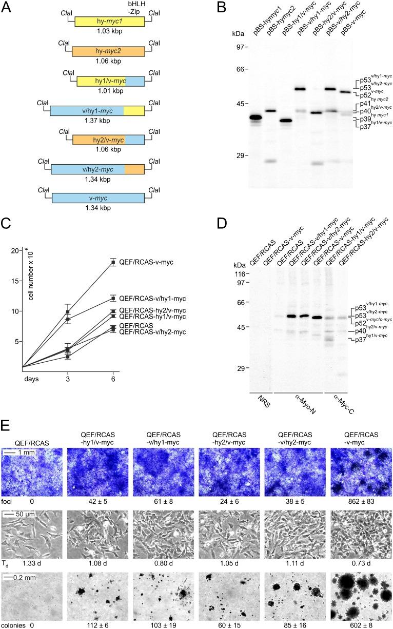
The myc protooncogene encodes the Myc transcription factor which is the essential part of the Myc-Max network controlling fundamental cellular processes. Deregulation of myc leads to tumorigenesis and is a hallmark of many human cancers. We have recently identified homologs of myc (myc1, myc2) and max in the early diploblastic cnidarian Hydra and have characterized myc1 in detail. Here we show that myc2 is transcriptionally activated in the interstitial stem cell system. Furthermore, in contrast to myc1, myc2 expression is also detectable in proliferating epithelial stem cells throughout the gastric region. myc2 but not myc1 is activated in cycling precursor cells during early oogenesis and spermatogenesis, suggesting that the Hydra Myc2 protein has a possible non-redundant function in cell cycle progression. The Myc2 protein displays the principal design and properties of vertebrate Myc proteins. In complex with Max, Myc2 binds to DNA with similar affinity as Myc1-Max heterodimers. Immunoprecipitation of Hydra chromatin revealed that both Myc1 and Myc2 bind to the enhancer region of CAD, a classical Myc target gene in mammals. Luciferase reporter gene assays showed that Myc1 but not Myc2 transcriptionally activates the CAD promoter. Myc2 has oncogenic potential when tested in primary avian fibroblasts but to a lower degree as compared to Myc1. The identification of an additional myc gene in Cnidaria, a phylum that diverged prior to bilaterians, with characteristic expression patterns in tissue homeostasis and developmental processes suggests that principle functions of myc genes have arisen very early in metazoan evolution.

摘要

原癌基因 myc 编码 Myc 转录因子,它是控制基本细胞过程的 Myc-Max 网络的重要组成部分。myc 的失调导致肿瘤发生,是许多人类癌症的标志。我们最近在早期二胚层刺胞动物水螅中鉴定了 myc(myc1、myc2)和 max 的同源物,并详细描述了 myc1。在这里,我们表明 myc2 在间质干细胞系统中被转录激活。此外,与 myc1 不同,myc2 的表达也可以在胃区的增殖上皮干细胞中检测到。myc2 而不是 myc1 在早期卵母细胞发生和精子发生过程中的循环前体细胞中被激活,这表明水螅 Myc2 蛋白在细胞周期进程中可能具有非冗余的功能。Myc2 蛋白显示出脊椎动物 Myc 蛋白的主要设计和特性。与 Max 形成复合物时,Myc2 与 DNA 的结合亲和力与 Myc1-Max 异二聚体相似。水螅染色质的免疫沉淀显示,Myc1 和 Myc2 都与 CAD 的增强子区域结合,CAD 是哺乳动物中经典的 Myc 靶基因。荧光素酶报告基因检测表明,Myc1 但不是 Myc2 转录激活 CAD 启动子。Myc2 在原代禽类成纤维细胞中具有致癌潜力,但与 Myc1 相比,其潜力较低。在比原口动物更早分化的刺胞动物门中发现了另一个 myc 基因,其在组织稳态和发育过程中的特征表达模式表明,myc 基因的主要功能在后生动物进化的早期就已经出现。

https://cdn.ncbi.nlm.nih.gov/pmc/blobs/244f/4021362/72c4dc8a9b8b/bio-03-05-397-f01.jpg

文献AI研究员

20分钟写一篇综述,助力文献阅读效率提升50倍。

立即体验

用中文搜PubMed

大模型驱动的PubMed中文搜索引擎

马上搜索

文档翻译

学术文献翻译模型,支持多种主流文档格式。

立即体验