Lei Xiao-Feng, Kim-Kaneyama Joo-ri, Arita-Okubo Shigeko, Offermanns Stefan, Itabe Hiroyuki, Miyazaki Takuro, Miyazaki Akira
Department of Biochemistry, Showa University School of Medicine, Tokyo, Japan.
J Am Heart Assoc. 2014 May 8;3(3):e000747. doi: 10.1161/JAHA.113.000747.
Although increased amounts of reactive oxygen species in the pathogenesis of abdominal aortic aneurysm (AAA) are well documented, the precise molecular mechanisms by which reactive oxygen species induce AAAs have not been fully elucidated. This study focused on the role of hydrogen peroxide-inducible clone 5 (Hic-5), which is induced by hydrogen peroxide and transforming growth factor-β, in the cellular signaling of AAA pathogenesis.
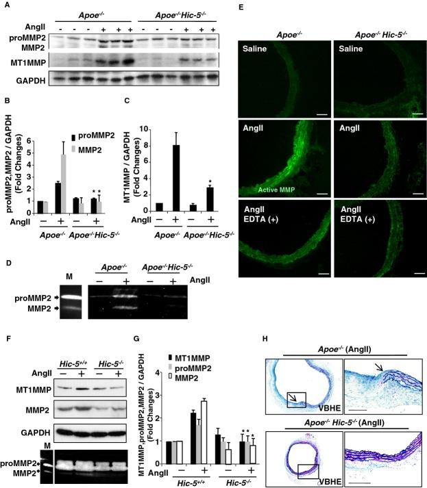
Using the angiotensin II-induced AAA model in Apoe(-/-) mice, we showed that Apoe(-/-)Hic-5(-/-) mice were completely protected from AAA formation and aortic rupture, whereas Apoe(-/-) mice were not. These features were similarly observed in smooth muscle cell-specific Hic-5-deficient mice. Furthermore, angiotensin II treatment induced Hic-5 expression in a reactive oxygen species-dependent manner in aortic smooth muscle cells in the early stage of AAA development. Mechanistic studies revealed that Hic-5 interacted specifically with c-Jun N-terminal kinase p54 and its upstream regulatory molecule mitogen-activated protein kinase kinase 4 as a novel scaffold protein, resulting in the expression of membrane type 1 matrix metalloproteinase and matrix metalloproteinase 2 activation in aortic smooth muscle cells.
Hic-5 serves as a novel scaffold protein that specifically activates the mitogen-activated protein kinase kinase 4/p54 c-Jun N-terminal kinase pathway, thereby leading to the induction and activation of matrix metalloproteinases in smooth muscle cells and subsequent AAA formation. Our study provided a novel therapeutic option aimed at inhibiting the mitogen-activated protein kinase kinase 4-Hic-5-p54 c-Jun N-terminal kinase pathway in the vessel wall, particularly through Hic-5 inhibition, which may be used to produce more precise and effective therapies.
尽管腹主动脉瘤(AAA)发病机制中活性氧物质的含量增加已得到充分证明,但活性氧物质诱导AAA的确切分子机制尚未完全阐明。本研究聚焦于过氧化氢诱导克隆5(Hic-5)在AAA发病机制的细胞信号传导中的作用,Hic-5由过氧化氢和转化生长因子-β诱导产生。
利用血管紧张素II诱导的Apoe(-/-)小鼠AAA模型,我们发现Apoe(-/-)Hic-5(-/-)小鼠完全免受AAA形成和主动脉破裂的影响,而Apoe(-/-)小鼠则不然。在平滑肌细胞特异性Hic-5缺陷小鼠中也观察到了类似特征。此外,在AAA发展早期,血管紧张素II处理以活性氧物质依赖的方式诱导主动脉平滑肌细胞中Hic-5表达。机制研究表明,Hic-5作为一种新型支架蛋白,与c-Jun氨基末端激酶p54及其上游调节分子丝裂原活化蛋白激酶激酶4特异性相互作用,导致主动脉平滑肌细胞中膜型1基质金属蛋白酶的表达和基质金属蛋白酶2的激活。
Hic-5作为一种新型支架蛋白,特异性激活丝裂原活化蛋白激酶激酶4/p54 c-Jun氨基末端激酶途径,从而导致平滑肌细胞中基质金属蛋白酶的诱导和激活以及随后的AAA形成。我们的研究提供了一种新的治疗选择,旨在抑制血管壁中的丝裂原活化蛋白激酶激酶4-Hic-5-p54 c-Jun氨基末端激酶途径,特别是通过抑制Hic-5,这可能用于产生更精确有效的治疗方法。