Suppr超能文献

鉴定与朊病毒复制相关的基因调控网络。

Identification of a gene regulatory network associated with prion replication.

机构信息

MRC Prion Unit and Department of Neurodegenerative Disease, UCL Institute of Neurology Queen Square, London, UK.

Department of Clinical Neuroscience, Karolinska Institute, Stockholm, Sweden.

出版信息

EMBO J. 2014 Jul 17;33(14):1527-47. doi: 10.15252/embj.201387150. Epub 2014 May 19.

Abstract

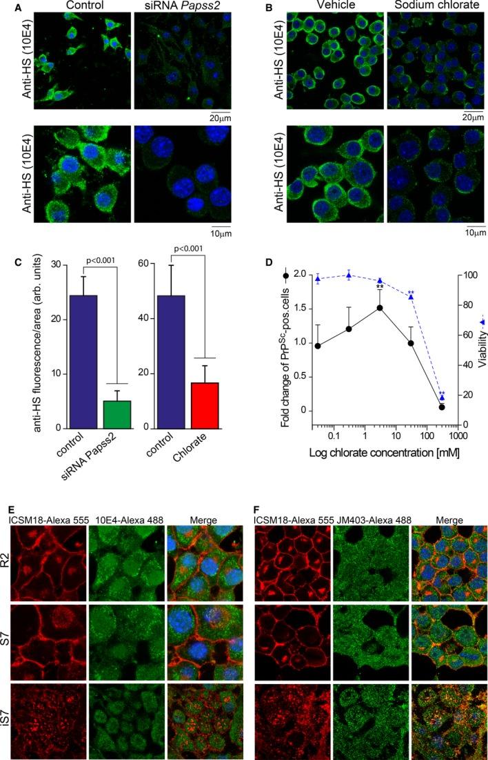
Prions consist of aggregates of abnormal conformers of the cellular prion protein (PrP(C)). They propagate by recruiting host-encoded PrP(C) although the critical interacting proteins and the reasons for the differences in susceptibility of distinct cell lines and populations are unknown. We derived a lineage of cell lines with markedly differing susceptibilities, unexplained by PrP(C) expression differences, to identify such factors. Transcriptome analysis of prion-resistant revertants, isolated from highly susceptible cells, revealed a gene expression signature associated with susceptibility and modulated by differentiation. Several of these genes encode proteins with a role in extracellular matrix (ECM) remodelling, a compartment in which disease-related PrP is deposited. Silencing nine of these genes significantly increased susceptibility. Silencing of Papss2 led to undersulphated heparan sulphate and increased PrP(C) deposition at the ECM, concomitantly with increased prion propagation. Moreover, inhibition of fibronectin 1 binding to integrin α8 by RGD peptide inhibited metalloproteinases (MMP)-2/9 whilst increasing prion propagation. In summary, we have identified a gene regulatory network associated with prion propagation at the ECM and governed by the cellular differentiation state.

摘要

朊病毒由细胞朊蛋白(PrP(C))的异常构象聚集体组成。它们通过招募宿主编码的 PrP(C) 进行传播,尽管目前尚不清楚关键的相互作用蛋白以及不同细胞系和群体易感性差异的原因。我们从对朊病毒高度敏感的细胞中分离出具有明显不同易感性的细胞系谱系,这些差异无法用 PrP(C) 表达差异来解释,以鉴定此类因素。对朊病毒抗性回复突变体的转录组分析揭示了与易感性相关的基因表达特征,并受分化调节。其中一些基因编码在细胞外基质(ECM)重塑中起作用的蛋白质,疾病相关的 PrP 沉积在该 ECM 中。沉默其中 9 个基因显著增加了易感性。沉默 Papss2 导致硫酸肝素聚糖过度硫化,并增加 ECM 中 PrP(C) 的沉积,同时增加朊病毒的传播。此外,RGD 肽抑制纤连蛋白 1 与整合素 α8 的结合抑制了金属蛋白酶(MMP)-2/9,同时增加了朊病毒的传播。总之,我们已经确定了一个与 ECM 中朊病毒传播相关的基因调控网络,该网络受细胞分化状态的控制。

https://cdn.ncbi.nlm.nih.gov/pmc/blobs/4198/4198050/b2fe98b8093c/embj0033-1527-f1.jpg

文献AI研究员

20分钟写一篇综述,助力文献阅读效率提升50倍。

立即体验

用中文搜PubMed

大模型驱动的PubMed中文搜索引擎

马上搜索

文档翻译

学术文献翻译模型,支持多种主流文档格式。

立即体验