Suppr超能文献

威尔逊病蛋白 ATP7B 通过溶酶体胞吐作用维持铜稳态。

Wilson disease protein ATP7B utilizes lysosomal exocytosis to maintain copper homeostasis.

机构信息

Telethon Institute of Genetics and Medicine (TIGEM), Naples 80131, Italy.

Telethon Institute of Genetics and Medicine (TIGEM), Naples 80131, Italy; Jan and Dan Duncan Neurological Research Institute, Houston, TX 77030, USA.

出版信息

Dev Cell. 2014 Jun 23;29(6):686-700. doi: 10.1016/j.devcel.2014.04.033. Epub 2014 Jun 5.

Abstract

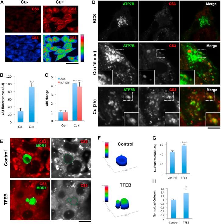
Copper is an essential yet toxic metal and its overload causes Wilson disease, a disorder due to mutations in copper transporter ATP7B. To remove excess copper into the bile, ATP7B traffics toward canalicular area of hepatocytes. However, the trafficking mechanisms of ATP7B remain elusive. Here, we show that, in response to elevated copper, ATP7B moves from the Golgi to lysosomes and imports metal into their lumen. ATP7B enables lysosomes to undergo exocytosis through the interaction with p62 subunit of dynactin that allows lysosome translocation toward the canalicular pole of hepatocytes. Activation of lysosomal exocytosis stimulates copper clearance from the hepatocytes and rescues the most frequent Wilson-disease-causing ATP7B mutant to the appropriate functional site. Our findings indicate that lysosomes serve as an important intermediate in ATP7B trafficking, whereas lysosomal exocytosis operates as an integral process in copper excretion and hence can be targeted for therapeutic approaches to combat Wilson disease.

摘要

铜是一种必需的有毒金属,其过载会导致威尔逊病,这是一种由于铜转运体 ATP7B 突变引起的疾病。为了将多余的铜排入胆汁,ATP7B 向肝细胞的胆小管区域运输。然而,ATP7B 的运输机制仍然难以捉摸。在这里,我们表明,在铜浓度升高的情况下,ATP7B 从高尔基体移动到溶酶体,并将金属导入其腔室。ATP7B 通过与动力蛋白 p62 亚基相互作用使溶酶体发生胞吐作用,从而允许溶酶体向肝细胞的胆小管极迁移。溶酶体胞吐作用的激活刺激铜从肝细胞中清除,并将最常见的导致威尔逊病的 ATP7B 突变体恢复到适当的功能位点。我们的发现表明,溶酶体是 ATP7B 运输的重要中间物,而溶酶体胞吐作用是铜排泄的一个整体过程,因此可以作为治疗威尔逊病的靶向治疗方法。

https://cdn.ncbi.nlm.nih.gov/pmc/blobs/261a/4070386/146ab320313f/fx1.jpg

文献检索

告别复杂PubMed语法,用中文像聊天一样搜索,搜遍4000万医学文献。AI智能推荐,让科研检索更轻松。

立即免费搜索

文件翻译

保留排版,准确专业,支持PDF/Word/PPT等文件格式,支持 12+语言互译。

免费翻译文档

深度研究

AI帮你快速写综述,25分钟生成高质量综述,智能提取关键信息,辅助科研写作。

立即免费体验