• 文献检索
  • 文档翻译
  • 深度研究
  • 学术资讯
  • Suppr Zotero 插件Zotero 插件
  • 邀请有礼
  • 套餐&价格
  • 历史记录
应用&插件
Suppr Zotero 插件Zotero 插件浏览器插件Mac 客户端Windows 客户端微信小程序
定价
高级版会员购买积分包购买API积分包
服务
文献检索文档翻译深度研究API 文档MCP 服务
关于我们
关于 Suppr公司介绍联系我们用户协议隐私条款
关注我们

Suppr 超能文献

核心技术专利:CN118964589B侵权必究
粤ICP备2023148730 号-1Suppr @ 2026

文献检索

告别复杂PubMed语法,用中文像聊天一样搜索,搜遍4000万医学文献。AI智能推荐,让科研检索更轻松。

立即免费搜索

文件翻译

保留排版,准确专业,支持PDF/Word/PPT等文件格式,支持 12+语言互译。

免费翻译文档

深度研究

AI帮你快速写综述,25分钟生成高质量综述,智能提取关键信息,辅助科研写作。

立即免费体验

瑞典HIV-1流行的时间趋势:三十多年来非B亚型和重组形式的增加。

Temporal trends in the Swedish HIV-1 epidemic: increase in non-B subtypes and recombinant forms over three decades.

作者信息

Neogi Ujjwal, Häggblom Amanda, Santacatterina Michele, Bratt Göran, Gisslén Magnus, Albert Jan, Sonnerborg Anders

机构信息

Division of Clinical Microbiology, Department of Laboratory Medicine, Karolinska Institutet, Stockholm, Sweden.

Unit of Infectious Diseases, Department of Medicine Huddinge, Karolinska Institutet, Stockholm, Sweden; Department of Infectious Diseases, County Council of Gävleborg, Gävle, Sweden.

出版信息

PLoS One. 2014 Jun 12;9(6):e99390. doi: 10.1371/journal.pone.0099390. eCollection 2014.

DOI:10.1371/journal.pone.0099390
PMID:24922326
原文链接:https://pmc.ncbi.nlm.nih.gov/articles/PMC4055746/
Abstract

BACKGROUND

HIV-1 subtype B (HIV-1B) still dominates in resource-rich countries but increased migration contributes to changes in the global subtype distribution. Also, spread of non-B subtypes within such countries occurs. The trend of the subtype distribution from the beginning of the epidemic in the country has earlier not been reported in detail. Thus the primary objective of this study is to describe the temporal trend of the subtype distribution from the beginning of the HIV-1 epidemic in Sweden over three decades.

METHODS

HIV-1 pol sequences from patients (n = 3967) diagnosed in Sweden 1983-2012, corresponding to >40% of patients ever diagnosed, were re-subtyped using several automated bioinformatics tools. The temporal trends of subtypes and recombinants during three decades were described by a multinomial logistic regression model.

RESULTS

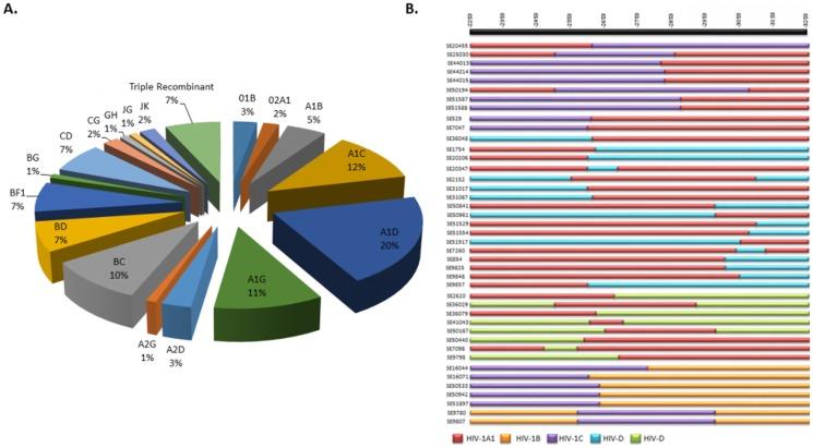
All eleven group M HIV-1 subtypes and sub-subtypes (78%), 17 circulating recombinant forms (CRFs) (19%) and 32 unique recombinants forms (URF) (3%) were identified. When all patients were analysed, there was an increase of newly diagnosed HIV-1C (RR, 95%CI: 1.10, 1.06-1.14), recombinants (1.20, 1.17-1.24) and other pure subtypes (1.11, 1.07-1.16) over time compared to HIV-1B. The same pattern was found when all patients infected in Sweden (n = 1165) were analysed. Also, for MSM patients infected in Sweden (n = 921), recombinant forms and other pure subtypes increased.

SIGNIFICANCE

Sweden exhibits one of the most diverse subtype epidemics outside Africa. The increase of non-B subtypes is due to migration and to a spread among heterosexually infected patients and MSM within the country. This viral heterogeneity may become a hotspot for development of more diverse and complex recombinant forms if the epidemics converge.

摘要

背景

HIV-1 B亚型(HIV-1B)在资源丰富的国家仍占主导地位,但移民增加导致全球亚型分布发生变化。此外,此类国家内非B亚型也在传播。该国自疫情开始以来亚型分布的趋势此前尚未详细报道。因此,本研究的主要目的是描述瑞典自HIV-1疫情开始三十多年来亚型分布的时间趋势。

方法

使用多种自动化生物信息学工具对1983年至2012年在瑞典诊断出的患者(n = 3967)的HIV-1 pol序列进行重新分型,这些序列对应超过40%的确诊患者。通过多项逻辑回归模型描述三十年来亚型和重组体的时间趋势。

结果

共鉴定出所有11种M组HIV-1亚型和亚亚型(78%)、17种流行重组形式(CRF)(19%)和32种独特重组形式(URF)(3%)。对所有患者进行分析时,与HIV-1B相比,新诊断出的HIV-1C(相对风险,95%置信区间:1.10,1.06 - 1.14)、重组体(1.20,1.17 - 1.24)和其他纯亚型(1.11,1.07 - 1.16)随时间增加。对所有在瑞典感染的患者(n = 1165)进行分析时也发现了相同模式。此外,对于在瑞典感染的男男性行为者(MSM)患者(n = 921),重组形式和其他纯亚型增加。

意义

瑞典呈现出非洲以外最多样化的亚型流行情况之一。非B亚型的增加归因于移民以及在该国异性传播感染患者和男男性行为者中的传播。如果疫情汇聚,这种病毒异质性可能成为更多样化和复杂重组形式发展的热点。

https://cdn.ncbi.nlm.nih.gov/pmc/blobs/a278/4055746/e9b7781f49f3/pone.0099390.g003.jpg
https://cdn.ncbi.nlm.nih.gov/pmc/blobs/a278/4055746/e3c28cac3113/pone.0099390.g001.jpg
https://cdn.ncbi.nlm.nih.gov/pmc/blobs/a278/4055746/0ff291538218/pone.0099390.g002.jpg
https://cdn.ncbi.nlm.nih.gov/pmc/blobs/a278/4055746/e9b7781f49f3/pone.0099390.g003.jpg
https://cdn.ncbi.nlm.nih.gov/pmc/blobs/a278/4055746/e3c28cac3113/pone.0099390.g001.jpg
https://cdn.ncbi.nlm.nih.gov/pmc/blobs/a278/4055746/0ff291538218/pone.0099390.g002.jpg
https://cdn.ncbi.nlm.nih.gov/pmc/blobs/a278/4055746/e9b7781f49f3/pone.0099390.g003.jpg

相似文献

1
Temporal trends in the Swedish HIV-1 epidemic: increase in non-B subtypes and recombinant forms over three decades.瑞典HIV-1流行的时间趋势:三十多年来非B亚型和重组形式的增加。
PLoS One. 2014 Jun 12;9(6):e99390. doi: 10.1371/journal.pone.0099390. eCollection 2014.
2
Country Level Diversity of the HIV-1 Pandemic between 1990 and 2015.1990 年至 2015 年期间 HIV-1 大流行在国家层面的多样性。
J Virol. 2020 Dec 22;95(2). doi: 10.1128/JVI.01580-20.
3
Recent increased identification and transmission of HIV-1 unique recombinant forms in Sweden.最近在瑞典发现并传播了更多的 HIV-1 独特重组形式。
Sci Rep. 2017 Jul 25;7(1):6371. doi: 10.1038/s41598-017-06860-2.
4
[HIV-1 subtype distribution determined by phylogenetic analysis of pol gene sequences and automated subtyping tools among HIV-1 isolates from the Aegian Region of Turkey].[通过对土耳其爱琴海地区HIV-1分离株的pol基因序列进行系统发育分析和自动化亚型分型工具确定HIV-1亚型分布]
Mikrobiyol Bul. 2014 Jul;48(3):420-8. doi: 10.5578/mb.7609.
5
Molecular epidemiology of HIV-1 infection in Europe: An overview.欧洲HIV-1感染的分子流行病学概述
Infect Genet Evol. 2016 Dec;46:180-189. doi: 10.1016/j.meegid.2016.06.033. Epub 2016 Jun 16.
6
Molecular typing of the recently expanding subtype B HIV-1 epidemic in Romania: evidence for local spread among MSMs in Bucharest area.罗马尼亚近期扩张的 B 亚型 HIV-1 流行的分子分型:布加勒斯特地区男男性行为者中本地传播的证据。
Infect Genet Evol. 2012 Jul;12(5):1052-7. doi: 10.1016/j.meegid.2012.03.003. Epub 2012 Mar 10.
7
The heterosexual human immunodeficiency virus type 1 epidemic in Thailand is caused by an intersubtype (A/E) recombinant of African origin.泰国的异性传播人类免疫缺陷病毒1型疫情是由一种源自非洲的亚型间(A/E)重组病毒引起的。
J Virol. 1996 Oct;70(10):7013-29. doi: 10.1128/JVI.70.10.7013-7029.1996.
8
Most HIV type 1 non-B infections in the Spanish cohort of antiretroviral treatment-naïve HIV-infected patients (CoRIS) are due to recombinant viruses.西班牙初治抗逆转录病毒治疗的 HIV 感染患者队列(CoRIS)中大多数 HIV-1 非 B 型感染是由重组病毒引起的。
J Clin Microbiol. 2012 Feb;50(2):407-13. doi: 10.1128/JCM.05798-11. Epub 2011 Dec 7.
9
Distribution and time trends of HIV-1 variants in Poland: Characteristics of non-B clades and recombinant viruses.波兰HIV-1病毒变体的分布及时间趋势:非B亚型和重组病毒的特征
Infect Genet Evol. 2016 Apr;39:232-240. doi: 10.1016/j.meegid.2016.02.001. Epub 2016 Feb 3.
10
HIV Type 1 molecular epidemiology in cuba: high genetic diversity, frequent mosaicism, and recent expansion of BG intersubtype recombinant forms.古巴1型艾滋病毒的分子流行病学:高度的基因多样性、频繁的镶嵌现象以及BG亚型间重组形式的近期扩张。
AIDS Res Hum Retroviruses. 2006 Aug;22(8):724-33. doi: 10.1089/aid.2006.22.724.

引用本文的文献

1
HIV-1 transmitted drug resistance in newly diagnosed individuals in Italy over the period 2015-21.2015 年至 2021 年期间,意大利新诊断个体中 HIV-1 传播的耐药性。
J Antimicrob Chemother. 2024 Sep 3;79(9):2152-2162. doi: 10.1093/jac/dkae189.
2
The molecular epidemiology of HIV-1 in Sweden 1996 to 2022, and the influence of migration from Ukraine.2022 年瑞典 HIV-1 的分子流行病学,以及乌克兰移民的影响。
Euro Surveill. 2023 Nov;28(48). doi: 10.2807/1560-7917.ES.2023.28.48.2300224.
3
Post-migration acquisition of HIV: Estimates from four European countries, 2007 to 2016.

本文引用的文献

1
Novel HIV-1 recombinants spreading across multiple risk groups in the United Kingdom: the identification and phylogeography of Circulating Recombinant Form (CRF) 50_A1D.新型HIV-1重组毒株在英国多个风险群体中传播:循环重组型(CRF)50_A1D的鉴定及系统地理学研究
PLoS One. 2014 Jan 15;9(1):e83337. doi: 10.1371/journal.pone.0083337. eCollection 2014.
2
HIV care in the Swedish-Danish HIV cohort 1995-2010, closing the gaps.1995-2010 年瑞典-丹麦艾滋病毒队列中的艾滋病毒护理,缩小差距。
PLoS One. 2013 Aug 15;8(8):e72257. doi: 10.1371/journal.pone.0072257. eCollection 2013.
3
Large-scale analysis of the prevalence and geographic distribution of HIV-1 non-B variants in the United States.
HIV 感染的移民后获得情况:2007 年至 2016 年四个欧洲国家的估计数。
Euro Surveill. 2021 Aug;26(33). doi: 10.2807/1560-7917.ES.2021.26.33.2000161.
4
Molecular epidemiology and HIV-1 variant evolution in Poland between 2015 and 2019.2015 年至 2019 年间波兰的分子流行病学与 HIV-1 变异进化。
Sci Rep. 2021 Aug 16;11(1):16609. doi: 10.1038/s41598-021-96125-w.
5
Cytotoxic Lymphocytes Target HIV-1 Gag Through Granzyme M-Mediated Cleavage.细胞毒性淋巴细胞通过颗粒酶 M 介导的裂解靶向 HIV-1 Gag。
Front Immunol. 2021 Apr 19;12:669347. doi: 10.3389/fimmu.2021.669347. eCollection 2021.
6
Cross-Continental Dispersal of Major HIV-1 CRF01_AE Clusters in China.中国主要HIV-1 CRF01_AE簇的跨大陆传播
Front Microbiol. 2020 Jan 31;11:61. doi: 10.3389/fmicb.2020.00061. eCollection 2020.
7
Prevalence of Non-B HIV-1 Subtypes in North Italy and Analysis of Transmission Clusters Based on Sequence Data Analysis.意大利北部非B型HIV-1亚型的流行情况及基于序列数据分析的传播簇分析
Microorganisms. 2019 Dec 23;8(1):36. doi: 10.3390/microorganisms8010036.
8
Human Immunodeficiency Virus-1 Viral Load Is Elevated in Individuals With Reverse-Transcriptase Mutation M184V/I During Virological Failure of First-Line Antiretroviral Therapy and Is Associated With Compensatory Mutation L74I.人类免疫缺陷病毒-1 病毒载量在一线抗逆转录病毒治疗失败时逆转录酶突变 M184V/I 的个体中升高,并与代偿性突变 L74I 相关。
J Infect Dis. 2020 Sep 1;222(7):1108-1116. doi: 10.1093/infdis/jiz631.
9
An Evolutionary Model-Based Approach To Quantify the Genetic Barrier to Drug Resistance in Fast-Evolving Viruses and Its Application to HIV-1 Subtypes and Integrase Inhibitors.基于进化模型的方法来量化快速进化病毒的耐药性遗传屏障及其在 HIV-1 亚型和整合酶抑制剂中的应用。
Antimicrob Agents Chemother. 2019 Jul 25;63(8). doi: 10.1128/AAC.00539-19. Print 2019 Aug.
10
National and International Dimensions of Human Immunodeficiency Virus-1 Sequence Clusters in a Northern California Clinical Cohort.北加利福尼亚临床队列中人类免疫缺陷病毒1型序列簇的国内和国际层面研究
Open Forum Infect Dis. 2019 Mar 14;6(4):ofz135. doi: 10.1093/ofid/ofz135. eCollection 2019 Apr.
美国 HIV-1 非 B 型变异体的流行率和地理分布的大规模分析。
J Clin Microbiol. 2013 Aug;51(8):2662-9. doi: 10.1128/JCM.00880-13. Epub 2013 Jun 12.
4
Automated subtyping of HIV-1 genetic sequences for clinical and surveillance purposes: performance evaluation of the new REGA version 3 and seven other tools.用于临床和监测目的的 HIV-1 基因序列自动亚型分析:新的 REGA 版本 3 和其他七种工具的性能评估。
Infect Genet Evol. 2013 Oct;19:337-48. doi: 10.1016/j.meegid.2013.04.032. Epub 2013 May 7.
5
Multinomial logistic regression ensembles.多项逻辑回归集成
J Biopharm Stat. 2013 May;23(3):681-94. doi: 10.1080/10543406.2012.756500.
6
Limited cross-border infections in patients newly diagnosed with HIV in Europe.欧洲新诊断出 HIV 的患者跨境感染有限。
Retrovirology. 2013 Apr 3;10:36. doi: 10.1186/1742-4690-10-36.
7
Trends in antiretroviral therapy and prevalence of HIV drug resistance mutations in Sweden 1997-2011.1997-2011 年瑞典抗逆转录病毒治疗趋势及 HIV 耐药突变流行情况。
PLoS One. 2013;8(3):e59337. doi: 10.1371/journal.pone.0059337. Epub 2013 Mar 22.
8
HIV-1 subtype distribution and its demographic determinants in newly diagnosed patients in Europe suggest highly compartmentalized epidemics.在欧洲新诊断的患者中,HIV-1 亚型分布及其人口统计学决定因素表明存在高度分隔的流行。
Retrovirology. 2013 Jan 14;10:7. doi: 10.1186/1742-4690-10-7.
9
Temporal dynamics of HIV-1 circulating subtypes in distinct exposure categories in southern Brazil.巴西南部不同暴露类别中 HIV-1 循环亚型的时间动态。
Virol J. 2012 Dec 12;9:306. doi: 10.1186/1743-422X-9-306.
10
Increasing heterosexual transmission of HIV-1 subtype C in Inland Central Western Brazil.巴西内陆中西部地区 HIV-1 型 C 亚型经异性传播的比例不断增加。
J Med Virol. 2013 Mar;85(3):396-404. doi: 10.1002/jmv.23474. Epub 2012 Nov 21.