• 文献检索
  • 文档翻译
  • 深度研究
  • 学术资讯
  • Suppr Zotero 插件Zotero 插件
  • 邀请有礼
  • 套餐&价格
  • 历史记录
应用&插件
Suppr Zotero 插件Zotero 插件浏览器插件Mac 客户端Windows 客户端微信小程序
定价
高级版会员购买积分包购买API积分包
服务
文献检索文档翻译深度研究API 文档MCP 服务
关于我们
关于 Suppr公司介绍联系我们用户协议隐私条款
关注我们

Suppr 超能文献

核心技术专利:CN118964589B侵权必究
粤ICP备2023148730 号-1Suppr @ 2026

文献检索

告别复杂PubMed语法,用中文像聊天一样搜索,搜遍4000万医学文献。AI智能推荐,让科研检索更轻松。

立即免费搜索

文件翻译

保留排版,准确专业,支持PDF/Word/PPT等文件格式,支持 12+语言互译。

免费翻译文档

深度研究

AI帮你快速写综述,25分钟生成高质量综述,智能提取关键信息,辅助科研写作。

立即免费体验

PI3K/Akt/mTOR/p70S6K信号通路的激活参与了S100A4诱导的结肠癌细胞的生存能力和迁移。

Activation of the PI3K/Akt/mTOR/p70S6K pathway is involved in S100A4-induced viability and migration in colorectal cancer cells.

作者信息

Wang Haiyan, Duan Liang, Zou Zhengyu, Li Huan, Yuan Shimei, Chen Xian, Zhang Yunyuan, Li Xueru, Sun Hui, Zha He, Zhang Yan, Zhou Lan

机构信息

1. Key Laboratory of Laboratory Medical Diagnostics, Ministry of Education, Department of Laboratory Medicine, Chongqing Medical University, Chongqing 400016, China;

2. Department of Laboratory, the First People's Hospital of Jiulongpo District, Chongqing 400050, China.

出版信息

Int J Med Sci. 2014 Jun 8;11(8):841-9. doi: 10.7150/ijms.8128. eCollection 2014.

DOI:10.7150/ijms.8128
PMID:24936148
原文链接:https://pmc.ncbi.nlm.nih.gov/articles/PMC4057487/
Abstract

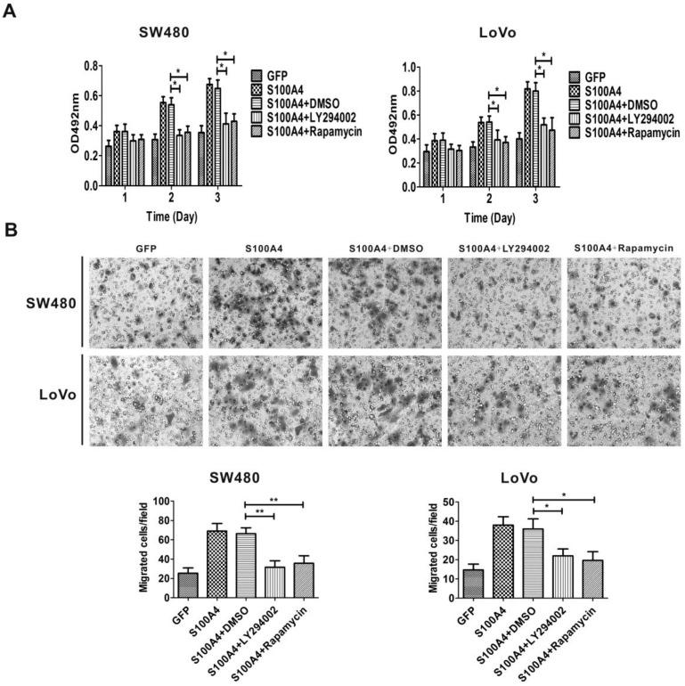
The S100 protein family member S100A4 regulates various cellular functions. Previous studies have shown that elevated expression of S100A4 is associated with progression and metastasis of colorectal cancer (CRC). However, little is known about whether and how S100A4 contributes to CRC development. In our present study, the elevated expression of S100A4 in CRC tissues compared to matched adjacent normal tissues was confirmed by immunohistochemistry, semi-quantitative RT-PCR and Western blot. Adenovirus-mediated S100A4 overexpression obviously enhanced viability and migration of CRC cells, which was detected by MTT assay and transwell assay, respectively. Additionally, S100A4 overexpression increased the phosphorylation levels of Akt, mTOR and p70S6K. These effects of S100A4 were abolished by treatment with either the specific PI3K/Akt inhibitor LY294002, or the specific mTOR/p70S6K inhibitor rapamycin. Furthermore, overexpression of S100A4 resulted in upregulation of VEGF and downregulation of E-cadherin, which were strongly reversed by either LY294002 or rapamycin. Altogether, our results demonstrate that activation of the PI3K/Akt/mTOR/p70S6K signaling pathway is involved in S100A4-induced viability, migration, upregulation of VEGF and downregulation of E-cadherin in CRC cells.

摘要

S100蛋白家族成员S100A4可调节多种细胞功能。先前的研究表明,S100A4表达升高与结直肠癌(CRC)的进展和转移相关。然而,关于S100A4是否以及如何促进CRC发展知之甚少。在我们目前的研究中,通过免疫组织化学、半定量RT-PCR和蛋白质印迹法证实,与匹配的相邻正常组织相比,CRC组织中S100A4表达升高。腺病毒介导的S100A4过表达分别通过MTT法和Transwell法检测,明显增强了CRC细胞的活力和迁移能力。此外,S100A4过表达增加了Akt、mTOR和p70S6K的磷酸化水平。用特异性PI3K/Akt抑制剂LY294002或特异性mTOR/p70S6K抑制剂雷帕霉素处理可消除S100A4的这些作用。此外,S100A4过表达导致VEGF上调和E-钙黏蛋白下调,而LY294002或雷帕霉素可强烈逆转这些变化。总之,我们的结果表明,PI3K/Akt/mTOR/p70S6K信号通路的激活参与了S100A4诱导的CRC细胞活力、迁移、VEGF上调和E-钙黏蛋白下调。

https://cdn.ncbi.nlm.nih.gov/pmc/blobs/457b/4057487/ac9e8d1a2f2c/ijmsv11p0841g005.jpg
https://cdn.ncbi.nlm.nih.gov/pmc/blobs/457b/4057487/244dea0fa069/ijmsv11p0841g001.jpg
https://cdn.ncbi.nlm.nih.gov/pmc/blobs/457b/4057487/e8efa10fc40c/ijmsv11p0841g002.jpg
https://cdn.ncbi.nlm.nih.gov/pmc/blobs/457b/4057487/52a7a4ef382d/ijmsv11p0841g003.jpg
https://cdn.ncbi.nlm.nih.gov/pmc/blobs/457b/4057487/3e63ef77da98/ijmsv11p0841g004.jpg
https://cdn.ncbi.nlm.nih.gov/pmc/blobs/457b/4057487/ac9e8d1a2f2c/ijmsv11p0841g005.jpg
https://cdn.ncbi.nlm.nih.gov/pmc/blobs/457b/4057487/244dea0fa069/ijmsv11p0841g001.jpg
https://cdn.ncbi.nlm.nih.gov/pmc/blobs/457b/4057487/e8efa10fc40c/ijmsv11p0841g002.jpg
https://cdn.ncbi.nlm.nih.gov/pmc/blobs/457b/4057487/52a7a4ef382d/ijmsv11p0841g003.jpg
https://cdn.ncbi.nlm.nih.gov/pmc/blobs/457b/4057487/3e63ef77da98/ijmsv11p0841g004.jpg
https://cdn.ncbi.nlm.nih.gov/pmc/blobs/457b/4057487/ac9e8d1a2f2c/ijmsv11p0841g005.jpg

相似文献

1
Activation of the PI3K/Akt/mTOR/p70S6K pathway is involved in S100A4-induced viability and migration in colorectal cancer cells.PI3K/Akt/mTOR/p70S6K信号通路的激活参与了S100A4诱导的结肠癌细胞的生存能力和迁移。
Int J Med Sci. 2014 Jun 8;11(8):841-9. doi: 10.7150/ijms.8128. eCollection 2014.
2
microRNA-383 suppresses the PI3K-AKT-MTOR signaling pathway to inhibit development of cervical cancer via down-regulating PARP2.microRNA-383 通过下调 PARP2 抑制 PI3K-AKT-MTOR 信号通路抑制宫颈癌的发展。
J Cell Biochem. 2018 Jul;119(7):5243-5252. doi: 10.1002/jcb.26585. Epub 2018 Mar 25.
3
Pyrroline-5-Carboxylate Reductase-2 Promotes Colorectal Cancer Progression via Activating PI3K/AKT/mTOR Pathway.吡咯啉-5-羧酸还原酶 2 通过激活 PI3K/AKT/mTOR 通路促进结直肠癌进展。
Dis Markers. 2021 Sep 1;2021:9950663. doi: 10.1155/2021/9950663. eCollection 2021.
4
P300 increases CSNK2A1 expression which accelerates colorectal cancer progression through activation of the PI3K-AKT-mTOR axis.P300 增加 CSNK2A1 的表达,通过激活 PI3K-AKT-mTOR 轴加速结直肠癌的进展。
Exp Cell Res. 2023 Sep 1;430(1):113694. doi: 10.1016/j.yexcr.2023.113694. Epub 2023 Jun 28.
5
ARHGAP9 inhibits colorectal cancer cell proliferation, invasion and EMT via targeting PI3K/AKT/mTOR signaling pathway.ARHGAP9 通过靶向 PI3K/AKT/mTOR 信号通路抑制结直肠癌细胞增殖、侵袭和 EMT。
Tissue Cell. 2022 Aug;77:101817. doi: 10.1016/j.tice.2022.101817. Epub 2022 May 7.
6
[LncRNA SNHG11 promotes malignant progression of colorectal cancer cells through the PI3K/Akt/mTOR signaling pathway].长链非编码RNA SNHG11通过PI3K/Akt/mTOR信号通路促进结肠癌细胞的恶性进展
Zhonghua Yi Xue Za Zhi. 2024 Mar 12;104(10):758-765. doi: 10.3760/cma.j.cn112137-20231103-00998.
7
Tumor suppressive effect of scavenger receptor class A member 5 overexpression in colorectal cancer by regulating PI3K/AKT/mTOR pathway.通过调节 PI3K/AKT/mTOR 通路,清道夫受体家族 A 成员 5 的过表达对结直肠癌的肿瘤抑制作用。
Genes Genomics. 2021 Oct;43(10):1189-1198. doi: 10.1007/s13258-021-01139-3. Epub 2021 Aug 21.
8
MicroRNA-99b suppresses human cervical cancer cell activity by inhibiting the PI3K/AKT/mTOR signaling pathway.微小 RNA-99b 通过抑制 PI3K/AKT/mTOR 信号通路抑制人宫颈癌细胞活性。
J Cell Physiol. 2019 Jun;234(6):9577-9591. doi: 10.1002/jcp.27645. Epub 2018 Nov 27.
9
Effects of Glut1 gene silencing on proliferation, differentiation, and apoptosis of colorectal cancer cells by targeting the TGF-β/PI3K-AKT-mTOR signaling pathway.靶向 TGF-β/PI3K-AKT-mTOR 信号通路沉默 Glut1 基因对结直肠癌细胞增殖、分化和凋亡的影响。
J Cell Biochem. 2018 Feb;119(2):2356-2367. doi: 10.1002/jcb.26399. Epub 2017 Oct 18.
10
FAT4 regulates the EMT and autophagy in colorectal cancer cells in part via the PI3K-AKT signaling axis.FAT4 通过部分调控 PI3K-AKT 信号通路调节结直肠癌细胞中的 EMT 和自噬。
J Exp Clin Cancer Res. 2019 Mar 4;38(1):112. doi: 10.1186/s13046-019-1043-0.

引用本文的文献

1
Ornidazole Inhibits the Angiogenesis and Migration Abilities of Non-small Cell Lung Cancer (NSCLC) via Downregulation of VEGFA/VEGFR2/NRP-1 and PI3K/AKT/mTOR Pathways.奥硝唑通过下调 VEGFA/VEGFR2/NRP-1 和 PI3K/AKT/mTOR 通路抑制非小细胞肺癌(NSCLC)的血管生成和迁移能力。
Cell Biochem Biophys. 2024 Dec;82(4):3277-3285. doi: 10.1007/s12013-024-01358-x. Epub 2024 Jun 17.
2
Insulin/IGF Axis and the Receptor for Advanced Glycation End Products: Role in Meta-inflammation and Potential in Cancer Therapy.胰岛素/IGF 轴和晚期糖基化终产物受体:在代谢炎症中的作用及其在癌症治疗中的潜力。
Endocr Rev. 2023 Jul 11;44(4):693-723. doi: 10.1210/endrev/bnad005.
3

本文引用的文献

1
Combined aberrant expression of E-cadherin and S100A4, but not β-catenin is associated with disease-free survival and overall survival in colorectal cancer patients.E-钙黏蛋白和 S100A4 联合异常表达,但β-连环蛋白无异常表达与结直肠癌患者的无病生存率和总生存率相关。
Diagn Pathol. 2013 Jun 19;8:99. doi: 10.1186/1746-1596-8-99.
2
S100A4 silencing suppresses proliferation, angiogenesis and invasion of thyroid cancer cells through downregulation of MMP-9 and VEGF.沉默 S100A4 通过下调 MMP-9 和 VEGF 抑制甲状腺癌细胞的增殖、血管生成和侵袭。
Eur Rev Med Pharmacol Sci. 2013 Jun;17(11):1495-508.
3
The PI3K/Akt/mTOR signaling pathway mediates insulin-like growth factor 1-induced E-cadherin down-regulation and cell proliferation in ovarian cancer cells.
A brief overview of antitumoral actions of bruceine D.
鸦胆子素D的抗肿瘤作用简要概述。
Explor Target Antitumor Ther. 2020;1(4):200-217. doi: 10.37349/etat.2020.00013. Epub 2020 Aug 31.
4
Astaxanthin Inhibits Matrix Metalloproteinase Expression by Suppressing PI3K/AKT/mTOR Activation in -Infected Gastric Epithelial Cells.虾青素通过抑制 PI3K/AKT/mTOR 激活抑制 - 感染胃上皮细胞中基质金属蛋白酶的表达。
Nutrients. 2022 Aug 20;14(16):3427. doi: 10.3390/nu14163427.
5
Arctiin Inhibits Cervical Cancer Cell Migration and Invasion through Suppression of S100A4 Expression via PI3K/Akt Pathway.牛蒡子苷通过PI3K/Akt信号通路抑制S100A4表达从而抑制宫颈癌细胞的迁移和侵袭。
Pharmaceutics. 2022 Feb 5;14(2):365. doi: 10.3390/pharmaceutics14020365.
6
Erratum: Activation of the PI3K/Akt/mTOR/p70S6K Pathway is Involved in S100A4-Induced Viability and Migration in Colorectal Cancer Cells: Erratum.勘误:PI3K/Akt/mTOR/p70S6K信号通路的激活参与S100A4诱导的结肠癌细胞活力和迁移:勘误
Int J Med Sci. 2022 Jan 21;19(2):352. doi: 10.7150/ijms.69070. eCollection 2022.
7
The effects of HBXIP on the biological functions of tongue squamous cell carcinoma cells and correlation with PI3K/Akt.HBXIP对舌鳞状细胞癌细胞生物学功能的影响及其与PI3K/Akt的相关性
Transl Cancer Res. 2020 May;9(5):3375-3384. doi: 10.21037/tcr-19-2102.
8
RalGPS2 Interacts with Akt and PDK1 Promoting Tunneling Nanotubes Formation in Bladder Cancer and Kidney Cells Microenvironment.RalGPS2与Akt和PDK1相互作用,促进膀胱癌和肾细胞微环境中隧道纳米管的形成。
Cancers (Basel). 2021 Dec 16;13(24):6330. doi: 10.3390/cancers13246330.
9
Modeling Adaptive Resistance of KRAS Mutant Colorectal Cancer to MAPK Pathway Inhibitors with a Three-Dimensional Tumor Model.使用三维肿瘤模型模拟KRAS突变型结直肠癌对MAPK通路抑制剂的适应性耐药
ACS Pharmacol Transl Sci. 2020 Oct 9;3(6):1176-1187. doi: 10.1021/acsptsci.0c00115. eCollection 2020 Dec 11.
10
S100A4 Silencing Facilitates Corneal Wound Healing After Alkali Burns by Promoting Autophagy via Blocking the PI3K/Akt/mTOR Signaling Pathway.S100A4 沉默通过阻断 PI3K/Akt/mTOR 信号通路促进自噬促进碱烧伤后角膜愈合。
Invest Ophthalmol Vis Sci. 2020 Sep 1;61(11):19. doi: 10.1167/iovs.61.11.19.
PI3K/Akt/mTOR 信号通路介导胰岛素样生长因子 1 诱导的卵巢癌细胞中 E-钙黏蛋白下调和细胞增殖。
Cancer Lett. 2012 Dec 30;326(2):191-8. doi: 10.1016/j.canlet.2012.08.016. Epub 2012 Aug 21.
4
Systemic shRNA mediated knock down of S100A4 in colorectal cancer xenografted mice reduces metastasis formation.在结直肠癌异种移植小鼠中,系统性短发夹RNA介导的S100A4基因敲低可减少转移灶的形成。
Oncotarget. 2012 Aug;3(8):783-97. doi: 10.18632/oncotarget.572.
5
VEGF-A engages at least three tyrosine kinases to activate PI3K/Akt.血管内皮生长因子A(VEGF-A)至少与三种酪氨酸激酶结合以激活磷脂酰肌醇-3激酶/蛋白激酶B(PI3K/Akt)。
Cell Cycle. 2012 Jun 1;11(11):2047-8. doi: 10.4161/cc.20535.
6
S100A4 regulates motility and invasiveness of human esophageal squamous cell carcinoma through modulating the AKT/Slug signal pathway.S100A4 通过调节 AKT/Slug 信号通路调节人食管鳞癌细胞的运动和侵袭性。
Dis Esophagus. 2012 Nov-Dec;25(8):731-9. doi: 10.1111/j.1442-2050.2012.01323.x. Epub 2012 Mar 27.
7
Clinical significance of mTOR and p-mTOR protein expression in human colorectal carcinomas.
Asian Pac J Cancer Prev. 2011;12(10):2581-4.
8
Cancer statistics, 2012.癌症统计数据,2012 年。
CA Cancer J Clin. 2012 Jan-Feb;62(1):10-29. doi: 10.3322/caac.20138. Epub 2012 Jan 4.
9
Downregulation of S100A4 expression by RNA interference suppresses cell growth and invasion in human colorectal cancer cells.RNA 干扰下调 S100A4 表达抑制人结直肠癌细胞的生长和侵袭。
Oncol Rep. 2012 Apr;27(4):917-22. doi: 10.3892/or.2011.1598. Epub 2011 Dec 20.
10
Liquiritigenin inhibits serum-induced HIF-1α and VEGF expression via the AKT/mTOR-p70S6K signalling pathway in HeLa cells.甘草素通过 AKT/mTOR-p70S6K 信号通路抑制 HeLa 细胞中血清诱导的 HIF-1α 和 VEGF 表达。
Phytother Res. 2012 Aug;26(8):1133-41. doi: 10.1002/ptr.3696. Epub 2011 Dec 14.