Suppr超能文献

上皮性卵巢癌患者的癌症干细胞优先进行氧化磷酸化,并抵抗葡萄糖剥夺。

Cancer stem cells from epithelial ovarian cancer patients privilege oxidative phosphorylation, and resist glucose deprivation.

作者信息

Pastò Anna, Bellio Chiara, Pilotto Giorgia, Ciminale Vincenzo, Silic-Benussi Micol, Guzzo Giulia, Rasola Andrea, Frasson Chiara, Nardo Giorgia, Zulato Elisabetta, Nicoletto Maria Ornella, Manicone Mariangela, Indraccolo Stefano, Amadori Alberto

机构信息

Department of Surgery, Oncology, and Gastroenterology, Oncology Section, University of Padova, Padova, Italy.

出版信息

Oncotarget. 2014 Jun 30;5(12):4305-19. doi: 10.18632/oncotarget.2010.

Abstract

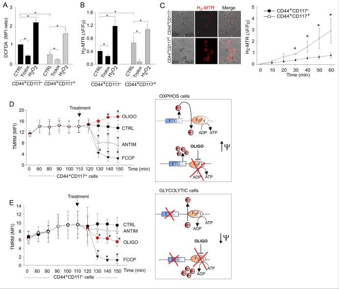
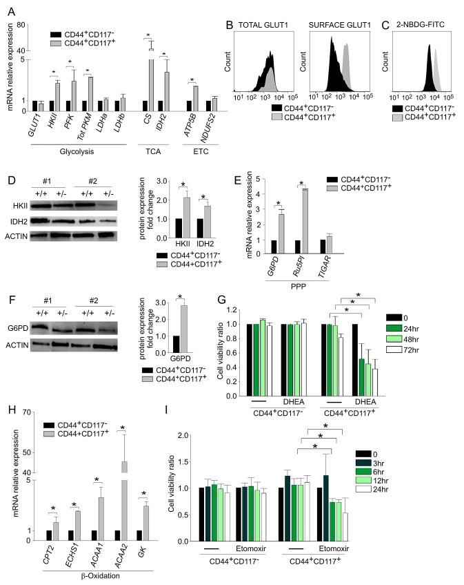
We investigated the metabolic profile of cancer stem cells (CSC) isolated from patients with epithelial ovarian cancer. CSC overexpressed genes associated with glucose uptake, oxidative phosphorylation (OXPHOS), and fatty acid β-oxidation, indicating higher ability to direct pyruvate towards the Krebs cycle. Consistent with a metabolic profile dominated by OXPHOS, the CSC showed higher mitochondrial reactive oxygen species (ROS) production and elevated membrane potential, and underwent apoptosis upon inhibition of the mitochondrial respiratory chain. The CSC also had a high rate of pentose phosphate pathway (PPP) activity, which is not typical of cells privileging OXPHOS over glycolysis, and may rather reflect the PPP role in recharging scavenging enzymes. Furthermore, CSC resisted in vitro and in vivo glucose deprivation, while maintaining their CSC phenotype and OXPHOS profile. These observations may explain the CSC resistance to anti-angiogenic therapies, and indicate this peculiar metabolic profile as a possible target of novel treatment strategies.

摘要

我们研究了从上皮性卵巢癌患者中分离出的癌症干细胞(CSC)的代谢特征。CSC中与葡萄糖摄取、氧化磷酸化(OXPHOS)和脂肪酸β-氧化相关的基因过表达,这表明其将丙酮酸导向三羧酸循环的能力更强。与以OXPHOS为主导的代谢特征一致,CSC表现出更高的线粒体活性氧(ROS)生成和膜电位升高,并在抑制线粒体呼吸链时发生凋亡。CSC还具有较高的磷酸戊糖途径(PPP)活性,这在优先进行OXPHOS而非糖酵解的细胞中并不常见,可能反映了PPP在为清除酶充电中的作用。此外,CSC在体外和体内均能抵抗葡萄糖剥夺,同时保持其CSC表型和OXPHOS特征。这些观察结果可能解释了CSC对抗血管生成疗法的抗性,并表明这种特殊的代谢特征可能是新型治疗策略的一个靶点。

https://cdn.ncbi.nlm.nih.gov/pmc/blobs/a0a4/4147325/8a55c09a48dd/oncotarget-05-4305-g001.jpg

文献检索

告别复杂PubMed语法,用中文像聊天一样搜索,搜遍4000万医学文献。AI智能推荐,让科研检索更轻松。

立即免费搜索

文件翻译

保留排版,准确专业,支持PDF/Word/PPT等文件格式,支持 12+语言互译。

免费翻译文档

深度研究

AI帮你快速写综述,25分钟生成高质量综述,智能提取关键信息,辅助科研写作。

立即免费体验