Suppr超能文献

新型榄香烯衍生物OMe-Ph-榄香烯通过诱导细胞内活性氧来减弱氧化磷酸化并促进细胞凋亡。

The Novel Elemene Derivative, OMe-Ph-Elemene, Attenuates Oxidative Phosphorylation and Facilitates Apoptosis by Inducing Intracellular Reactive Oxygen Species.

作者信息

Guo Jianhua, Wang Jiayi, Fan Shuhao, Gao Mucong, Liu Guodu, Xia Yong

机构信息

Cheeloo College of Medicine, Shandong University, Jinan 250012, China.

Key Laboratory for Chronic Non-Communicable Diseases of Shandong Province, Institute of Precision Medicine, College of Medical Engineering, Jining Medical University, Jining 272067, China.

出版信息

Antioxidants (Basel). 2024 Dec 9;13(12):1499. doi: 10.3390/antiox13121499.

Abstract

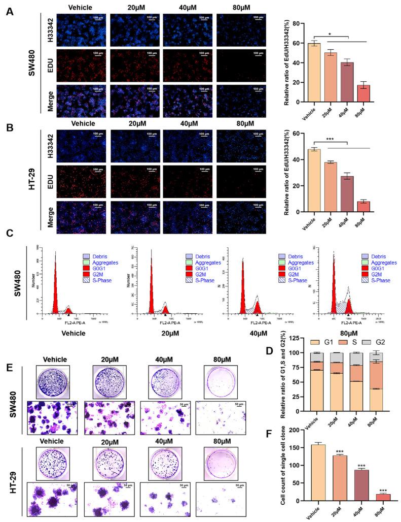
The incidence and mortality rates of colorectal cancer have been steadily increasing, making it one of the most prevalent cancers globally. Although current chemotherapy drugs have shown some efficacy in treating this disease, their associated side effects necessitate the development of more effective treatments and medications. The clinical application of elemene is widely utilized in tumor treatment; however, its efficacy is hindered by the requirement for high dosage and suboptimal anticancer effects. Thus, we have made modifications and enhancements to elemene, resulting in the development of a novel compound named (E)-8-(3,4,5-OMe-Ph)-β-Elemene (abbreviated as OMe-Ph-Elemene) that demonstrates significantly enhanced efficacy in suppressing colorectal cancer. We conducted an in vivo study and demonstrated the potential of OMe-Ph-Elemene in suppressing the growth of colorectal cancer xenograft tumors in zebrafish. The in vitro experiments revealed that OMe-Ph-Elemene effectively inhibited the proliferation and migration of colorectal cancer SW480 and HT-29 cells by inducing reactive oxygen species (ROS)-caused apoptosis and inhibiting mitochondrial oxidative phosphorylation. The mechanism was elucidated through high-throughput proteomic analysis and molecular biological analysis, revealing that OMe-Ph-Elemene induced cellular oxidative stress by downregulating CISD3 and promoted cell apoptosis by downregulating TRIAP1 and upregulating HMOX1. Furthermore, OMe-Ph-Elemene suppressed colorectal cancer cells' mitochondrial oxidative phosphorylation by downregulating NDUFA7. In summary, the utilization of the elemene parent nucleus structure has led to the derivation of a novel tumor suppressor compound characterized by high efficacy and low toxicity, thereby providing a significant reference for the development of innovative drugs for colorectal cancer treatment.

摘要

结直肠癌的发病率和死亡率一直在稳步上升,使其成为全球最常见的癌症之一。尽管目前的化疗药物在治疗这种疾病方面已显示出一定疗效,但其相关的副作用使得开发更有效的治疗方法和药物成为必要。榄香烯的临床应用在肿瘤治疗中广泛使用;然而,其疗效受到高剂量要求和抗癌效果欠佳的阻碍。因此,我们对榄香烯进行了修饰和改进,开发出一种名为(E)-8-(3,4,5-三甲氧基苯基)-β-榄香烯(简称为OMe-Ph-榄香烯)的新型化合物,该化合物在抑制结直肠癌方面显示出显著增强的疗效。我们进行了一项体内研究,证明了OMe-Ph-榄香烯在抑制斑马鱼体内结直肠癌异种移植肿瘤生长方面的潜力。体外实验表明,OMe-Ph-榄香烯通过诱导活性氧(ROS)引起的细胞凋亡和抑制线粒体氧化磷酸化,有效抑制了结直肠癌SW480和HT-29细胞的增殖和迁移。通过高通量蛋白质组学分析和分子生物学分析阐明了其机制,结果显示OMe-Ph-榄香烯通过下调CISD3诱导细胞氧化应激,并通过下调TRIAP1和上调HMOX1促进细胞凋亡。此外,OMe-Ph-榄香烯通过下调NDUFA7抑制结直肠癌细胞的线粒体氧化磷酸化。总之,利用榄香烯母核结构衍生出了一种新型的具有高效低毒特点的肿瘤抑制化合物,从而为结直肠癌治疗创新药物的开发提供了重要参考。

https://cdn.ncbi.nlm.nih.gov/pmc/blobs/5a90/11672920/20339becf500/antioxidants-13-01499-g001.jpg

文献检索

告别复杂PubMed语法,用中文像聊天一样搜索,搜遍4000万医学文献。AI智能推荐,让科研检索更轻松。

立即免费搜索

文件翻译

保留排版,准确专业,支持PDF/Word/PPT等文件格式,支持 12+语言互译。

免费翻译文档

深度研究

AI帮你快速写综述,25分钟生成高质量综述,智能提取关键信息,辅助科研写作。

立即免费体验