Suppr超能文献

慢性可变应激激活造血干细胞。

Chronic variable stress activates hematopoietic stem cells.

机构信息

Center for Systems Biology, Massachusetts General Hospital and Harvard Medical School, Simches Research Building, 185 Cambridge St., Boston, MA 02114, USA.

Department of Cardiology and Angiology I, University Heart Center, Freiburg, Germany.

出版信息

Nat Med. 2014 Jul;20(7):754-758. doi: 10.1038/nm.3589. Epub 2014 Jun 22.

Abstract

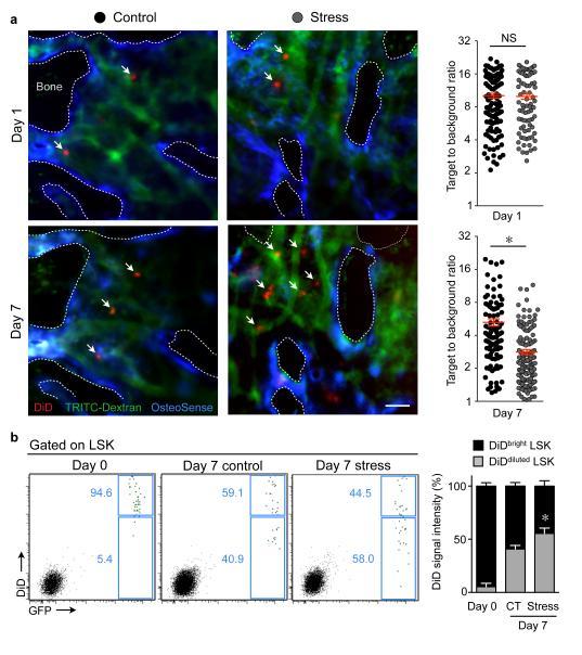
Exposure to psychosocial stress is a risk factor for many diseases, including atherosclerosis. Although incompletely understood, interaction between the psyche and the immune system provides one potential mechanism linking stress and disease inception and progression. Known cross-talk between the brain and immune system includes the hypothalamic-pituitary-adrenal axis, which centrally drives glucocorticoid production in the adrenal cortex, and the sympathetic-adrenal-medullary axis, which controls stress-induced catecholamine release in support of the fight-or-flight reflex. It remains unknown, however, whether chronic stress changes hematopoietic stem cell activity. Here we show that stress increases proliferation of these most primitive hematopoietic progenitors, giving rise to higher levels of disease-promoting inflammatory leukocytes. We found that chronic stress induced monocytosis and neutrophilia in humans. While investigating the source of leukocytosis in mice, we discovered that stress activates upstream hematopoietic stem cells. Under conditions of chronic variable stress in mice, sympathetic nerve fibers released surplus noradrenaline, which signaled bone marrow niche cells to decrease CXCL12 levels through the β3-adrenergic receptor. Consequently, hematopoietic stem cell proliferation was elevated, leading to an increased output of neutrophils and inflammatory monocytes. When atherosclerosis-prone Apoe(-/-) mice were subjected to chronic stress, accelerated hematopoiesis promoted plaque features associated with vulnerable lesions that cause myocardial infarction and stroke in humans.

摘要

心理社会压力暴露是许多疾病的一个风险因素,包括动脉粥样硬化。尽管其作用机制尚未完全阐明,但心理和免疫系统之间的相互作用提供了一种潜在的机制,将压力与疾病的发生和进展联系起来。已知大脑和免疫系统之间存在交叉对话,包括下丘脑-垂体-肾上腺轴,它在中枢驱动肾上腺皮质产生糖皮质激素,以及交感神经-肾上腺髓质轴,它控制应激诱导的儿茶酚胺释放,以支持战斗或逃跑反应。然而,目前尚不清楚慢性应激是否会改变造血干细胞的活性。在这里,我们发现压力会增加这些最原始的造血祖细胞的增殖,从而导致更高水平的促病炎症白细胞。我们发现慢性应激会导致人类单核细胞增多和中性粒细胞增多。在研究小鼠白细胞增多的来源时,我们发现应激会激活上游造血干细胞。在小鼠慢性可变应激条件下,交感神经纤维释放多余的去甲肾上腺素,通过β3 肾上腺素能受体信号通知骨髓龛细胞降低 CXCL12 水平。因此,造血干细胞增殖增加,导致中性粒细胞和炎症性单核细胞的输出增加。当易患动脉粥样硬化的 Apoe(-/-)小鼠受到慢性应激时,加速的造血作用促进了斑块特征的发展,这些斑块特征与导致人类心肌梗死和中风的易损病变有关。

https://cdn.ncbi.nlm.nih.gov/pmc/blobs/b762/4087061/1738f35f7984/nihms-595172-f0001.jpg

文献检索

告别复杂PubMed语法,用中文像聊天一样搜索,搜遍4000万医学文献。AI智能推荐,让科研检索更轻松。

立即免费搜索

文件翻译

保留排版,准确专业,支持PDF/Word/PPT等文件格式,支持 12+语言互译。

免费翻译文档

深度研究

AI帮你快速写综述,25分钟生成高质量综述,智能提取关键信息,辅助科研写作。

立即免费体验