• 文献检索
  • 文档翻译
  • 深度研究
  • 学术资讯
  • Suppr Zotero 插件Zotero 插件
  • 邀请有礼
  • 套餐&价格
  • 历史记录
应用&插件
Suppr Zotero 插件Zotero 插件浏览器插件Mac 客户端Windows 客户端微信小程序
定价
高级版会员购买积分包购买API积分包
服务
文献检索文档翻译深度研究API 文档MCP 服务
关于我们
关于 Suppr公司介绍联系我们用户协议隐私条款
关注我们

Suppr 超能文献

核心技术专利:CN118964589B侵权必究
粤ICP备2023148730 号-1Suppr @ 2026

文献检索

告别复杂PubMed语法,用中文像聊天一样搜索,搜遍4000万医学文献。AI智能推荐,让科研检索更轻松。

立即免费搜索

文件翻译

保留排版,准确专业,支持PDF/Word/PPT等文件格式,支持 12+语言互译。

免费翻译文档

深度研究

AI帮你快速写综述,25分钟生成高质量综述,智能提取关键信息,辅助科研写作。

立即免费体验

在阿尔茨海默病细胞模型中,组蛋白乙酰转移酶p300介导早老素1(PS1)和β-分泌酶1(BACE1)的组蛋白乙酰化。

Histone acetyltransferase p300 mediates histone acetylation of PS1 and BACE1 in a cellular model of Alzheimer's disease.

作者信息

Lu Xi, Deng Yushuang, Yu Daohai, Cao Huiming, Wang Li, Liu Li, Yu Caijia, Zhang Yuping, Guo Xiuming, Yu Gang

机构信息

Department of Neurology, The First Affiliated Hospital of Chongqing Medical University, Chongqing, P.R. China; Laboratory Research Center, The First Affiliated Hospital of Chongqing Medical University, Chongqing, P.R. China.

Department of Clinical Sciences, Temple University School of Medicine, Philadelphia, Pennsylvania, United States of America.

出版信息

PLoS One. 2014 Jul 22;9(7):e103067. doi: 10.1371/journal.pone.0103067. eCollection 2014.

DOI:10.1371/journal.pone.0103067
PMID:25051175
原文链接:https://pmc.ncbi.nlm.nih.gov/articles/PMC4106886/
Abstract

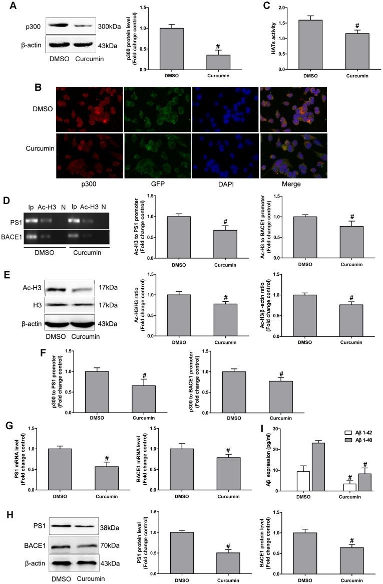
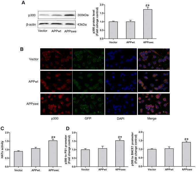
Epigenetic modifications, particularly histone acetylation, have been implicated in Alzheimer's disease (AD). While previous studies have suggested that histone hypoacetylation may regulate the expression of genes associated with memory and learning in AD, little is known about histone regulation of AD-related genes such as Presenilin 1(PS1) and beta-site amyloid precursor protein cleaving enzyme 1(BACE1). By utilizing neuroblastoma N2a cells transfected with Swedish mutated human amyloid precursor protein (APP) (N2a/APPswe) and wild-type APP (N2a/APPwt) as cellular models of AD, we examined the alterations of histone acetylation at the promoter regions of PS1 and BACE1 in these cells. Our results revealed that histone H3 acetylation in PS1 and BACE1 promoters is markedly increased in N2a/APPswe cells when compared to N2a/APPwt cells and control cells (vector-transfected), respectively, causing the elevated expression of PS1 and BACE1. In addition, expression of histone acetyltransferase (HAT) adenoviral E1A-associated 300-kDa protein (p300) is dramatically enhanced in N2a/APPswe cells compared to N2a/APPwt and control cells. We have further demonstrated the direct binding of p300 protein to the PS1 and BACE1 promoters in N2a/APPswe cells. The expression levels of H3 acetylation of the PS1 and BACE1 promoters and p300 protein, however, were found to be not significantly different in N2a/APPwt cells when compared to controls in our studies. Furthermore, curcumin, a natural selective inhibitor of p300 in HATs, significantly suppressed the expression of PS1 and BACE1 through inhibition of H3 acetylation in their promoter regions in N2a/APPswe cells. These findings indicated that histone acetyltransferase p300 plays a critical role in controlling the expression of AD-related genes through regulating the acetylation of their promoter regions, suggesting that p300 may represent a novel potential therapeutic target for AD.

摘要

表观遗传修饰,尤其是组蛋白乙酰化,与阿尔茨海默病(AD)有关。虽然先前的研究表明组蛋白低乙酰化可能调节AD中与记忆和学习相关基因的表达,但对于早老素1(PS1)和β-淀粉样前体蛋白裂解酶1(BACE1)等AD相关基因的组蛋白调控知之甚少。通过利用转染了瑞典突变型人淀粉样前体蛋白(APP)的神经母细胞瘤N2a细胞(N2a/APPswe)和野生型APP(N2a/APPwt)作为AD的细胞模型,我们检测了这些细胞中PS1和BACE1启动子区域组蛋白乙酰化的变化。我们的结果显示,与N2a/APPwt细胞和对照细胞(载体转染细胞)相比,N2a/APPswe细胞中PS1和BACE1启动子区域的组蛋白H3乙酰化显著增加,导致PS1和BACE1的表达升高。此外,与N2a/APPwt细胞和对照细胞相比,N2a/APPswe细胞中组蛋白乙酰转移酶(HAT)腺病毒E1A相关300 kDa蛋白(p300)的表达显著增强。我们进一步证明了N2a/APPswe细胞中p300蛋白与PS1和BACE1启动子的直接结合。然而,在我们的研究中发现,与对照相比时,N2a/APPwt细胞中PS1和BACE1启动子的H3乙酰化水平以及p300蛋白的表达水平并无显著差异。此外,姜黄素是HATs中p300的天然选择性抑制剂,通过抑制N2a/APPswe细胞中PS1和BACE1启动子区域的H3乙酰化显著抑制了PS1和BACE1的表达。这些发现表明,组蛋白乙酰转移酶p300通过调节其启动子区域的乙酰化在控制AD相关基因的表达中起关键作用,提示p300可能是AD的一个新的潜在治疗靶点。

https://cdn.ncbi.nlm.nih.gov/pmc/blobs/ed7d/4106886/c5edd853d54e/pone.0103067.g005.jpg
https://cdn.ncbi.nlm.nih.gov/pmc/blobs/ed7d/4106886/149cee663a4e/pone.0103067.g001.jpg
https://cdn.ncbi.nlm.nih.gov/pmc/blobs/ed7d/4106886/985134188697/pone.0103067.g002.jpg
https://cdn.ncbi.nlm.nih.gov/pmc/blobs/ed7d/4106886/5363248fd65a/pone.0103067.g003.jpg
https://cdn.ncbi.nlm.nih.gov/pmc/blobs/ed7d/4106886/c27abf36834b/pone.0103067.g004.jpg
https://cdn.ncbi.nlm.nih.gov/pmc/blobs/ed7d/4106886/c5edd853d54e/pone.0103067.g005.jpg
https://cdn.ncbi.nlm.nih.gov/pmc/blobs/ed7d/4106886/149cee663a4e/pone.0103067.g001.jpg
https://cdn.ncbi.nlm.nih.gov/pmc/blobs/ed7d/4106886/985134188697/pone.0103067.g002.jpg
https://cdn.ncbi.nlm.nih.gov/pmc/blobs/ed7d/4106886/5363248fd65a/pone.0103067.g003.jpg
https://cdn.ncbi.nlm.nih.gov/pmc/blobs/ed7d/4106886/c27abf36834b/pone.0103067.g004.jpg
https://cdn.ncbi.nlm.nih.gov/pmc/blobs/ed7d/4106886/c5edd853d54e/pone.0103067.g005.jpg

相似文献

1
Histone acetyltransferase p300 mediates histone acetylation of PS1 and BACE1 in a cellular model of Alzheimer's disease.在阿尔茨海默病细胞模型中,组蛋白乙酰转移酶p300介导早老素1(PS1)和β-分泌酶1(BACE1)的组蛋白乙酰化。
PLoS One. 2014 Jul 22;9(7):e103067. doi: 10.1371/journal.pone.0103067. eCollection 2014.
2
Histone deacetylase inhibitors VPA and WT161 ameliorate the pathological features and cognitive impairments of the APP/PS1 Alzheimer's disease mouse model by regulating the expression of APP secretases.组蛋白去乙酰化酶抑制剂 VPA 和 WT161 通过调节 APP 分泌酶的表达改善 APP/PS1 阿尔茨海默病小鼠模型的病理特征和认知障碍。
Alzheimers Res Ther. 2024 Jan 20;16(1):15. doi: 10.1186/s13195-024-01384-0.
3
Calpain activation promotes BACE1 expression, amyloid precursor protein processing, and amyloid plaque formation in a transgenic mouse model of Alzheimer disease.钙蛋白酶激活促进阿尔茨海默病转基因小鼠模型中 BACE1 的表达、淀粉样前体蛋白的加工和淀粉样斑块的形成。
J Biol Chem. 2010 Sep 3;285(36):27737-44. doi: 10.1074/jbc.M110.117960. Epub 2010 Jul 1.
4
Swedish mutant APP-based BACE1 binding site peptide reduces APP β-cleavage and cerebral Aβ levels in Alzheimer's mice.基于瑞典突变体淀粉样前体蛋白(APP)的β-分泌酶1(BACE1)结合位点肽可降低阿尔茨海默病小鼠的APPβ切割及脑内淀粉样β蛋白(Aβ)水平。
Sci Rep. 2015 Jun 19;5:11322. doi: 10.1038/srep11322.
5
MiR-340 Reduces the Accumulation of Amyloid-β Through Targeting BACE1 (β-site Amyloid Precursor Protein Cleaving Enzyme 1) in Alzheimer's Disease.miR-340 通过靶向 BACE1(β-淀粉样前体蛋白裂解酶 1)减少阿尔茨海默病中淀粉样β的积累。
Curr Neurovasc Res. 2020;17(1):86-92. doi: 10.2174/1567202617666200117103931.
6
Ginsenoside Rg1 attenuates β-amyloid generation via suppressing PPARγ-regulated BACE1 activity in N2a-APP695 cells.人参皂苷 Rg1 通过抑制 N2a-APP695 细胞中 PPARγ 调节的 BACE1 活性来减轻β-淀粉样蛋白的生成。
Eur J Pharmacol. 2012 Jan 30;675(1-3):15-21. doi: 10.1016/j.ejphar.2011.11.039. Epub 2011 Dec 7.
7
Folic acid deficiency enhances abeta accumulation in APP/PS1 mice brain and decreases amyloid-associated miRNAs expression.叶酸缺乏会增强 APP/PS1 小鼠大脑中β淀粉样蛋白的积累,并降低与淀粉样蛋白相关的微小核糖核酸的表达。
J Nutr Biochem. 2015 Dec;26(12):1502-8. doi: 10.1016/j.jnutbio.2015.07.020. Epub 2015 Aug 8.
8
PS1 Affects the Pathology of Alzheimer's Disease by Regulating BACE1 Distribution in the ER and BACE1 Maturation in the Golgi Apparatus.PS1 通过调节 ER 中的 BACE1 分布和高尔基体中 BACE1 的成熟来影响阿尔茨海默病的病理学。
Int J Mol Sci. 2022 Dec 18;23(24):16151. doi: 10.3390/ijms232416151.
9
S-Adenosylhomocysteine increases beta-amyloid formation in BV-2 microglial cells by increased expressions of beta-amyloid precursor protein and presenilin 1 and by hypomethylation of these gene promoters.S-腺苷同型半胱氨酸通过增加β-淀粉样前体蛋白和早老素1的表达以及这些基因启动子的低甲基化,增加BV-2小胶质细胞中β-淀粉样蛋白的形成。
Neurotoxicology. 2009 Jul;30(4):622-7. doi: 10.1016/j.neuro.2009.03.011. Epub 2009 Apr 8.
10
Mutant presenilin 1 increases the expression and activity of BACE1.突变型早老素1增加β-分泌酶1的表达和活性。
J Biol Chem. 2009 Apr 3;284(14):9027-38. doi: 10.1074/jbc.M805685200. Epub 2009 Feb 5.

引用本文的文献

1
The advances in acetylation modification in senescence and aging-related diseases.衰老及衰老相关疾病中乙酰化修饰的研究进展
Front Physiol. 2025 May 12;16:1553646. doi: 10.3389/fphys.2025.1553646. eCollection 2025.
2
Exploring the mechanism of sunflower seed oil against Alzheimer's disease through experimental and network pharmacology studies.通过实验和网络药理学研究探索葵花籽油抗阿尔茨海默病的机制。
Indian J Pharmacol. 2024 Nov 1;56(6):396-404. doi: 10.4103/ijp.ijp_761_23. Epub 2025 Feb 19.
3
DNA methylation, histone acetylation in the regulation of memory and its modulation during aging.

本文引用的文献

1
Influence of metabolism on epigenetics and disease.代谢对表观遗传学和疾病的影响。
Cell. 2013 Mar 28;153(1):56-69. doi: 10.1016/j.cell.2013.03.004.
2
Histone acetylase inhibitor curcumin impairs mouse spermiogenesis-an in vitro study.组蛋白乙酰转移酶抑制剂姜黄素损害小鼠精子发生的体外研究。
PLoS One. 2012;7(11):e48673. doi: 10.1371/journal.pone.0048673. Epub 2012 Nov 7.
3
Oxidative stress induces DNA demethylation and histone acetylation in SH-SY5Y cells: potential epigenetic mechanisms in gene transcription in Aβ production.
DNA甲基化、组蛋白乙酰化在记忆调控及其衰老过程中的调节作用。
Front Aging. 2025 Jan 6;5:1480932. doi: 10.3389/fragi.2024.1480932. eCollection 2024.
4
Intergenerational epigenetic inheritance mediated by MYS-2/MOF in the pathogenesis of Alzheimer's disease.由MYS-2/MOF介导的跨代表观遗传遗传在阿尔茨海默病发病机制中的作用
iScience. 2024 Jul 25;27(8):110588. doi: 10.1016/j.isci.2024.110588. eCollection 2024 Aug 16.
5
Role of Epigenetic Modulation in Neurodegenerative Diseases: Implications of Phytochemical Interventions.表观遗传调控在神经退行性疾病中的作用:植物化学干预的影响
Antioxidants (Basel). 2024 May 15;13(5):606. doi: 10.3390/antiox13050606.
6
Comorbidity Genes of Alzheimer's Disease and Type 2 Diabetes Associated with Memory and Cognitive Function.阿尔茨海默病和 2 型糖尿病的共病基因与记忆和认知功能相关。
Int J Mol Sci. 2024 Feb 12;25(4):2211. doi: 10.3390/ijms25042211.
7
Navigating the Gene Co-Expression Network and Drug Repurposing Opportunities for Brain Disorders Associated with Neurocognitive Impairment.探索与神经认知障碍相关的脑部疾病的基因共表达网络及药物重新利用机会。
Brain Sci. 2023 Nov 7;13(11):1564. doi: 10.3390/brainsci13111564.
8
Genetic and epigenetic targets of natural dietary compounds as anti-Alzheimer's agents.天然膳食化合物作为抗阿尔茨海默病药物的遗传和表观遗传靶点
Neural Regen Res. 2024 Apr;19(4):846-854. doi: 10.4103/1673-5374.382232.
9
Alzheimer's Disease-Related Epigenetic Changes: Novel Therapeutic Targets.阿尔茨海默病相关的表观遗传改变:新的治疗靶点。
Mol Neurobiol. 2024 Mar;61(3):1282-1317. doi: 10.1007/s12035-023-03626-y. Epub 2023 Sep 12.
10
Cooperative effects of SIRT1 and SIRT2 on APP acetylation.SIRT1 和 SIRT2 对 APP 乙酰化的协同作用。
Aging Cell. 2023 Oct;22(10):e13967. doi: 10.1111/acel.13967. Epub 2023 Aug 21.
氧化应激诱导 SH-SY5Y 细胞中的 DNA 去甲基化和组蛋白乙酰化:β淀粉样蛋白生成中基因转录的潜在表观遗传机制。
Neurobiol Aging. 2013 Apr;34(4):1069-79. doi: 10.1016/j.neurobiolaging.2012.10.013. Epub 2012 Nov 8.
4
Epigenetic regulation of BACE1 in Alzheimer's disease patients and in transgenic mice.阿尔茨海默病患者和转基因小鼠中 BACE1 的表观遗传调控。
Neuroscience. 2012 Sep 18;220:256-66. doi: 10.1016/j.neuroscience.2012.06.029. Epub 2012 Jun 21.
5
Nuclear factor-κB regulates βAPP and β- and γ-secretases differently at physiological and supraphysiological Aβ concentrations.核因子-κB 在生理和超生理 Aβ 浓度下对βAPP 和 β-和 γ-分泌酶的调节作用不同。
J Biol Chem. 2012 Jul 13;287(29):24573-84. doi: 10.1074/jbc.M111.333054. Epub 2012 May 31.
6
An epigenetic blockade of cognitive functions in the neurodegenerating brain.神经退行性脑疾病中认知功能的表观遗传阻断。
Nature. 2012 Feb 29;483(7388):222-6. doi: 10.1038/nature10849.
7
Increased EID1 nuclear translocation impairs synaptic plasticity and memory function associated with pathogenesis of Alzheimer's disease.EID1 核易位增加会损害与阿尔茨海默病发病机制相关的突触可塑性和记忆功能。
Neurobiol Dis. 2012 Mar;45(3):902-12. doi: 10.1016/j.nbd.2011.12.007. Epub 2011 Dec 11.
8
Challenges associated with curcumin therapy in Alzheimer disease.与阿尔茨海默病中姜黄素治疗相关的挑战。
Expert Rev Mol Med. 2011 Nov 4;13:e34. doi: 10.1017/S1462399411002055.
9
Epigenetic mechanisms of amyloid-β production in anisomycin-treated SH-SY5Y cells.阿尼西坦处理的 SH-SY5Y 细胞中淀粉样蛋白-β产生的表观遗传机制。
Neuroscience. 2011 Oct 27;194:272-81. doi: 10.1016/j.neuroscience.2011.07.012. Epub 2011 Aug 3.
10
Hypoxia-induced down-regulation of neprilysin by histone modification in mouse primary cortical and hippocampal neurons.缺氧诱导的组蛋白修饰下调小鼠原代皮质和海马神经元中脑啡肽酶。
PLoS One. 2011 Apr 29;6(4):e19229. doi: 10.1371/journal.pone.0019229.