Huang Yunpeng, Wu Zhihao, Cao Yu, Lang Minglin, Lu Bingwei, Zhou Bing
State Key Laboratory of Biomembrane and Membrane Biotechnology, School of Life Sciences, Tsinghua University, Beijing 100084, China.
State Key Laboratory of Biomembrane and Membrane Biotechnology, School of Life Sciences, Tsinghua University, Beijing 100084, China; Department of Pathology, Stanford University School of Medicine, Stanford, CA 94305, USA.
Cell Rep. 2014 Aug 7;8(3):831-42. doi: 10.1016/j.celrep.2014.06.047. Epub 2014 Jul 24.
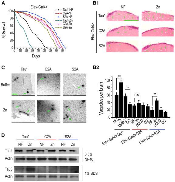
Tau hyperphosphorylation is thought to underlie tauopathy. Working in a Drosophila tauopathy model expressing a human Tau mutant (hTauR406W, or Tau(∗)), we show that zinc contributes to the development of Tau toxicity through two independent actions: by increasing Tau phosphorylation and, more significantly, by directly binding to Tau. Elimination of zinc binding through amino acid substitution of Cys residues has a minimal effect on phosphorylation levels yet essentially eliminates Tau toxicity. The toxicity of the zinc-binding-deficient mutant Tau(∗) (Tau(∗)C2A) and overexpression of native Drosophila Tau, also lacking the corresponding zinc-binding Cys residues, are largely impervious to zinc concentration. Importantly, restoration of zinc-binding ability to Tau(∗) by introduction of a zinc-binding residue (His) into the original Cys positions restores zinc-responsive toxicities in proportion to zinc-binding affinities. These results indicate zinc binding is a substantial contributor to tauopathy and have implications for therapy development.
tau蛋白的过度磷酸化被认为是tau蛋白病的基础。在表达人类Tau突变体(hTauR406W,或Tau(∗))的果蝇tau蛋白病模型中,我们发现锌通过两种独立作用促进Tau毒性的发展:增加Tau磷酸化,更重要的是直接与Tau结合。通过半胱氨酸残基的氨基酸取代消除锌结合对磷酸化水平影响极小,但基本消除了Tau毒性。缺乏锌结合能力的突变体Tau(∗)(Tau(∗)C2A)的毒性以及同样缺乏相应锌结合半胱氨酸残基的天然果蝇Tau的过表达,在很大程度上不受锌浓度的影响。重要的是,通过在原始半胱氨酸位置引入锌结合残基(组氨酸)来恢复Tau(∗)的锌结合能力,可按锌结合亲和力的比例恢复锌反应性毒性。这些结果表明锌结合是tau蛋白病的一个重要促成因素,并对治疗开发具有启示意义。