Suppr超能文献

一种受架构约束的随机数生成模型及其在生成速率影响建模中的应用。

An architecturally constrained model of random number generation and its application to modeling the effect of generation rate.

作者信息

Sexton Nicholas J, Cooper Richard P

机构信息

Department of Psychological Sciences, Centre for Cognition, Computation and Modelling, Birkbeck, University of London London, UK.

出版信息

Front Psychol. 2014 Jul 1;5:670. doi: 10.3389/fpsyg.2014.00670. eCollection 2014.

Abstract

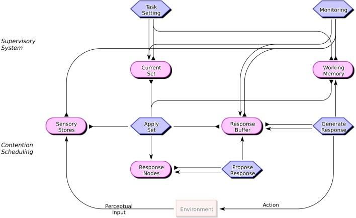
Random number generation (RNG) is a complex cognitive task for human subjects, requiring deliberative control to avoid production of habitual, stereotyped sequences. Under various manipulations (e.g., speeded responding, transcranial magnetic stimulation, or neurological damage) the performance of human subjects deteriorates, as reflected in a number of qualitatively distinct, dissociable biases. For example, the intrusion of stereotyped behavior (e.g., counting) increases at faster rates of generation. Theoretical accounts of the task postulate that it requires the integrated operation of multiple, computationally heterogeneous cognitive control ("executive") processes. We present a computational model of RNG, within the framework of a novel, neuropsychologically-inspired cognitive architecture, ESPro. Manipulating the rate of sequence generation in the model reproduced a number of key effects observed in empirical studies, including increasing sequence stereotypy at faster rates. Within the model, this was due to time limitations on the interaction of supervisory control processes, namely, task setting, proposal of responses, monitoring, and response inhibition. The model thus supports the fractionation of executive function into multiple, computationally heterogeneous processes.

摘要

随机数生成(RNG)对人类受试者来说是一项复杂的认知任务,需要深思熟虑的控制以避免产生习惯性、刻板的序列。在各种操作(例如,加快反应速度、经颅磁刺激或神经损伤)下,人类受试者的表现会变差,这体现在一些性质上不同、可分离的偏差中。例如,刻板行为(如计数)的侵入在生成速度更快时会增加。对该任务的理论解释假定它需要多个计算上异质的认知控制(“执行”)过程的综合运作。我们在一种新颖的、受神经心理学启发的认知架构ESPro的框架内,提出了一个RNG的计算模型。在模型中操纵序列生成的速度再现了实证研究中观察到的一些关键效应,包括在更快速度下序列刻板性的增加。在模型中,这是由于监督控制过程(即任务设定、反应提议、监测和反应抑制)相互作用的时间限制。因此,该模型支持将执行功能细分为多个计算上异质的过程。

https://cdn.ncbi.nlm.nih.gov/pmc/blobs/46ef/4076660/22663ec65f34/fpsyg-05-00670-g0001.jpg

文献AI研究员

20分钟写一篇综述,助力文献阅读效率提升50倍。

立即体验

用中文搜PubMed

大模型驱动的PubMed中文搜索引擎

马上搜索

文档翻译

学术文献翻译模型,支持多种主流文档格式。

立即体验