Siveen K S, Nguyen A H, Lee J H, Li F, Singh S S, Kumar A P, Low G, Jha S, Tergaonkar V, Ahn K S, Sethi G
Department of Pharmacology, Yong Loo Lin School of Medicine, National University of Singapore, Singapore 117597, Singapore.
Department of Pathology, College of Korean Medicine, Kyung Hee University, Seoul 130-701, Republic of Korea.
Br J Cancer. 2014 Sep 23;111(7):1327-37. doi: 10.1038/bjc.2014.422. Epub 2014 Aug 7.
Constitutive activation of signal transducer and activator of transcription signalling 3 (STAT3) has been linked with survival, proliferation and angiogenesis in a wide variety of malignancies including hepatocellular carcinoma (HCC).
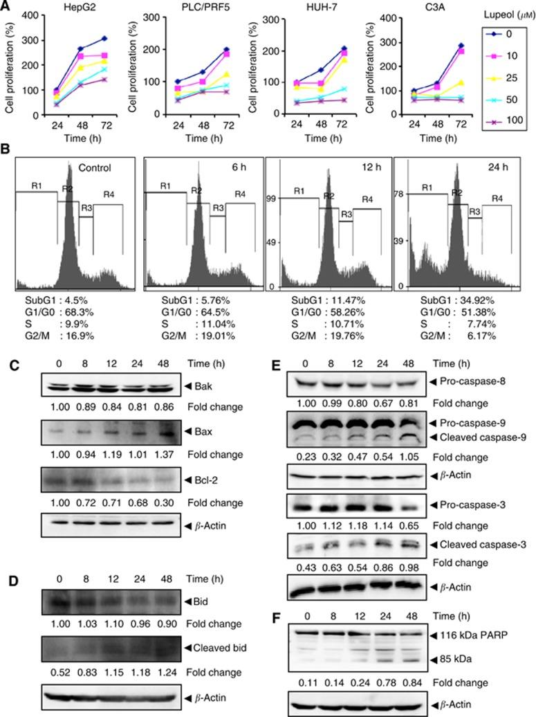
We evaluated the effect of lupeol on STAT3 signalling cascade and its regulated functional responses in HCC cells.
Lupeol suppressed constitutive activation of STAT3 phosphorylation at tyrosine 705 residue effectively in a dose- and time-dependent manner. The phosphorylation of Janus-activated kinases (JAKs) 1 and 2 and Src was also suppressed by lupeol. Pervanadate treatment reversed the downregulation of phospho-STAT3 induced by lupeol, thereby indicating the involvement of a phosphatase. Indeed, we observed that treatment with lupeol increased the protein and mRNA levels of SHP-2, and silencing of SHP-2 abolished the inhibitory effects of lupeol on STAT3 activation. Treatment with lupeol also downregulated the expression of diverse STAT3-regulated genes and decreased the binding of STAT3 to VEGF promoter. Moreover, the proliferation of various HCC cells was significantly suppressed by lupeol, being associated with substantial induction of apoptosis. Depletion of SHP-2 reversed the observed antiproliferative and pro-apoptotic effects of lupeol.
Lupeol exhibited its potential anticancer effects in HCC through the downregulation of STAT3-induced pro-survival signalling cascade.
信号转导与转录激活因子3(STAT3)的组成性激活与包括肝细胞癌(HCC)在内的多种恶性肿瘤的存活、增殖和血管生成有关。
我们评估了羽扇豆醇对HCC细胞中STAT3信号级联及其调节的功能反应的影响。
羽扇豆醇以剂量和时间依赖性方式有效抑制了STAT3在酪氨酸705残基处的组成性磷酸化激活。羽扇豆醇还抑制了Janus激活激酶(JAKs)1和2以及Src的磷酸化。过钒酸盐处理逆转了羽扇豆醇诱导的磷酸化STAT3的下调,从而表明磷酸酶的参与。事实上,我们观察到羽扇豆醇处理增加了SHP-2的蛋白质和mRNA水平,并且SHP-2的沉默消除了羽扇豆醇对STAT3激活的抑制作用。羽扇豆醇处理还下调了多种STAT3调节基因的表达,并减少了STAT3与VEGF启动子的结合。此外,羽扇豆醇显著抑制了各种HCC细胞的增殖,这与大量诱导细胞凋亡有关。SHP-2的缺失逆转了羽扇豆醇观察到的抗增殖和促凋亡作用。
羽扇豆醇通过下调STAT3诱导的促生存信号级联在HCC中发挥其潜在的抗癌作用。