Suppr超能文献

SEPT7基因缺失揭示了septins在微管去稳定化以完成胞质分裂过程中的细胞类型特异性作用。

Genetic deletion of SEPT7 reveals a cell type-specific role of septins in microtubule destabilization for the completion of cytokinesis.

作者信息

Menon Manoj B, Sawada Akihiro, Chaturvedi Anuhar, Mishra Pooja, Schuster-Gossler Karin, Galla Melanie, Schambach Axel, Gossler Achim, Förster Reinhold, Heuser Michael, Kotlyarov Alexey, Kinoshita Makoto, Gaestel Matthias

机构信息

Institute of Physiological Chemistry, Hannover Medical School, Hannover, Germany.

Department of Molecular Biology, Division of Biological Science, Nagoya University Graduate School of Science, Furo, Chikusa, Nagoya, Japan.

出版信息

PLoS Genet. 2014 Aug 14;10(8):e1004558. doi: 10.1371/journal.pgen.1004558. eCollection 2014 Aug.

Abstract

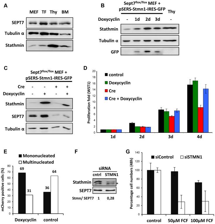
Cytokinesis terminates mitosis, resulting in separation of the two sister cells. Septins, a conserved family of GTP-binding cytoskeletal proteins, are an absolute requirement for cytokinesis in budding yeast. We demonstrate that septin-dependence of mammalian cytokinesis differs greatly between cell types: genetic loss of the pivotal septin subunit SEPT7 in vivo reveals that septins are indispensable for cytokinesis in fibroblasts, but expendable in cells of the hematopoietic system. SEPT7-deficient mouse embryos fail to gastrulate, and septin-deficient fibroblasts exhibit pleiotropic defects in the major cytokinetic machinery, including hyperacetylation/stabilization of microtubules and stalled midbody abscission, leading to constitutive multinucleation. We identified the microtubule depolymerizing protein stathmin as a key molecule aiding in septin-independent cytokinesis, demonstrated that stathmin supplementation is sufficient to override cytokinesis failure in SEPT7-null fibroblasts, and that knockdown of stathmin makes proliferation of a hematopoietic cell line sensitive to the septin inhibitor forchlorfenuron. Identification of septin-independent cytokinesis in the hematopoietic system could serve as a key to identify solid tumor-specific molecular targets for inhibition of cell proliferation.

摘要

胞质分裂终止有丝分裂,导致两个姐妹细胞分离。Septin是一类保守的结合GTP的细胞骨架蛋白家族,是芽殖酵母胞质分裂的绝对必需物质。我们证明,哺乳动物胞质分裂对septin的依赖性在不同细胞类型之间有很大差异:体内关键septin亚基SEPT7的基因缺失表明,septin对成纤维细胞的胞质分裂是不可或缺的,但在造血系统细胞中则是可有可无的。SEPT7缺陷的小鼠胚胎无法进行原肠胚形成,septin缺陷的成纤维细胞在主要的胞质分裂机制中表现出多效性缺陷,包括微管的过度乙酰化/稳定和中体脱离停滞,导致持续性多核化。我们将微管解聚蛋白stathmin鉴定为有助于非septin依赖性胞质分裂的关键分子,证明补充stathmin足以克服SEPT7缺失的成纤维细胞中的胞质分裂失败,并且敲低stathmin会使造血细胞系的增殖对septin抑制剂氯吡脲敏感。鉴定造血系统中的非septin依赖性胞质分裂可能是识别抑制细胞增殖的实体瘤特异性分子靶点的关键。

https://cdn.ncbi.nlm.nih.gov/pmc/blobs/a429/4133155/d969f4ff2acd/pgen.1004558.g001.jpg

文献AI研究员

20分钟写一篇综述,助力文献阅读效率提升50倍。

立即体验

用中文搜PubMed

大模型驱动的PubMed中文搜索引擎

马上搜索

文档翻译

学术文献翻译模型,支持多种主流文档格式。

立即体验