Suppr超能文献

人类肺发育过程中的基因表达谱分析:肺癌腺癌预后的丰富资源。

Gene expression profiling in human lung development: an abundant resource for lung adenocarcinoma prognosis.

作者信息

Feng Lin, Wang Jiamei, Cao Bangrong, Zhang Yi, Wu Bo, Di Xuebing, Jiang Wei, An Ning, Lu Dan, Gao Suhong, Zhao Yuda, Chen Zhaoli, Mao Yousheng, Gao Yanning, Zhou Deshan, Jen Jin, Liu Xiaohong, Zhang Yunping, Li Xia, Zhang Kaitai, He Jie, Cheng Shujun

机构信息

State Key Laboratory of Molecular Oncology, Department of Etiology and Carcinogenesis, Cancer Hospital and Institute, Peking Union Medical College and Chinese Academy of Medical Sciences, Beijing, China.

Department of Gynaecology and Obstetrics, Maternal & Child Health Care hospital of Haidian, Beijing, China.

出版信息

PLoS One. 2014 Aug 20;9(8):e105639. doi: 10.1371/journal.pone.0105639. eCollection 2014.

Abstract

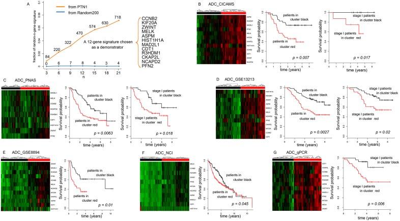
A tumor can be viewed as a special "organ" that undergoes aberrant and poorly regulated organogenesis. Progress in cancer prognosis and therapy might be facilitated by re-examining distinctive processes that operate during normal development, to elucidate the intrinsic features of cancer that are significantly obscured by its heterogeneity. The global gene expression signatures of 44 human lung tissues at four development stages from Asian descent and 69 lung adenocarcinoma (ADC) tissue samples from ethnic Chinese patients were profiled using microarrays. All of the genes were classified into 27 distinct groups based on their expression patterns (named as PTN1 to PTN27) during the developmental process. In lung ADC, genes whose expression levels decreased steadily during lung development (genes in PTN1) generally had their expression reactivated, while those with uniformly increasing expression levels (genes in PTN27) had their expression suppressed. The genes in PTN1 contain many n-gene signatures that are of prognostic value for lung ADC. The prognostic relevance of a 12-gene demonstrator for patient survival was characterized in five cohorts of healthy and ADC patients [ADC_CICAMS (n = 69, p = 0.007), ADC_PNAS (n = 125, p = 0.0063), ADC_GSE13213 (n = 117, p = 0.0027), ADC_GSE8894 (n =  2, p = 0.01), and ADC_NCI (n = 282, p = 0.045)] and in four groups of stage I patients [ADC_CICAMS (n = 22, p = 0.017), ADC_PNAS (n = 76, p = 0.018), ADC_GSE13213 (n = 79, p = 0.02), and ADC_qPCR (n = 62, p = 0.006)]. In conclusion, by comparison of gene expression profiles during human lung developmental process and lung ADC progression, we revealed that the genes with a uniformly decreasing expression pattern during lung development are of enormous prognostic value for lung ADC.

摘要

肿瘤可被视为经历异常且调控不良的器官发生过程的特殊“器官”。重新审视正常发育过程中独特的进程,可能有助于推动癌症预后和治疗方面的进展,以阐明癌症因其异质性而被显著掩盖的内在特征。使用微阵列对来自亚洲血统的44个人类肺组织在四个发育阶段的全局基因表达特征以及来自华裔患者的69个肺腺癌(ADC)组织样本进行了分析。所有基因根据其在发育过程中的表达模式(命名为PTN1至PTN27)被分为27个不同的组。在肺ADC中,那些在肺发育过程中表达水平稳步下降的基因(PTN1中的基因)通常其表达被重新激活,而那些表达水平持续上升的基因(PTN27中的基因)其表达被抑制。PTN1中的基因包含许多对肺ADC具有预后价值的n基因特征。在五组健康和ADC患者[ADC_CICAMS(n = 69,p = 0.007),ADC_PNAS(n = 125,p = 0.0063),ADC_GSE13213(n = 117,p = 0.0027),ADC_GSE8894(n = 2,p = 0.01)和ADC_NCI(n = 282,p = 0.045)]以及四组I期患者[ADC_CICAMS(n = 22,p = 0.017),ADC_PNAS(n = 76,p = 0.018),ADC_GSE13213(n = 79,p = 0.02)和ADC_qPCR(n = 62,p = 0.006)]中对一个由12个基因组成的指标与患者生存的预后相关性进行了表征。总之,通过比较人类肺发育过程和肺ADC进展期间的基因表达谱,我们揭示了在肺发育过程中表达模式持续下降的基因对肺ADC具有巨大的预后价值。

https://cdn.ncbi.nlm.nih.gov/pmc/blobs/8874/4139381/249932c4c65b/pone.0105639.g001.jpg

文献AI研究员

20分钟写一篇综述,助力文献阅读效率提升50倍。

立即体验

用中文搜PubMed

大模型驱动的PubMed中文搜索引擎

马上搜索

文档翻译

学术文献翻译模型,支持多种主流文档格式。

立即体验