British Heart Foundation Centre for Research Excellence, National Heart and Lung Institute, Imperial Centre for Translational and Experimental Medicine, Imperial College London, London W12 0NN, United Kingdom;
Royal Veterinary College, London NW1 0TU, United Kingdom;
Genes Dev. 2014 Sep 1;28(17):1873-8. doi: 10.1101/gad.245621.114.
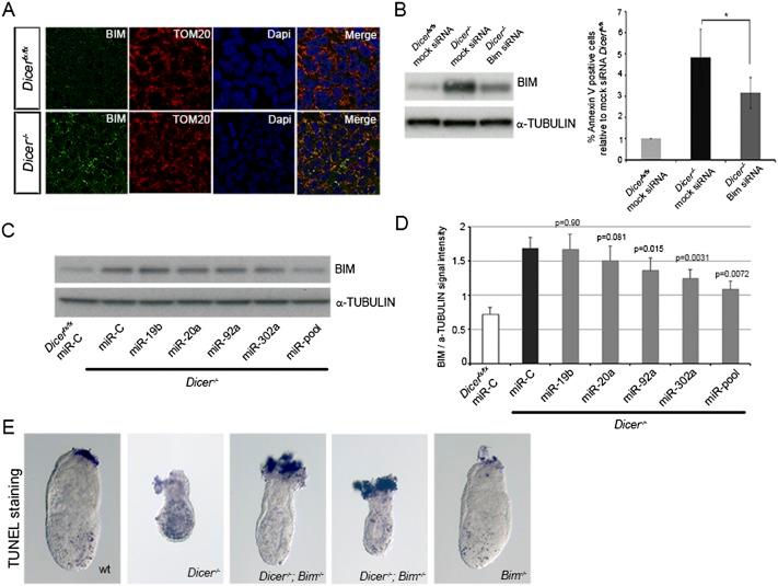
Mammalian primed pluripotent stem cells have been shown to be highly susceptible to cell death stimuli due to their low apoptotic threshold, but how this threshold is regulated remains largely unknown. Here we identify microRNA (miRNA)-mediated regulation as a key mechanism controlling apoptosis in the post-implantation epiblast. Moreover, we found that three miRNA families, miR-20, miR-92, and miR-302, control the mitochondrial apoptotic machinery by fine-tuning the levels of expression of the proapoptotic protein BIM. These families therefore represent an essential buffer needed to maintain cell survival in stem cells that are primed for not only differentiation but also cell death.
哺乳动物多能干细胞由于其低凋亡阈值而易受到细胞死亡刺激,但其阈值如何调节仍知之甚少。本文发现,miRNA 介导的调控是控制植入后胚胎外胚层细胞凋亡的关键机制。此外,研究还发现,miR-20、miR-92 和 miR-302 这三个 miRNA 家族通过精细调节促凋亡蛋白 BIM 的表达水平来控制线粒体凋亡机制。因此,这些家族代表了一种必需的缓冲机制,对于那些不仅为分化而且为细胞死亡做好准备的干细胞来说,需要维持细胞存活。