Suppr超能文献

二氢杨梅素诱导肝癌细胞凋亡并抑制其增殖。

Dihydromyricetin induces apoptosis and inhibits proliferation in hepatocellular carcinoma cells.

作者信息

Liu Jie, Shu Yang, Zhang Qingyu, Liu Bin, Xia Juan, Qiu Mingning, Miao Huilai, Li Mingyi, Zhu Runzhi

机构信息

Zhanjiang Key Laboratory of Hepatobiliary Diseases, Affiliated Hospital of Guangdong Medical College, Zhanjiang, Gunagdong 524001, P.R. China.

Department of Urology Surgery, Affiliated Hospital of Guangdong Medical College, Zhanjiang, Gunagdong 524001, P.R. China.

出版信息

Oncol Lett. 2014 Oct;8(4):1645-1651. doi: 10.3892/ol.2014.2330. Epub 2014 Jul 9.

Abstract

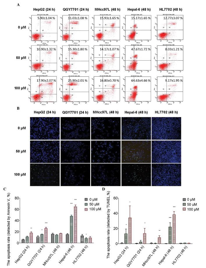
Hepatocellular carcinoma (HCC) is a life-threatening disease that is known to exhibit a poor prognosis. Therefore, it is important to identify an effective drug therapy for the treatment of HCC. Dihydromyricetin (DHM) is a flavonoid compound, isolated from the classical Chinese herb , which exhibits multiple pharmacological activities, including anticancer effects. In this study, the anticancer effect of DHM was investigated in nine different types of HCC cell lines via cell proliferation and immunoassays, as well as apoptosis detection. Two immortalized normal human liver cell lines were utilized to determine hepatotoxicity. The results revealed that DHM significantly inhibited cell proliferation and induced cell apoptosis in the HCC cell lines. However, DHM exhibited no cytotoxicity to normal human hepatic cell lines. Furthermore, it was found that DHM induced cell apoptosis in a p53-dependent manner. DHM upregulated p53 expression, and the upregulation of p53 increased the levels of the cleaved caspase-3 protein, directly inducing cell apoptosis. These results indicate that DHM is a promising candidate for the treatment of HCC.

摘要

肝细胞癌(HCC)是一种危及生命的疾病,预后较差。因此,确定一种有效的药物疗法来治疗HCC很重要。二氢杨梅素(DHM)是一种黄酮类化合物,从传统中药中分离得到,具有多种药理活性,包括抗癌作用。在本研究中,通过细胞增殖和免疫测定以及凋亡检测,研究了DHM对九种不同类型HCC细胞系的抗癌作用。使用两种永生化正常人肝细胞系来确定肝毒性。结果显示,DHM显著抑制HCC细胞系中的细胞增殖并诱导细胞凋亡。然而,DHM对正常人肝细胞系没有细胞毒性。此外,发现DHM以p53依赖性方式诱导细胞凋亡。DHM上调p53表达,p53的上调增加了裂解的半胱天冬酶-3蛋白水平,直接诱导细胞凋亡。这些结果表明,DHM是治疗HCC的有希望的候选药物。

https://cdn.ncbi.nlm.nih.gov/pmc/blobs/468c/4156277/d1477b1fab28/OL-08-04-1645-g00.jpg

文献AI研究员

20分钟写一篇综述,助力文献阅读效率提升50倍。

立即体验

用中文搜PubMed

大模型驱动的PubMed中文搜索引擎

马上搜索

文档翻译

学术文献翻译模型,支持多种主流文档格式。

立即体验