Suppr超能文献

非西方文化中多维健康控制源量表C型的心理测量学特性。

Psychometric properties of the multidimensional health locus of control scale form C in a non-Western culture.

作者信息

Konkolÿ Thege Barna, Rafael Beatrix, Rohánszky Magda

机构信息

Department of Psychology, University of Calgary, Calgary, Canada; Firebird Foundation, Budapest, Hungary; Institute of Behavioral Sciences, Semmelweis University, Budapest, Hungary.

Psychiatric Clinic, University of Szeged, Szeged, Hungary; Special Hospital of Chest Illnesses, Deszk, Hungary.

出版信息

PLoS One. 2014 Sep 9;9(9):e107108. doi: 10.1371/journal.pone.0107108. eCollection 2014.

Abstract

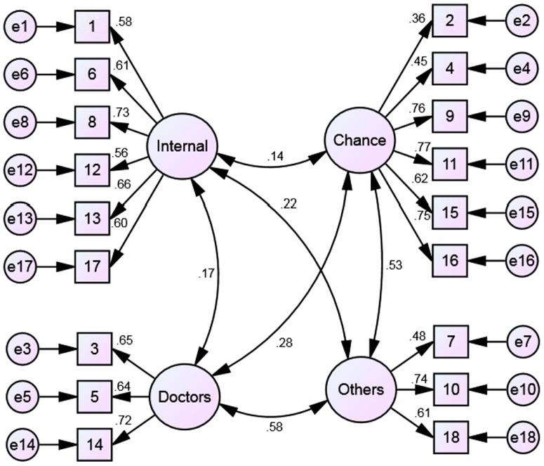
Form C of the Multidimensional Health Locus of Control Scales (MHLC-C) was designed to investigate health-related control beliefs of persons with an existing medical condition. The aim of the present study was to examine the psychometric properties of this instrument in a culture characterized by external control beliefs and learned helplessness-contrary to the societal context of original test development. Altogether, 374 Hungarian patients with cancer, irritable bowel syndrome, diabetes, and cardiovascular and musculoskeletal disorders were enrolled in the study. Besides the MHLC-C, instruments measuring general control beliefs, anxiety, depression, self-efficacy, and health behaviors were also administered to evaluate the validity of the scale. Both exploratory and confirmatory factor analytic techniques were used to investigate the factor structure of the scale. Our results showed that the Hungarian adaptation of the instrument had a slightly different structure than the one originally hypothesized: in the present sample, a three-factor structure emerged where the items of the Doctors and the Others subscales loaded onto a single common component. Internal reliability of all three subscales was adequate (alphas between .71 and .79). Data concerning the instrument's validity were comparable with previous results from Western countries. These findings may suggest that health locus of control can be construed very similarly to Western countries even in a post-communist society-regardless of the potential differences in general control beliefs.

摘要

多维健康控制点量表(MHLC-C)的C型量表旨在调查患有现有疾病的人群与健康相关的控制信念。本研究的目的是在一个以外控信念和习得性无助为特征的文化中检验该量表的心理测量特性——这与原始测试开发的社会背景相反。共有374名患有癌症、肠易激综合征、糖尿病以及心血管和肌肉骨骼疾病的匈牙利患者参与了该研究。除了MHLC-C量表外,还使用了测量一般控制信念、焦虑、抑郁、自我效能和健康行为的量表来评估该量表的效度。探索性和验证性因素分析技术均被用于研究该量表的因素结构。我们的结果表明,该量表的匈牙利语改编版结构与最初假设的结构略有不同:在当前样本中,出现了一个三因素结构,其中医生和他人分量表的项目加载到一个共同的单一成分上。所有三个分量表的内部信度都足够(α系数在0.71至0.79之间)。有关该量表效度的数据与西方国家以前的结果相当。这些发现可能表明,即使在一个后共产主义社会中,健康控制点的理解方式也可能与西方国家非常相似——无论一般控制信念方面可能存在的差异如何。

https://cdn.ncbi.nlm.nih.gov/pmc/blobs/83de/4159290/2507b56c56a2/pone.0107108.g001.jpg

文献AI研究员

20分钟写一篇综述,助力文献阅读效率提升50倍。

立即体验

用中文搜PubMed

大模型驱动的PubMed中文搜索引擎

马上搜索

文档翻译

学术文献翻译模型,支持多种主流文档格式。

立即体验