Suppr超能文献

在极化的MDCK细胞中,TBC1D9B作为Rab11a的GTP酶激活蛋白发挥作用。

TBC1D9B functions as a GTPase-activating protein for Rab11a in polarized MDCK cells.

作者信息

Gallo Luciana I, Liao Yong, Ruiz Wily G, Clayton Dennis R, Li Min, Liu Yong-Jian, Jiang Yu, Fukuda Mitsunori, Apodaca Gerard, Yin Xiao-Ming

机构信息

Departments of Medicine, University of Pittsburgh, Pittsburgh, PA 15261.

Pathology, University of Pittsburgh, Pittsburgh, PA 15261.

出版信息

Mol Biol Cell. 2014 Nov 15;25(23):3779-97. doi: 10.1091/mbc.E13-10-0604. Epub 2014 Sep 17.

Abstract

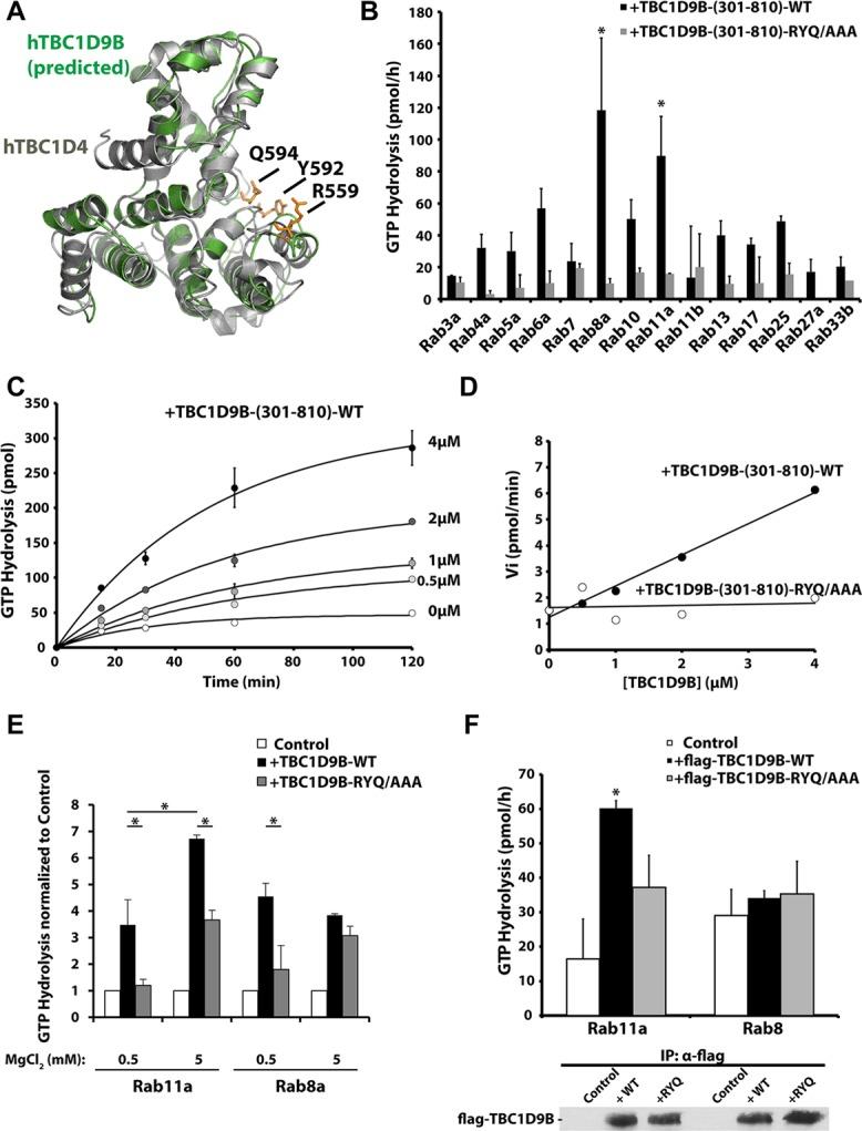
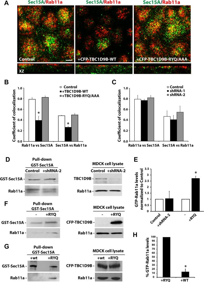
Rab11a is a key modulator of vesicular trafficking processes, but there is limited information about the guanine nucleotide-exchange factors and GTPase-activating proteins (GAPs) that regulate its GTP-GDP cycle. We observed that in the presence of Mg(2+) (2.5 mM), TBC1D9B interacted via its Tre2-Bub2-Cdc16 (TBC) domain with Rab11a, Rab11b, and Rab4a in a nucleotide-dependent manner. However, only Rab11a was a substrate for TBC1D9B-stimulated GTP hydrolysis. At limiting Mg(2+) concentrations (<0.5 mM), Rab8a was an additional substrate for this GAP. In polarized Madin-Darby canine kidney cells, endogenous TBC1D9B colocalized with Rab11a-positive recycling endosomes but less so with EEA1-positive early endosomes, transferrin-positive recycling endosomes, or late endosomes. Overexpression of TBC1D9B, but not an inactive mutant, decreased the rate of basolateral-to-apical IgA transcytosis--a Rab11a-dependent pathway--and shRNA-mediated depletion of TBC1D9B increased the rate of this process. In contrast, TBC1D9B had no effect on two Rab11a-independent pathways--basolateral recycling of the transferrin receptor or degradation of the epidermal growth factor receptor. Finally, expression of TBC1D9B decreased the amount of active Rab11a in the cell and concomitantly disrupted the interaction between Rab11a and its effector, Sec15A. We conclude that TBC1D9B is a Rab11a GAP that regulates basolateral-to-apical transcytosis in polarized MDCK cells.

摘要

Rab11a是囊泡运输过程的关键调节因子,但关于调节其GTP-GDP循环的鸟嘌呤核苷酸交换因子和GTP酶激活蛋白(GAPs)的信息有限。我们观察到,在存在Mg(2+)(2.5 mM)的情况下,TBC1D9B通过其Tre2-Bub2-Cdc16(TBC)结构域以核苷酸依赖性方式与Rab11a、Rab11b和Rab4a相互作用。然而,只有Rab11a是TBC1D9B刺激的GTP水解的底物。在Mg(2+)浓度有限(<0.5 mM)时,Rab8a是该GAP的另一个底物。在极化的Madin-Darby犬肾细胞中,内源性TBC1D9B与Rab11a阳性的再循环内体共定位,但与EEA1阳性的早期内体、转铁蛋白阳性的再循环内体或晚期内体的共定位较少。TBC1D9B的过表达而非无活性突变体降低了基底外侧到顶端的IgA转胞吞作用速率(一种Rab11a依赖性途径),而shRNA介导的TBC1D9B缺失增加了该过程的速率。相比之下,TBC1D9B对两条Rab11a非依赖性途径(转铁蛋白受体的基底外侧再循环或表皮生长因子受体的降解)没有影响。最后,TBC1D9B的表达降低了细胞中活性Rab11a的量,并同时破坏了Rab11a与其效应器Sec15A之间的相互作用。我们得出结论,TBC1D9B是一种Rab11a GAP,可调节极化MDCK细胞中基底外侧到顶端的转胞吞作用。

https://cdn.ncbi.nlm.nih.gov/pmc/blobs/9498/4230784/195456a79527/3779fig1.jpg

文献检索

告别复杂PubMed语法,用中文像聊天一样搜索,搜遍4000万医学文献。AI智能推荐,让科研检索更轻松。

立即免费搜索

文件翻译

保留排版,准确专业,支持PDF/Word/PPT等文件格式,支持 12+语言互译。

免费翻译文档

深度研究

AI帮你快速写综述,25分钟生成高质量综述,智能提取关键信息,辅助科研写作。

立即免费体验