Gao Lin, Li Pengfei, Zhang Jingmei, Hagiwara Makoto, Shen Bo, Bledsoe Grant, Chang Eugene, Chao Lee, Chao Julie
Department of Biochemistry and Molecular Biology, Medical University of South Carolina, Charleston, SC (L.G., P.L., J.Z., M.H., B.S., G.B., L.C., J.C.).
Department of Obstetrics and Gynecology, College of Medicine, Medical University of South Carolina, Charleston, SC (E.C.).
J Am Heart Assoc. 2014 Sep 18;3(5):e001194. doi: 10.1161/JAHA.114.001194.
Kallistatin exerts pleiotropic activities in inhibiting inflammation, apoptosis, and oxidative stress in endothelial cells. Because endothelial progenitor cells (EPCs) play a significant role in vascular repair, we investigated whether kallistatin contributes to vascular regeneration by enhancing EPC migration and function.
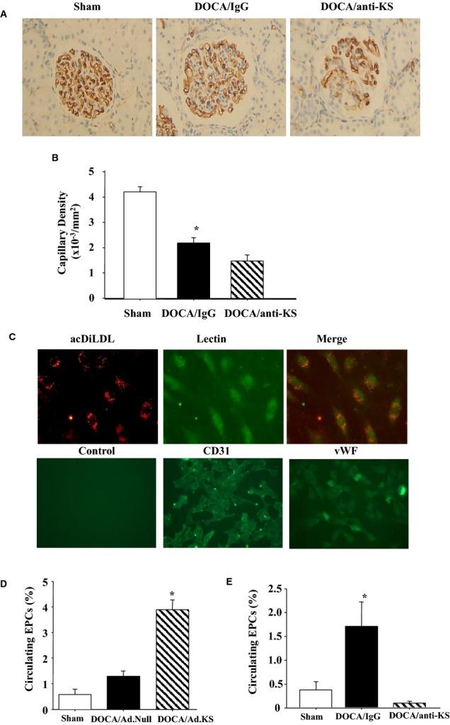
We examined the effect of endogenous kallistatin on circulating EPCs in a rat model of vascular injury and the mechanisms of kallistatin on EPC mobility and function in vitro. In deoxycorticosterone acetate-salt hypertensive rats, we found that kallistatin depletion augmented glomerular endothelial cell loss and diminished circulating EPC number, whereas kallistatin gene delivery increased EPC levels. In cultured EPCs, kallistatin significantly reduced tumor necrosis factor-α-induced apoptosis and caspase-3 activity, but kallistatin's effects were blocked by phosphoinositide 3-kinase inhibitor (LY294002) and nitric oxide (NO) synthase inhibitor (l-NAME). Kallistatin stimulated the proliferation, migration, adhesion and tube formation of EPCs; however, kallistatin's actions were abolished by LY294002, l-NAME, endothelial NO synthase-small interfering RNA, constitutively active glycogen synthase kinase-3β, or vascular endothelial growth factor antibody. Kallistatin also increased Akt, glycogen synthase kinase-3β, and endothelial NO synthase phosphorylation; endothelial NO synthase, vascular endothelial growth factor, and matrix metalloproteinase-2 synthesis and activity; and NO and vascular endothelial growth factor levels. Kallistatin's actions on phosphoinositide 3-kinase-Akt signaling were blocked by LY294002, l-NAME, and anti-vascular endothelial growth factor antibody.
Endogenous kallistatin plays a novel role in protection against vascular injury in hypertensive rats by promoting the mobility, viability, and vasculogenic capacity of EPCs via enhancing NO and vascular endothelial growth factor levels through activation of phosphoinositide 3-kinase-Akt signaling. Kallistatin therapy may be a promising approach in the treatment of vascular diseases.
激肽释放酶原抑制因子在抑制内皮细胞炎症、凋亡及氧化应激方面具有多种作用。由于内皮祖细胞(EPCs)在血管修复中发挥重要作用,我们研究了激肽释放酶原抑制因子是否通过增强EPCs迁移和功能来促进血管再生。
我们在血管损伤大鼠模型中检测了内源性激肽释放酶原抑制因子对循环EPCs的影响,以及其在体外对EPCs迁移和功能的作用机制。在醋酸脱氧皮质酮-盐高血压大鼠中,我们发现激肽释放酶原抑制因子缺失会增加肾小球内皮细胞丢失并减少循环EPCs数量,而激肽释放酶原基因递送则会增加EPCs水平。在培养的EPCs中,激肽释放酶原抑制因子显著减少肿瘤坏死因子-α诱导的凋亡及半胱天冬酶-3活性,但激肽释放酶原抑制因子的作用被磷脂酰肌醇3-激酶抑制剂(LY294002)和一氧化氮(NO)合酶抑制剂(L-NAME)阻断。激肽释放酶原抑制因子刺激EPCs的增殖、迁移、黏附及管腔形成;然而,LY294002、L-NAME、内皮型NO合酶小干扰RNA、组成型活性糖原合酶激酶-3β或血管内皮生长因子抗体可消除激肽释放酶原抑制因子的作用。激肽释放酶原抑制因子还增加Akt、糖原合酶激酶-3β及内皮型NO合酶的磷酸化;增加内皮型NO合酶、血管内皮生长因子及基质金属蛋白酶-2的合成与活性;增加NO及血管内皮生长因子水平。激肽释放酶原抑制因子对磷脂酰肌醇3-激酶-Akt信号通路的作用被LY294002、L-NAME及抗血管内皮生长因子抗体阻断。
内源性激肽释放酶原抑制因子通过激活磷脂酰肌醇3-激酶-Akt信号通路增强NO及血管内皮生长因子水平,从而促进EPCs的迁移、存活及血管生成能力,在高血压大鼠血管损伤防护中发挥新作用。激肽释放酶原抑制因子治疗可能是治疗血管疾病的一种有前景的方法。