Suppr超能文献

下调过氧化物酶体增殖物激活受体γ共激活因子-1β可通过抑制细胞外信号调节激酶、p38和核因子κB的激活来减轻类风湿关节炎成纤维样滑膜细胞的促炎作用。

Down-regulating peroxisome proliferator-activated receptor-gamma coactivator-1 beta alleviates the proinflammatory effect of rheumatoid arthritis fibroblast-like synoviocytes through inhibiting extracellular signal-regulated kinase, p38 and nuclear factor-kappaB activation.

作者信息

Zhou Jing-Jing, Ma Jian-Da, Mo Ying-Qian, Zheng Dong-Hui, Chen Le-Feng, Wei Xiu-Ning, Dai Lie

出版信息

Arthritis Res Ther. 2014 Oct 24;16(5):472. doi: 10.1186/s13075-014-0472-6.

Abstract

INTRODUCTION

Rheumatoid arthritis (RA) is a chronic inflammatory disease leading to joint destruction and disability. Peroxisome proliferator-activated receptor-gamma coactivator-1 beta (PGC-1β) is a transcriptional coactivator that plays important roles in regulating multiple aspects of energy metabolism and cytokine signaling pathways. PGC-1β overexpression leads to the attenuation of macrophage-mediated inflammation. In this study, we aimed to determine the expression of PGC-1β in RA synovium and fibroblast-like synoviocytes (FLS), and explore the mechanisms of PGC-1β on both the proinflammatory effects and apoptosis in RA-FLS.

METHODS

Synovium was obtained from 31 patients with active RA, as well as 13 osteoarthritis (OA) and 10 orthopedic arthropathies (Orth.A) as "less inflamed" disease controls. FLS were then isolated and cultured. Synovial PGC-1β expression was determined by immunohistochemistry staining, while FLS PGC-1β expression was detected by immunofluorescence staining, quantitative real-time PCR (qPCR) assay and western blot. PGC-1β was depleted by lentivirus sh-RNA, and up-regulated by pcDNA3.1- PGC-1β. The expression of proinflammatory cytokines, matrix metalloproteinases and receptor activator of nuclear factor-kappaB ligand was analyzed by qPCR, cytometric bead array and western blot. The expression of mitogen-activated protein kinases and nuclear factor-kappaB (NF-κB) was determined by qPCR and western blot. Besides, cell apoptosis was examined using flow cytometry. The interaction between PGC-1β and NF-κB was performed by dual-luciferase reporter gene assays.

RESULTS

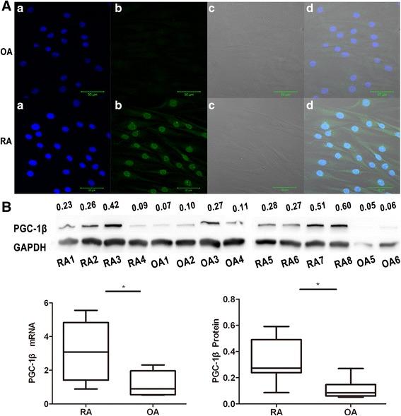
(A) Synovial PGC-1β was over-expressed in RA patients compared with OA or Orth.A patients. (B) PGC-1β expression significantly increased in RA-FLS compared with OA-FLS. (C) PGC-1β mediated the expression of proinflammatory cytokines and apoptosis through extracellular signal-regulated kinase (ERK), p38 and NF-κB in RA-FLS. (D) PGC-1β mediated NF-κB transcription in RA-FLS, but did not affect ERK and p38.

CONCLUSION

The results indicate that PGC-1β may play important roles in the proinflammatory effects and apoptosis of RA-FLS.

摘要

引言

类风湿关节炎(RA)是一种导致关节破坏和残疾的慢性炎症性疾病。过氧化物酶体增殖物激活受体γ共激活因子1β(PGC-1β)是一种转录共激活因子,在调节能量代谢和细胞因子信号通路的多个方面发挥重要作用。PGC-1β的过表达导致巨噬细胞介导的炎症减弱。在本研究中,我们旨在确定PGC-1β在RA滑膜和成纤维样滑膜细胞(FLS)中的表达,并探讨PGC-1β对RA-FLS促炎作用和细胞凋亡的机制。

方法

从31例活动性RA患者以及13例骨关节炎(OA)患者和10例骨科关节病(Orth.A)患者中获取滑膜,将后两者作为“炎症较轻”的疾病对照。然后分离并培养FLS。通过免疫组织化学染色测定滑膜PGC-1β表达,通过免疫荧光染色、定量实时PCR(qPCR)分析和蛋白质印迹法检测FLS中PGC-1β表达。通过慢病毒sh-RNA使PGC-1β表达降低,并通过pcDNA3.1-PGC-1β使其表达上调。通过qPCR、细胞计数珠阵列和蛋白质印迹法分析促炎细胞因子、基质金属蛋白酶和核因子κB受体激活剂配体的表达。通过qPCR和蛋白质印迹法测定丝裂原活化蛋白激酶和核因子κB(NF-κB)的表达。此外,使用流式细胞术检测细胞凋亡。通过双荧光素酶报告基因测定法检测PGC-1β与NF-κB之间的相互作用。

结果

(A)与OA或Orth.A患者相比,RA患者滑膜中PGC-1β过表达。(B)与OA-FLS相比,RA-FLS中PGC-1β表达显著增加。(C)PGC-1β通过细胞外信号调节激酶(ERK)、p38和NF-κB介导RA-FLS中促炎细胞因子的表达和细胞凋亡。(D)PGC-1β介导RA-FLS中NF-κB的转录,但不影响ERK和p38。

结论

结果表明PGC-1β可能在RA-FLS的促炎作用和细胞凋亡中起重要作用。

https://cdn.ncbi.nlm.nih.gov/pmc/blobs/c360/4237730/4b62517534d5/13075_2014_472_Fig1_HTML.jpg

文献检索

告别复杂PubMed语法,用中文像聊天一样搜索,搜遍4000万医学文献。AI智能推荐,让科研检索更轻松。

立即免费搜索

文件翻译

保留排版,准确专业,支持PDF/Word/PPT等文件格式,支持 12+语言互译。

免费翻译文档

深度研究

AI帮你快速写综述,25分钟生成高质量综述,智能提取关键信息,辅助科研写作。

立即免费体验