Suppr超能文献

眼特异性视网膜-视顶盖分离在破坏有模式的自发视网膜活动后仍能正常进行。

Eye-specific retinogeniculate segregation proceeds normally following disruption of patterned spontaneous retinal activity.

机构信息

Center for Neuroscience, University of California, Davis, 1544 Newton Court, Davis, CA 95618, USA.

出版信息

Neural Dev. 2014 Nov 7;9:25. doi: 10.1186/1749-8104-9-25.

Abstract

BACKGROUND

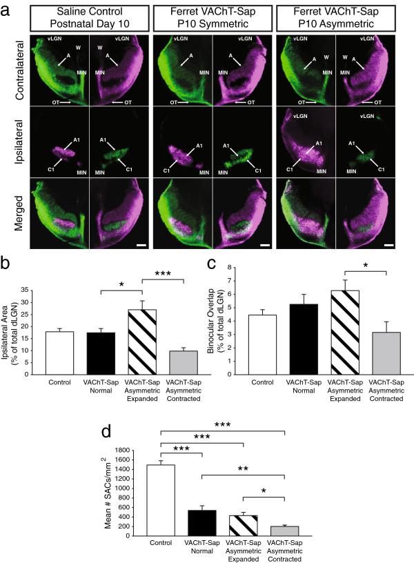
Spontaneous retinal activity (SRA) is important during eye-specific segregation within the dorsal lateral geniculate nucleus (dLGN), but the feature(s) of activity critical for retinogeniculate refinement are controversial. Pharmacologically or genetically manipulating cholinergic signaling during SRA perturbs correlated retinal ganglion cell (RGC) spiking and disrupts eye-specific retinofugal refinement in vivo, consistent with an instructive role for SRA during visual system development. Paradoxically, ablating the starburst amacrine cells (SACs) that generate cholinergic spontaneous activity disrupts correlated RGC firing without impacting retinal activity levels or eye-specific segregation in the dLGN. Such experiments suggest that patterned SRA during retinal waves is not critical for eye-specific refinement and instead, normal activity levels are permissive for retinogeniculate development. Here we revisit the effects of ablating the cholinergic network during eye-specific segregation and show that SAC ablation disrupts, but does not eliminate, retinal waves with no concomitant impact on normal eye-specific segregation in the dLGN.

RESULTS

We induced SAC ablation in postnatal ferret pups beginning at birth by intraocular injection of a novel immunotoxin selective for the ferret vesicular acetylcholine transporter (Ferret VAChT-Sap). Through dual-patch whole-cell and multi-electrode array recording we found that SAC ablation altered SRA patterns and led to significantly smaller retinal waves compared with controls. Despite these defects, eye-specific segregation was normal. Further, interocular competition for target territory in the dLGN proceeded in cases where SAC ablation was asymmetric in the two eyes.

CONCLUSIONS

Our data demonstrate normal eye-specific retinogeniculate development despite significant abnormalities in patterned SRA. Comparing our current results with earlier studies suggests that defects in retinal wave size, absolute levels of SRA, correlations between RGC pairs, RGC burst frequency, high frequency RGC firing during bursts, and the number of spikes per RGC burst are each uncorrelated with abnormalities in eye-specific segregation in the dLGN. An increase in the fraction of asynchronous spikes occurring outside of bursts and waves correlates with eye-specific segregation defects in studies reported to date. These findings highlight the relative importance of different features of SRA while providing additional constraints for computational models of Hebbian plasticity mechanisms in the developing visual system.

摘要

背景

在背外侧膝状体核(dLGN)内的眼特异性分离过程中,自发性视网膜活动(SRA)很重要,但对于视网膜-外侧膝状体神经节细胞(RGC)精细调整至关重要的活动特征存在争议。在 SRA 期间,药理学或遗传学上操纵胆碱能信号会扰乱相关的视网膜神经节细胞(RGC)放电,并破坏体内的眼特异性视网膜传出神经节细胞的精细调整,这与 SRA 在视觉系统发育过程中具有指令作用一致。矛盾的是,破坏产生胆碱能自发性活动的星状细胞(SAC)会破坏相关的 RGC 放电,而不会影响视网膜活动水平或 dLGN 中的眼特异性分离。此类实验表明,视网膜波期间的模式化 SRA 对于眼特异性细化并不是至关重要的,相反,正常的活动水平对于视网膜-外侧膝状体神经节细胞的发育是允许的。在这里,我们重新研究了在眼特异性分离过程中破坏胆碱能网络的影响,并表明 SAC 消融破坏了,但并没有消除视网膜波,而对 dLGN 中的正常眼特异性分离没有伴随影响。

结果

我们通过眼内注射一种新型选择性针对雪貂囊泡乙酰胆碱转运蛋白(Ferret VAChT-Sap)的免疫毒素,从出生开始在新生雪貂幼崽中诱导 SAC 消融。通过双贴片全细胞和多电极阵列记录,我们发现 SAC 消融改变了 SRA 模式,并导致与对照相比,视网膜波显著减小。尽管存在这些缺陷,但眼特异性分离是正常的。此外,在两眼的 SAC 消融不对称的情况下,dLGN 中的目标区域的眼间竞争仍在进行。

结论

尽管在模式化 SRA 中存在明显异常,但我们的数据表明正常的眼特异性视网膜-外侧膝状体神经节细胞发育。将我们当前的结果与早期研究进行比较表明,视网膜波大小、SRA 的绝对水平、RGC 对之间的相关性、RGC 爆发频率、爆发期间的高频 RGC 放电以及每个 RGC 爆发的脉冲数与 dLGN 中的眼特异性分离异常无关。在爆发和波之外发生的异步脉冲的比例增加与迄今为止报道的眼特异性分离缺陷相关。这些发现强调了 SRA 的不同特征的相对重要性,同时为发育中的视觉系统中赫布可塑性机制的计算模型提供了额外的约束。

https://cdn.ncbi.nlm.nih.gov/pmc/blobs/6969/4289266/58753efabe4f/13064_2014_271_Fig1_HTML.jpg

文献AI研究员

20分钟写一篇综述,助力文献阅读效率提升50倍。

立即体验

用中文搜PubMed

大模型驱动的PubMed中文搜索引擎

马上搜索

文档翻译

学术文献翻译模型,支持多种主流文档格式。

立即体验