Suppr超能文献

Rab2A是一种关键的开关蛋白,可促进胰岛素分泌细胞中(前)胰岛素的分泌或内质网相关降解。

Rab2A is a pivotal switch protein that promotes either secretion or ER-associated degradation of (pro)insulin in insulin-secreting cells.

作者信息

Sugawara Taichi, Kano Fumi, Murata Masayuki

机构信息

Department of Life Sciences, Graduate School of Arts and Sciences, The University of Tokyo, Tokyo 153-8902, Japan.

1] Department of Life Sciences, Graduate School of Arts and Sciences, The University of Tokyo, Tokyo 153-8902, Japan [2] PRESTO, Japan Science and Technology Agency, Saitama 332-0012, Japan.

出版信息

Sci Rep. 2014 Nov 7;4:6952. doi: 10.1038/srep06952.

Abstract

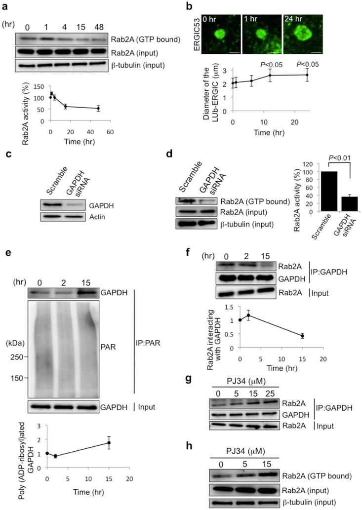
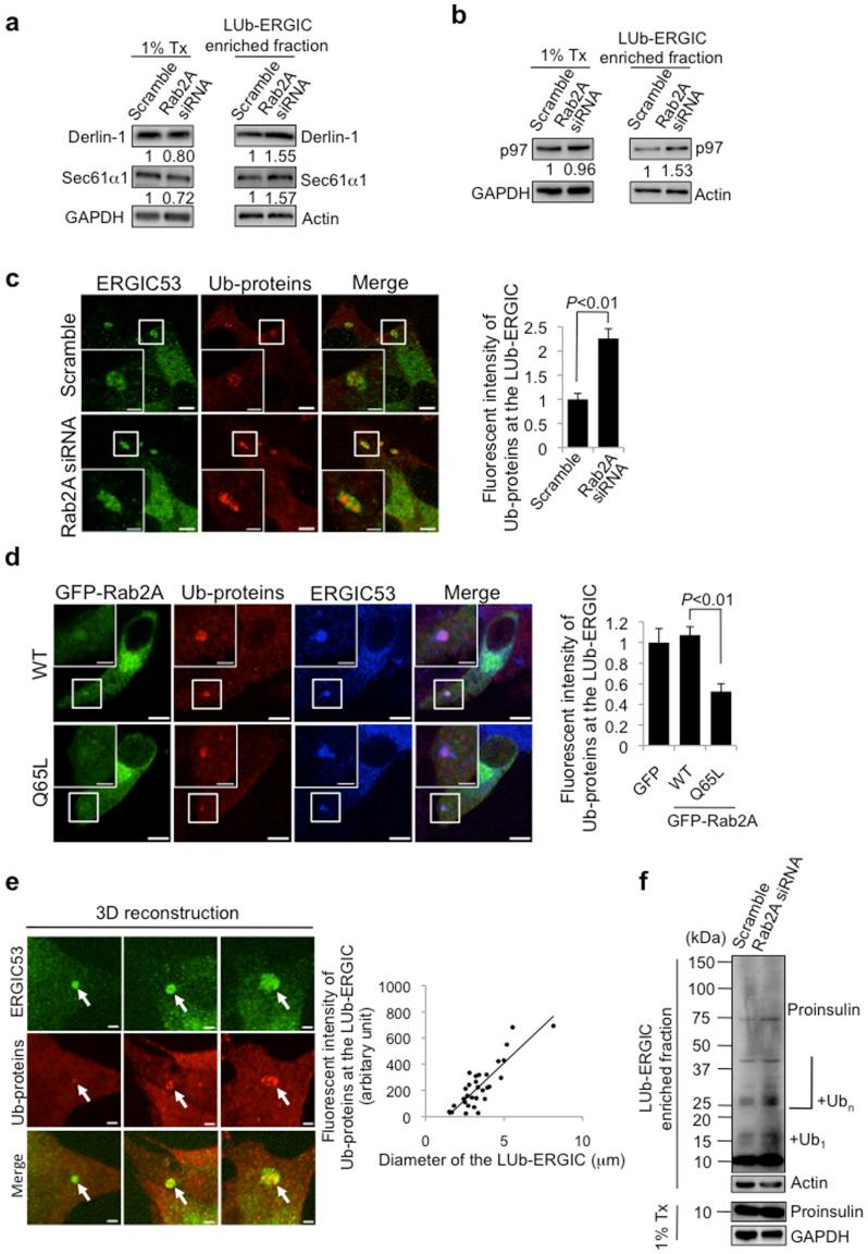
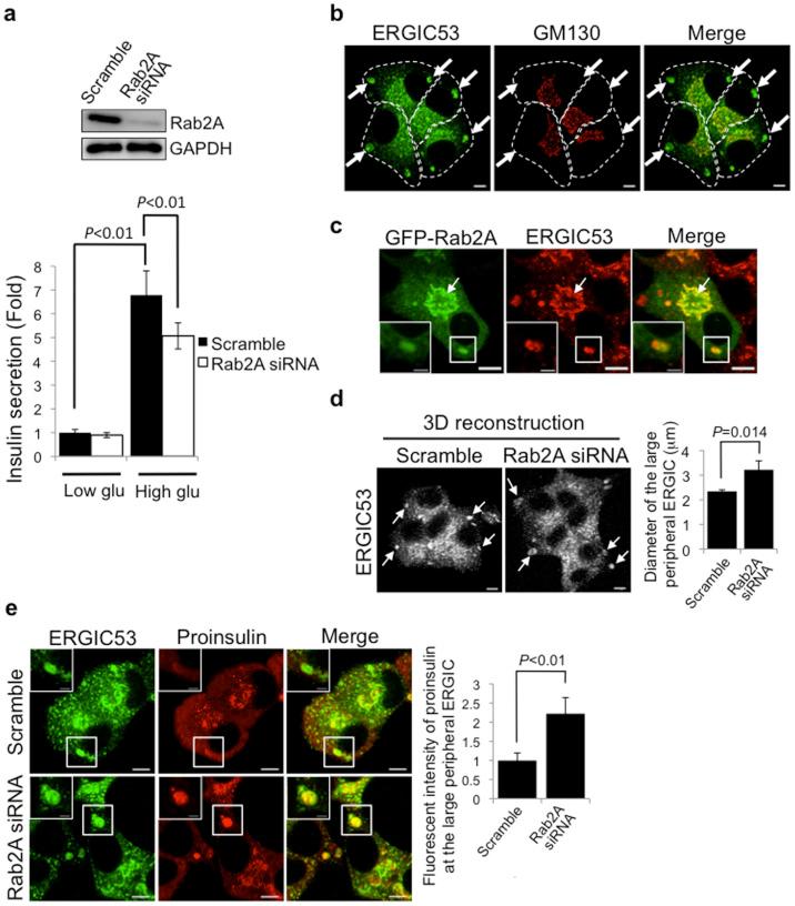
Rab2A, a small GTPase localizing to the endoplasmic reticulum (ER)-Golgi intermediate compartment (ERGIC), regulates COPI-dependent vesicular transport from the ERGIC. Rab2A knockdown inhibited glucose-stimulated insulin secretion and concomitantly enlarged the ERGIC in insulin-secreting cells. Large aggregates of polyubiquitinated proinsulin accumulated in the cytoplasmic vicinity of a unique large spheroidal ERGIC, designated the LUb-ERGIC. Well-known components of ER-associated degradation (ERAD) also accumulated at the LUb-ERGIC, creating a suitable site for ERAD-mediated protein quality control. Moreover, chronically high glucose levels, which induced the enlargement of the LUb-ERGIC and ubiquitinated protein aggregates, impaired Rab2A activity by promoting dissociation from its effector, glyceraldehyde-3-phosphate dehydrogenase (GAPDH), in response to poly (ADP-ribosyl)ation of GAPDH. The inactivation of Rab2A relieved glucose-induced ER stress and inhibited ER stress-induced apoptosis. Collectively, these results suggest that Rab2A is a pivotal switch that controls whether insulin should be secreted or degraded at the LUb-ERGIC and Rab2A inactivation ensures alleviation of ER stress and cell survival under chronic glucotoxicity.

摘要

Rab2A是一种定位于内质网(ER)-高尔基体中间区室(ERGIC)的小GTP酶,它调节从ERGIC开始的COP I依赖性囊泡运输。敲低Rab2A可抑制葡萄糖刺激的胰岛素分泌,并同时使胰岛素分泌细胞中的ERGIC增大。多聚泛素化胰岛素原的大聚集体积聚在一个独特的大型球状ERGIC(称为LUb-ERGIC)的细胞质附近。内质网相关降解(ERAD)的知名成分也积聚在LUb-ERGIC处,为ERAD介导的蛋白质质量控制创造了合适的位点。此外,长期高血糖水平会导致LUb-ERGIC和泛素化蛋白聚集体增大,通过促进Rab2A与其效应器甘油醛-3-磷酸脱氢酶(GAPDH)解离,响应GAPDH的多聚(ADP-核糖基)化,从而损害Rab2A活性。Rab2A的失活减轻了葡萄糖诱导的内质网应激,并抑制了内质网应激诱导的细胞凋亡。总的来说,这些结果表明Rab2A是一个关键开关,它控制着在LUb-ERGIC处胰岛素是应该分泌还是降解,并且Rab2A失活可确保在慢性糖毒性下减轻内质网应激并促进细胞存活。

https://cdn.ncbi.nlm.nih.gov/pmc/blobs/b3ef/5381769/8b5652ac6735/srep06952-f1.jpg

文献AI研究员

20分钟写一篇综述,助力文献阅读效率提升50倍。

立即体验

用中文搜PubMed

大模型驱动的PubMed中文搜索引擎

马上搜索

文档翻译

学术文献翻译模型,支持多种主流文档格式。

立即体验