Suppr超能文献

柴朴汤(TJ - 84)通过抑制活性氧生成对5 - 氟尿嘧啶诱导的人牙龈细胞死亡的预防作用。

Preventive effect of Daiokanzoto (TJ-84) on 5-fluorouracil-induced human gingival cell death through the inhibition of reactive oxygen species production.

作者信息

Yoshida Kaya, Yoshioka Masami, Okamura Hirohiko, Moriyama Satomi, Kawazoe Kazuyoshi, Grenier Daniel, Hinode Daisuke

机构信息

Department of Oral Healthcare Education, Institute of Health Biosciences, University of Tokushima Graduate School, Tokushima, Japan.

Department of Oral Health Science and Social Welfare, Institute of Health Biosciences, University of Tokushima Graduate School, Tokushima, Japan.

出版信息

PLoS One. 2014 Nov 12;9(11):e112689. doi: 10.1371/journal.pone.0112689. eCollection 2014.

Abstract

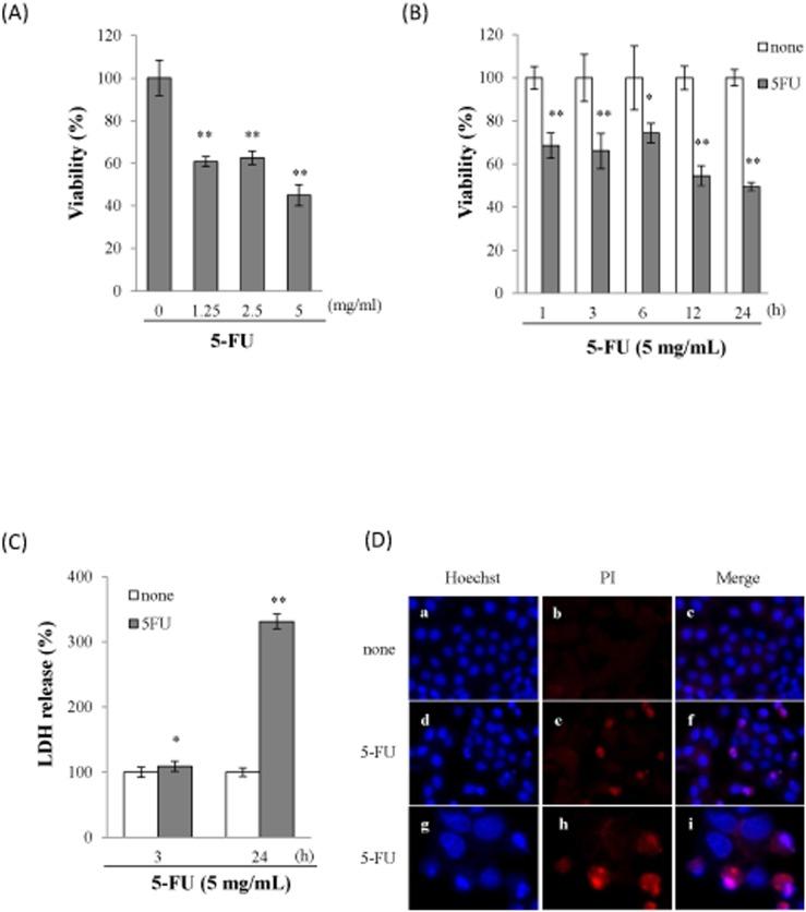
Daiokanzoto (TJ-84) is a traditional Japanese herbal medicine (Kampo formulation). While many Kampo formulations have been reported to regulate inflammation and immune responses in oral mucosa, there is no evidence to show that TJ-84 has beneficial effects on oral mucositis, a disease resulting from increased cell death induced by chemotherapeutic agents such as 5-fluorouracil (5-FU). In order to develop effective new therapeutic strategies for treating oral mucositis, we investigated (i) the mechanisms by which 5-FU induces the death of human gingival cells and (ii) the effects of TJ-84 on biological events induced by 5-FU. 5-FU-induced lactate dehydrogenase (LDH) release and pore formation in gingival cells (Sa3 cell line) resulted in cell death. Incubating the cells with 5-FU increased the expression of nucleotide-binding domain and leucine-rich repeat containing PYD-3 (NLRP3) and caspase-1. The cleavage of caspase-1 was observed in 5-FU-treated cells, which was followed by an increased secretion of interleukin (IL)-1β. The inhibition of the NLRP3 pathway slightly decreased the effects of 5-FU on cell viability and LDH release, suggesting that NLRP3 may be in part involved in 5-FU-induced cell death. TJ-84 decreased 5-FU-induced LDH release and cell death and also significantly inhibited the depolarization of mitochondria and the up-regulation of 5-FU-induced reactive oxygen species (ROS) and nitric oxide (NO) production. The transcriptional factor, nuclear factor-κB (NF-κB) was not involved in the 5-FU-induced cell death in Sa3 cells. In conclusion, we provide evidence suggesting that the increase of ROS production in mitochondria, rather than NLRP3 activation, was considered to be associated with the cell death induced by 5-FU. The results also suggested that TJ-84 may attenuate 5-FU-induced cell death through the inhibition of mitochondrial ROS production.

摘要

大建中汤(TJ - 84)是一种传统的日本草药方剂(汉方制剂)。虽然已有许多汉方制剂被报道可调节口腔黏膜中的炎症和免疫反应,但尚无证据表明TJ - 84对口腔黏膜炎有益,口腔黏膜炎是一种由5 - 氟尿嘧啶(5 - FU)等化疗药物诱导的细胞死亡增加所导致的疾病。为了开发治疗口腔黏膜炎的有效新治疗策略,我们研究了(i)5 - FU诱导人牙龈细胞死亡的机制,以及(ii)TJ - 84对5 - FU诱导的生物学事件的影响。5 - FU诱导牙龈细胞(Sa3细胞系)中乳酸脱氢酶(LDH)释放和孔形成,导致细胞死亡。用5 - FU孵育细胞会增加含PYD - 3的核苷酸结合结构域和富含亮氨酸重复序列(NLRP3)以及半胱天冬酶 - 1的表达。在5 - FU处理的细胞中观察到半胱天冬酶 - 1的切割,随后白细胞介素(IL)-1β的分泌增加。NLRP3途径的抑制略微降低了5 - FU对细胞活力和LDH释放的影响,表明NLRP3可能部分参与5 - FU诱导的细胞死亡。TJ - 84降低了5 - FU诱导的LDH释放和细胞死亡,并且还显著抑制了线粒体的去极化以及5 - FU诱导的活性氧(ROS)和一氧化氮(NO)产生的上调。转录因子核因子 - κB(NF - κB)不参与5 - FU诱导的Sa3细胞死亡。总之,我们提供的证据表明,线粒体中ROS产生的增加而非NLRP3激活被认为与5 - FU诱导的细胞死亡有关。结果还表明,TJ - 84可能通过抑制线粒体ROS产生来减轻5 - FU诱导的细胞死亡。

https://cdn.ncbi.nlm.nih.gov/pmc/blobs/7b86/4229234/02d0b07b44f6/pone.0112689.g001.jpg

文献AI研究员

20分钟写一篇综述,助力文献阅读效率提升50倍。

立即体验

用中文搜PubMed

大模型驱动的PubMed中文搜索引擎

马上搜索

文档翻译

学术文献翻译模型,支持多种主流文档格式。

立即体验