Perner Juliane, Lasserre Julia, Kinkley Sarah, Vingron Martin, Chung Ho-Ryun
Computational Molecular Biology, Max Planck Institute for Molecular Genetics, Ihnestrasse 63-73, 14195 Berlin, Germany.
Otto-Warburg-Laboratories Epigenomics, Max Planck Institute for Molecular Genetics, Ihnestrasse 63-73, 14195 Berlin, Germany.
Nucleic Acids Res. 2014 Dec 16;42(22):13689-95. doi: 10.1093/nar/gku1234. Epub 2014 Nov 20.
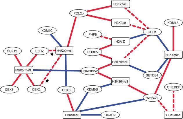
Chromatin modifiers and histone modifications are components of a chromatin-signaling network involved in transcription and its regulation. The interactions between chromatin modifiers and histone modifications are often unknown, are based on the analysis of few genes or are studied in vitro. Here, we apply computational methods to recover interactions between chromatin modifiers and histone modifications from genome-wide ChIP-Seq data. These interactions provide a high-confidence backbone of the chromatin-signaling network. Many recovered interactions have literature support; others provide hypotheses about yet unknown interactions. We experimentally verified two of these predicted interactions, leading to a link between H4K20me1 and members of the Polycomb Repressive Complexes 1 and 2. Our results suggest that our computationally derived interactions are likely to lead to novel biological insights required to establish the connectivity of the chromatin-signaling network involved in transcription and its regulation.
染色质修饰因子和组蛋白修饰是参与转录及其调控的染色质信号网络的组成部分。染色质修饰因子与组蛋白修饰之间的相互作用往往未知,或是基于对少数基因的分析,或是在体外进行研究。在此,我们应用计算方法从全基因组ChIP-Seq数据中恢复染色质修饰因子与组蛋白修饰之间的相互作用。这些相互作用为染色质信号网络提供了一个高可信度的框架。许多恢复的相互作用有文献支持;其他的则提供了关于未知相互作用的假设。我们通过实验验证了其中两个预测的相互作用,从而建立了H4K20me1与多梳抑制复合体1和2成员之间的联系。我们的结果表明,我们通过计算得出的相互作用可能会带来新的生物学见解,以建立参与转录及其调控的染色质信号网络的连通性。