Institute of Computational Biology, Helmholtz Zentrum München, 85764 Neuherberg, Germany.
Department of Statistics, Ludwig-Maximilians-University Munich, 80539 Munich, Germany.
Nucleic Acids Res. 2024 Jun 24;52(11):6129-6144. doi: 10.1093/nar/gkae361.
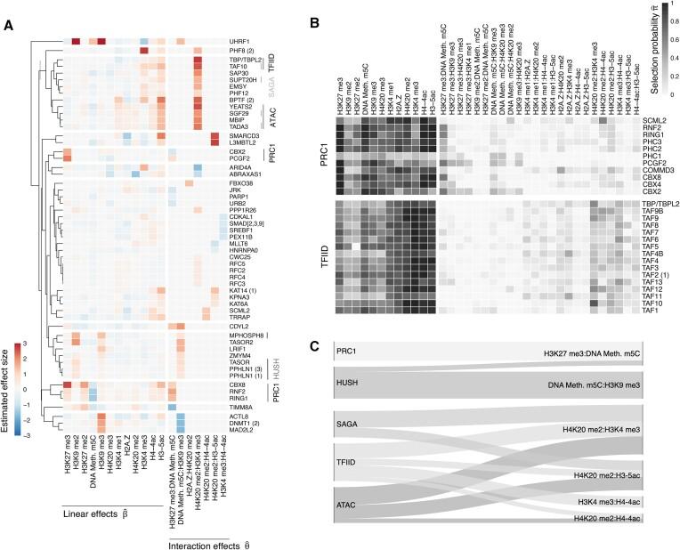
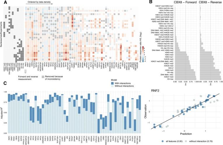
Chromatin, the nucleoprotein complex consisting of DNA and histone proteins, plays a crucial role in regulating gene expression by controlling access to DNA. Chromatin modifications are key players in this regulation, as they help to orchestrate DNA transcription, replication, and repair. These modifications recruit epigenetic 'reader' proteins, which mediate downstream events. Most modifications occur in distinctive combinations within a nucleosome, suggesting that epigenetic information can be encoded in combinatorial chromatin modifications. A detailed understanding of how multiple modifications cooperate in recruiting such proteins has, however, remained largely elusive. Here, we integrate nucleosome affinity purification data with high-throughput quantitative proteomics and hierarchical interaction modeling to estimate combinatorial effects of chromatin modifications on protein recruitment. This is facilitated by the computational workflow asteRIa which combines hierarchical interaction modeling, stability-based model selection, and replicate-consistency checks for a stable estimation of Robust Interactions among chromatin modifications. asteRIa identifies several epigenetic reader candidates responding to specific interactions between chromatin modifications. For the polycomb protein CBX8, we independently validate our results using genome-wide ChIP-Seq and bisulphite sequencing datasets. We provide the first quantitative framework for identifying cooperative effects of chromatin modifications on protein binding.
染色质是由 DNA 和组蛋白组成的核蛋白复合物,通过控制 DNA 的可及性,在调节基因表达中起着至关重要的作用。染色质修饰是这种调节的关键参与者,因为它们有助于协调 DNA 的转录、复制和修复。这些修饰招募了表观遗传“读取器”蛋白,介导下游事件。大多数修饰在核小体中以独特的组合形式发生,这表明表观遗传信息可以编码在组合的染色质修饰中。然而,对于多种修饰如何协同招募这些蛋白的详细了解在很大程度上仍然难以捉摸。在这里,我们将核小体亲和纯化数据与高通量定量蛋白质组学和层次相互作用建模相结合,以估计染色质修饰对蛋白质招募的组合效应。这得益于计算工作流程 asteRIa,该流程结合了层次相互作用建模、基于稳定性的模型选择和复制一致性检查,以稳定估计染色质修饰之间的稳健相互作用。asteRIa 确定了几个对染色质修饰之间特定相互作用有反应的表观遗传读取器候选物。对于多梳蛋白 CBX8,我们使用全基因组 ChIP-Seq 和亚硫酸氢盐测序数据集独立验证了我们的结果。我们提供了第一个用于识别染色质修饰对蛋白质结合的协同效应的定量框架。