Hsu Hsiu-Ting, Lin Ya-Hui, Chang Kung-Yao
Institute of Biochemistry, National Chung-Hsing University, 250 Kuo-Kung Road, Taichung 402, Taiwan.
Institute of Biochemistry, National Chung-Hsing University, 250 Kuo-Kung Road, Taichung 402, Taiwan
Nucleic Acids Res. 2014 Dec 16;42(22):14070-82. doi: 10.1093/nar/gku1233. Epub 2014 Nov 20.
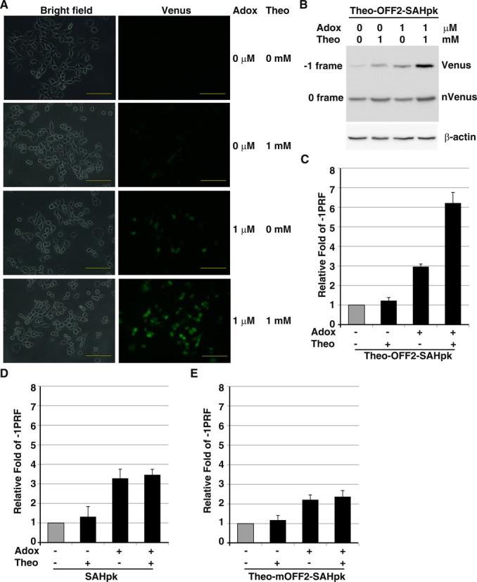
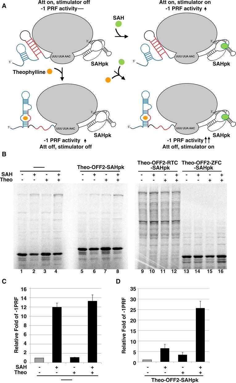
Distinct translational initiation mechanisms between prokaryotes and eukaryotes limit the exploitation of prokaryotic riboswitch repertoire for regulatory RNA circuit construction in mammalian application. Here, we explored programmed ribosomal frameshifting (PRF) as the regulatory gene expression platform for engineered ligand-responsive RNA devices in higher eukaryotes. Regulation was enabled by designed ligand-dependent conformational rearrangements of the two cis-acting RNA motifs of opposite activity in -1 PRF. Particularly, RNA elements responsive to trans-acting ligands can be tailored to modify co-translational RNA refolding dynamics of a hairpin upstream of frameshifting site to achieve reversible and adjustable -1 PRF attenuating activity. Combined with a ligand-responsive stimulator, synthetic RNA devices for synergetic translational-elongation control of gene expression can be constructed. Due to the similarity between co-transcriptional RNA hairpin folding and co-translational RNA hairpin refolding, the RNA-responsive ligand repertoire provided in prokaryotic systems thus becomes accessible to gene-regulatory circuit construction for synthetic biology application in mammalian cells.
原核生物和真核生物之间不同的翻译起始机制限制了在哺乳动物应用中利用原核核糖开关库构建调控RNA回路。在此,我们探索了程序性核糖体移码(PRF)作为高等真核生物中工程化配体响应RNA装置的调控基因表达平台。通过设计-1 PRF中两个具有相反活性的顺式作用RNA基序的配体依赖性构象重排来实现调控。特别地,可定制响应反式作用配体的RNA元件,以改变移码位点上游发夹的共翻译RNA重折叠动力学,从而实现可逆且可调节的-1 PRF衰减活性。结合配体响应刺激器,可构建用于基因表达协同翻译延伸控制的合成RNA装置。由于共转录RNA发夹折叠与共翻译RNA发夹重折叠之间的相似性,原核系统中提供的RNA响应配体库因此可用于构建基因调控回路,以用于哺乳动物细胞中的合成生物学应用。